3d北斗专家北斗预测今天079期3d_3d小红人三天计划_3d今晚推荐号码最新_今天3d最新开机号和试机号_3d试机号后专家推荐汇总,毒胆_独胆双胆专家预测_3d和值走势图表综合版_3d北斗今日全方位预测_今晚3d专家预测 ,3d十大专家双胆预测汇总_今天3d精选一注_今于海滨3d预测今天试机号后预测_今天3d开机号和试机号全部_詹天佑排五预测今天推荐 ,詹天佑3d今天预测分析_3d奇偶大小走势图表_中国福彩3D独胆独家走势_3d盐都三胆家彩网_3d必中一注

> 資源中心 > 官方博客 > 公司新聞 > 創新驅動,不斷突破!恭喜和創科技再添一項新的發明專利!

創新驅動,不斷突破!恭喜和創科技再添一項新的發明專利!

作者:紅圈 來源:紅圈 時間:2024-03-04

2023年,是和創科技取得專業技術突破的一年。去年我們成功取得了3項發明專利,這是我們產研團隊多年努力與創新成果的體現。

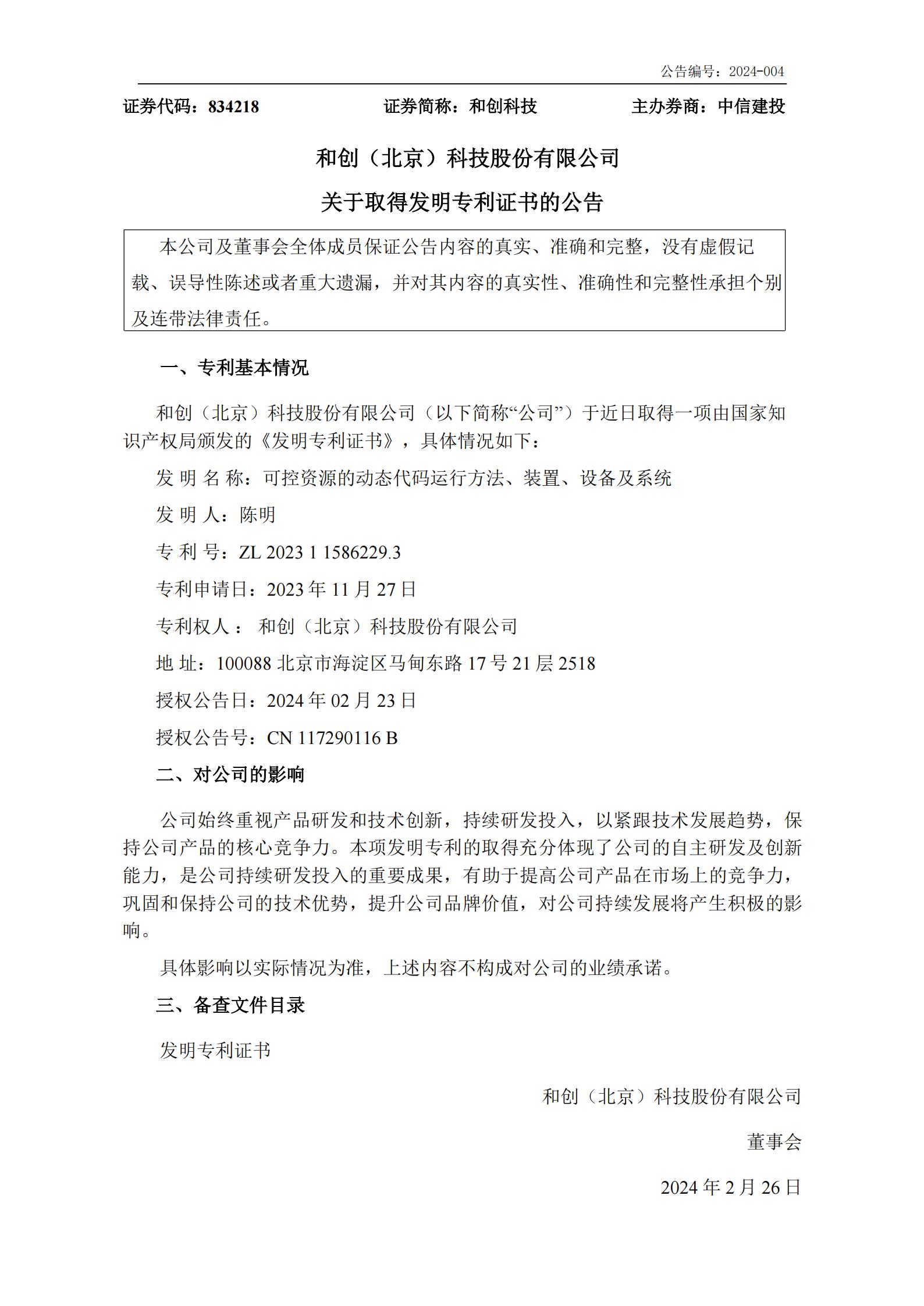
近日,我們又迎來了2024年的第二項發明專利!發明名稱為:可控資源的動態代碼運行方法、裝置、設備及系統

專利證書 ↓↓


● 控資源的動態代碼運行方法、裝置、設備及系統
本項發明提供了一種可控資源的動態代碼運行方法、裝置、設備及系統,其中,方法包括:在服務中創建一個線程池,將所述線程池的系統標識提交到cgroups資源控制組中,其中,所述cgroups資源控制組用于對所述線程池的資源使用進行限制;
在運行動態代碼時,將動態代碼和當前主線程正在使用的數據庫連接且一并打包到一個任務中,并將所述任務提交到所述線程池中運行。本發明能夠在滿足業務需求的同時保障數據一致性和可靠性。
以下是詳細公告內容↓

作為一家致力于技術創新和服務質量的企業,和創科技始終將創新放在戰略性位置,不斷加大研發投入,推動科技成果向市場轉化,為客戶提供更優質、更具競爭力的解決方案。我們相信,創新是企業持續發展的動力源泉,只有不斷突破自我,才能在激烈的市場競爭中立于不敗之地。

未來,和創科技將繼續秉承“以客戶為中心”的服務理念,不斷探索前沿科技,不斷完善產品和服務,為客戶創造更大的價值。讓我們攜手并肩,共同開創科技領域的新篇章,共同見證創科技的輝煌成就!



相關資訊

?5月14日,“2021貴陽數字經濟產業獨角獸峰會”暨“貴陽獨角獸加速基地揭牌儀式”在貴陽雙龍航空港經濟區開幕。大會上重磅發布了《中國產業創新百人榜》評選結果,紅圈 CRM 創始人&CEO 劉學臣成功入選“2021產業創新百人榜”。

公司新聞 2021-05-18
更多資訊
于海滨3d预测今天 | 3d詹天佑点评 | 3d双胆独胆非常非常稳定 | 福彩3D独胆大神精准预测 | 今天专家推荐号码3d | 今晚3d试机号开机号金码号 | 3d今晚预测开奖号码 | 三d预测专家预测 | 3d专家预测最准确最新今天牛彩 | 3d专家推荐号最准确的推号 | 太湖试机号后一句定三码3d字谜 | 千禧开机号和试机号对应金码 | 3d李明启最新预测今天 | 3d最准预测号 | 3d最精准的专家预测 | 3d千禧试机号码金码关注码 | 牛彩3d网首页 | 3d开机号试机号今天最新50期 | 今晚3d开奖号试机号 | 3d今天试机号和开机号 | 3d陈华今晚就赌一胆o11预测 | 3d精准预测最准的专家直选 | 3d专家今日推荐号码 | 今晚了3d开奖结果 | 今于海滨3d预测今天牛彩网 | 3d跨度五行走势图3d之家 | 3d试机号开机号今天金码关注 | 中国福彩3D独胆最新必中最新 | 3d最新最准预测号码今天 | 詹天佑3d今日预测 | 3d专家预测最准 | 3d专家预测推荐汇总 | 3d今天最准专家预测 | 3d预测最准确专家预测 | 3d红波蓝波走势图大中小 | 3d藏机图正版藏机图汇总今天最新图片 | 3d最大值振幅走势图遗漏 | 3d带连线专业版走势图表 | 3d于海滨专家预测 | 3d今晚上预测号码 | 钱多多3d百位定独胆 | 3d今晚专家预测重点号码 | 3d计算公式精准100%计算 | 今日3d开机号和试机号关注码千禧 | 3d最准确的专家预测 | 3d预测专家精准推荐 | 3d今晚专家预测推荐 | 天才计划三天计划独胆 | 3d免费预测 | 3d真实的谎言字谜总汇正版 | 3D独胆老师分析 | 3d开奖号历史上的今天 | 3d专家最新最准专家预测汇总 | 3d推荐最新最准专家预测 | 3d独胆必下一独胆3d独胆预测 | 福彩3D独胆老师精准预测最新 | 拼搏在线3d开机号和试机号列表 | 3d预测今晚最新最准确 | 3d牛彩网今天开机号试机号 | 3d汇总牛彩网 | 3d今晚推荐号码最新 | 3d推荐最新最准专家预测 | 福利3d开奖号码 | 3d和值推算公式 | 今天3d出的什么号 | 3D独胆下期推荐走势最新 | 3d今天开机号和试机号码727 | 今日3d开机号和试机号关注码千禧 | 3d开奖号码结果 今晚 | 3d单个冷号最大遗漏 | 福彩3D独胆下一期推荐 | 今晚快乐八专家预测推荐号 | 3d中2个号多少钱 | 今日钱王给胆点评 | 今天3d开机号和试机号多少 | 牛彩网3d专家预测汇总 | 3d专家预测推荐号码 | 排5预测,最准排五专家 | 3d预测今晚最准专家预测号码 | 今日3d钱王点评 | 排3太湖钓叟字谜三字诀 | 3d试机号后专家预测汇总手机网 | 3d预测今晚最准专家预测号码 | 詹天佑今日3d预测 | 千禧金码关注码试机号 | 3d七码复式最准专家 | 3d最近1000期走势图表综合版图片 | 于海滨海3d专家预测今天 | 3d必中永久直选500注大底 | 3d今天最新最准专家预测最 | 今晚3d结果开奖号码 | 太湖解太湖3d字谜 | 3d今天专家推荐号码推荐 | 3d丹东太湖字谜今天的 | 3d今晚专家预测推荐号 | 3d最精准专家预测汇总今天 | 3d杀码大全天齐网 | 今晚3d直选一注 | 专家3d专家推荐 | 今晚预测3d号 | 3d老炮子直选三注 | 詹天佑3d今日推荐 | 3d今晚预测最准确一注 | 3d预测最准的专家预测 | 3d预测号最新最准牛彩网 | 3d今晚最准一注 | 今日3d开奖号太湖字谜总汇 | 3d预测推荐汇总牛彩网采摘收集 | 3d中2个号多少钱 | 试机号开机号金码关注号对应码3d | 3d今天专家预测号码最准确 | 3d今晚专家推荐预测重点号码 | 3d今天开机号和试机号码牛彩网 | 今日3d预测号 | 3d预测专家精准推荐号 | 今于海滨3d预测今天单线联系 | 今晚上必中一注 | 3d推荐最新最准专家预测 | 今天3d专家推荐重点号 | 今日3d正版藏机图,藏机图汇总,天中网 | 于海滨专家一语定胆十每日 | 钱王点评十钱王给胆下一期预测 | 3d静态版预测静态版 | 3d今晚上专家推荐号 | 周星星3d预测手机牛彩网 | 3d今晚预测精准 | 3d鸿运坊预测号 | 神仙姐姐今天最新杀码 | 一代女王杀两胆 | 3d今晚预测开奖号码 | 3d十大专家推荐号码汇总 | 3d定胆准确率100 | 3d老炮子直选三注 | 3d胆预测天齐网 | 今日钱王给胆点评 | 3d晚间字谜汇总汇 | 今天p3藏机图正版藏机图 | 3d各类和值谜追加汇总 | 3d和值尾振幅走势图专业版 | 3d开机号和试机号是多少 | 3d独胆10 10| 3d中奖 | 三地千禧关注码试机号 | 3d开机号试机号奖号 | 3d太湖字谜图谜总汇 | 试机号开机号金码关注号对应码3d | 三d独胆| 3d预测最准专家预测牛彩网 | 3d今天最准专家预测 | 3d阿福图库图谜大全 | 3d今晚预测号码 | 3d今晚最准一注 | 3d今天开机号 试机号查询 | 3d专家预测最准确今天 | 3D独胆明日走势 | 3d专家预测最准确最新今天 | 一代女王p3杀两胆独胆 | 詹天佑最新预测 | 三d预测最准十专家预测今晚 | 三字诀3d字谜| 天才计划三天计划独胆 | 3d个位振幅走势图近50期 | 小薇3d预测| 3d直选三注 | 于海滨杀码图天齐网 | 3d预测专家预测 | 今天3d开机号,试机号是多少 | 3d中间号走势图振幅走势图 | 3d的预测号是多少 | 3d专家预测最准最新今天 | 3d断组预测 | 牛彩网3d专家预测 | 3d独胆专家推荐独胆 | 小胆神玩毒胆我3d | 今日3d十大专家双胆总汇 | 布衣杀码图3d杀码 | 3d开机号和试机号今天全部 | 3d专家最新最准预测 | 3d两胆下一稳定方法 | 于海滨3d预测专家今天 | 直选三注必中一注3d | 牛彩网3d预测分析汇总大全 | 3D独胆大神走势 | 3d独胆双胆专家预测网 | 3d走势图带试机号彩宝网 | 3d专家解今日太湖字谜汇总 | 詹天佑3d最新消息今天 | 3d专家预测最准最新 | 徐文轩3d预测推荐 | 3d独胆王精准100% | 3d专家预测最准确最新新闻 | 3d公式计算方法 | 3d今晚试机号牛彩网 | 3d双胆预测 | 于海滨专家3d今天预测 | 千禧3d今晚的试机号码 | 3d专家今天预测一注 | 3d开机号和试机号今天金码关注号 | 今天3d开机号和试机号码结果查询 | 3d推荐号今日预测 | 3d专家预测汇总 | 三d预测专家最新推荐 | 3d詹天佑最新预测牛彩网 | 6+1专家预测号 | 3d最精准一注一注 | 看彩大亨看独胆双胆预测 | 3d今晚开奖结果走势图 | 3d条件预测专区牛彩网 | 今天专家推荐号码3d | 3d今晚必中一注一注 | 3d于海滨上的今天预测 | 3d最准专家预测号今晚3d试机号 | 3d推荐最新最准专家预测 | 于海滨海3d专家预测 | 今日3d藏机图正版藏机图310 | 3d下期预测最精准的一注号码 | 3d今晚预测最新最准确号码牛彩网 | 杀码王杀码 | 3d专家预测最准 | 3d推荐最新最准专家预测 | 3d专家预测推荐 | 于海滨精准杀码图 | 3d专家最新最准专家预测 | 3d 今日太湖字谜 | 3d和值基本走势图 | 3d各类和值谜追加汇总 | 3d今晚预测最准确一注今天 | 牛彩网杀码大全 | 3d太湖字谜三字诀 | 3d和值和尾振幅走势图 | 千禧3d试机号金码关注码杀码今天3d | 3d走势图带试机号彩宝网 | 3d预测最准最新准专家预测 | 3d百位十位个位走势图 | 唐龙点评3d预测 | 3d开机号和试机号今天多少 | 3d直选历史遗漏查询 | 3d中国独胆王今天 | 近1000期3d开奖结果 | 今日正版3d藏机图全部汇总 | 近300期3d和值走势图 | 3d今晚最准专家预测号码 | 3d詹天佑最新预测 | 今天龙头凤尾预测 | 3d今晚专家推荐预测重点号码 | 3D独胆高手精准预测 | 今天专家推荐号码3d | 3d今天专家预测号码 | 3d专家最新最准今天预测 | 太湖3d字谜图谜总汇 | 3d,预测| 3d预测最准的专家预测 | 3d今晚上预测号码 | 排三今晚推荐号 | 神仙姐姐杀码今天 | 3d今天专家推荐号码 | 3d真帝王杀码图 | 太湖钓叟3d字谜太湖字 | 3d今晚必中一注一注 | 3d推荐号今晚专家预测 | 3d字谜总汇今日3d字谜总汇牛彩网 | 3d杀码图谜 | 3d开机号试机号近100期开奖号码 | 3d专家预测最准确最新今天 | 今天的3d开奖号是多少 | 3d今天开机号试机号码查询 | 3d今晚专家预测 | 3d彩宝贝字谜 | 今晚3d专家推荐号码是多少 | 3d直选三注必中免费 | 3d开机号码近100期 | 中国福彩3D独胆今晚走势最新 | 3d最小值振幅走势图3之家 | 中国福彩3D独胆本期推荐 | 3d字太湖字谜 | 3d今日号码推荐 | 3d计算机开机号夏天推荐 | 中国福彩3D独胆下期推荐 | 3d预测最准的专家 | 3d牛彩网| 三d开机号和试机号今天牛彩网彩 | 3d独胆双胆预测 | 3D独胆团队精准预测最新 | 3d今晚预测直选四注 | 3d今晚试机号彩经网 | 今日3d专家预测总汇 | 3d免费预测 | 于海滨精准杀码图 | 3d和值宫数线走势图 | 3d独胆专家预测 | 3d牛彩网字谜图谜总汇九 | 3d今天开机号和试机号码牛彩网 | 3d今天断组预测 | 最新3d预测专家预测 | 3d胆王专家定十位 | 3d今天专家预测最新最准 | 今于海滨3d预测彩吧图 | 千禧3d试机号金码关注码码关注码双彩论六个 | 3d走势图带试机号彩宝网 | 今晚3d精准一注直选 | 3d今天推荐号码是多少 | 3d必中永久直选500注大底 | 3d打一个独胆中了多少钱 | 3d太湖字谜官网 | 3d和值专家推荐和值 | 今晚3d和值推荐 | 3d于海滨预测预测牛彩网 | 于海滨三地杀码 | 于海滨3d每日杀一码 | 3d小差振幅走势图表图 | 3d詹天佑预测分析牛彩网 | 3d近100期开奖结果全部 | 今晚三d推荐什么号码 | 3d预测今晚最准专家预测号码 | 3d字谜太湖字 | 3d推荐号 | 3d开机号和试机号今天 今晚 | 钱王点评十钱王给胆下一期预测 | 3d预测号码最准最新准专家预测号 | 福体杀码王最新版本更新内容 | 3d杀码专家大全 | 3d今晚最准专家预测号码 | 3d今天专家预测号码最准确 | 3D独胆明日分析 | 3d詹天佑预测分析牛彩网 | 3d和值和尾振幅走势图 | 今天3d牛彩网专家预测 | 三3d太湖字谜 | 3D独胆独家推荐 | 陈华3d今晚赌独一胆天齐网 | 3d今天专家预测号码 | 三d的试机号是多少今天 | 3d预测最新最准专家 | 3d专家最新最准预测 | 3d牛彩网今天开机号试机号 | 3d独胆专家预测 | 3d今天开机号和试机号码 | 3d最准杀码| 3d预测最准确的专家 | 3d今晚专家预测最准确号码 | 今日3d藏机图正版藏机图134 | 3d和值尾振幅近100期走势图 | 3d和值尾振幅走势图3d走势3d之家 | 3d于海滨预测预测牛彩网 | 3d最准预测专家预测大 | 3d白娘子跨度字谜汇总今天牛彩网 | 3d今晚预测精准 | 唐龙每日一胆天齐网 | 3d百十个位杀码家彩网 | 3d专家最新最准专家预测 | 毒胆牛人三天计划必出 | 今天专家推荐号码3d | 3d最精准的专家预测精选 | 3d太湖字谜大全 太湖钓叟 | 3d藏机图完整版今天 | 3d天宇和值谜字谜一句定三码 | 3d精准预测最准的专家 | 3d最新最准预测号码 | 2014年359期3d焰舞字谜 | 3d预测一注号推荐 | 3d最准专家预测号今晚3d试机号 | 牛彩预测汇总3d最新 | 3d一定牛专家预测推荐 | 3d开奖号今天结果 今晚 | 詹天佑3d今晚预测号码 | 3D独胆下期预测 | 3d预测专家最准确的专家预测今晚 | 3d开机号和试机号金码关注对应号 | 3D独胆明日走势 | 3d今日预测最准专家预测 | 3d今晚预测准确的专家预测 | 3d真实的谎言字谜总汇正版 | 3d今晚开奖号多少 | 3d专家预测最准确最新今晚预测 | 3d今于海滨杀码图 | 3d预测最准确专家预测牛彩网 | 小红人的计划三天计划独胆 | 3d今天专家推荐号码推荐 | 排五奖号| 牛彩网3d专家预测汇总 | 三d便民字谜图谜总汇 | 3d最近基本走势图 | 3d最新专家预测汇总大全 | 今日期3d太湖字谜 | 3d专业版(走势图带连线) | 3d预测最准专家预测牛彩网 | 3d百个差振幅走势图近100期 | 3d开机号试机号今天的 | 今日3d字谜一句定三码和值谜定1 | 3d成功路上人双胆独胆 | 福彩3D独胆下期预测 | 3d推荐号今晚专家预测最准确 | 3d于海滨专家预测 | 3d八哥图库总汇d字谜图谜总汇大全 | 3d于海滨今天预测保真 | 3d今晚专家预测推荐 | 3d专家预测最准确最新今晚预测 | 福彩3D独胆团队必中最新 | 今日3d正版藏机图,藏机图汇总,天中网 | 于海滨最新3d预测今天 | 小龙一语定三胆3d今日字谜 | 3d专业版(走势图带连线) | 3d预测专家精准推荐 | 3d于海滨上的今天杀码 | 3d专家预测汇总 | 看彩大亨看独胆双胆预测 | 3d预测专家最准确的专家预测今晚 | 福彩3D独胆老师必中最新 | 3d今天出的什么号 | 3d顶级胆神双胆 | 3d专家今天推荐号 | 小财神三天计划独胆 | 3d小龙一句定三码今日字谜天中图 | 3d和值尾振幅走势图专业版 | 3d今晚预测直选一注3d一注预测 | 3d今天开机号和试机号322 | 3d今天专家预测推荐号码 | 今日3d蓝仙子一句定三码字谜 | 今晚3d和值推荐 | 3d开机号和试机号今天金码关注号 | 福彩3D独胆老师杀号最新 | 铁人真胆一句定三码3d字谜彩搜网 | 3d白娘子跨度字谜汇总今天牛彩网 | 3d北斗专家北斗预测今天079期3d | 唐龙3d预测今日出号点评 | 三d五码复式打一注多少钱啊 | 3d最准确最新专家预测 | 3D独胆专家分析 | 福彩3D独胆下一期必中 | 今天3d牛彩网专家预测 | 于海滨3d预测 | 3d詹天佑3d预测 | 于海滨海3d预测牛彩网 | 3d今日预测最准专家预测 | 3d近200期试机号和开奖号码 | 今晚3d专家推荐号码 | 3d开奖号码近50期 | 3d今天开机号和试机号232 | 3d毒胆双胆三胆 | 3d最准专家预测号今晚3d试机号 | 3d一句定三码最准字谜 | 今天3d专家预测号码 推荐 | 3d双胆,独胆非常非常稳定 | 千禧3d试机号关注码金码试机号 | 稳准狠三天计划 | 今晚3d开奖号多少 | 3d詹天佑预测分析牛彩网 | 3d之家北斗今日预测 | 3d今晚专家预测最准确号码 | 3d专家今天预测汇总 | 3d精准预测最准的专家 | 3d今晚最新预测 | 排三杀码专家 | 3d詹天佑最新预测 | 今日3d太湖字谜每天更新 | 3d最新最准预测号码今天 | 今日3d开机号和试机号关注码千禧 | 3d 图谜字谜总汇 | 今日3d钱王点评 | 3d最精准的专家预测 | 3d太湖专家预测今晚 | 55125预测汇总3d | 于海滨专家3d今天预测 | 千禧3d试机号关注号 | 3d预测杀码| 3d试机号关注号金码对应码开机号 | 2016年全年历史记录3d | 今日正版藏机图全部汇总 | 3d字谜财神一语定一注 | 3d今晚专家预测 | 于海滨点评专家一语定胆保真版 | 3d今天中了多少注直选 | 3d绝杀一码绝杀 | 今晚3d推荐号 | 3d詹天佑最新预测今天 | 3d每期必中27注 | 3d专家预测号码手机牛彩网 | 马后炮解3d太湖字谜 | 排五预测专家预测 | 3d定位独胆王三个双飞 | 3d专家今天推荐号 | 3d独胆预测 | 3d机选一注| 3d十大专家精准预测汇总 | 祖师爷独胆三天计划 | 3d詹天佑最新预测 | 十大专家3d预测汇总 | 中国福彩3D独胆大神命中率 | 孟老师专家预测3d | 3d最精准的专家预测 | 今日3d直选一注 | 3d预测最准专家预测 | 3d家彩预测 | 2016年全年历史记录3d | 3d藏机图天齐正版藏机图 | 今天的3d开奖号是多少 | 3d鸿运坊预测号 | 3d于海滨预测预测牛彩网 | 3d陈华今晚就赌一个胆搜索一下 | 字谜3d太湖马后炮 | 3d十位胆方法100准确 | 3d专家预测最准确最新汇总 | 唐龙3d预测号 | 3d和尾振幅走势图3d专家 | 今天3d开机号和试机号 | 试机号开机号金码关注号对应码3d | 于海滨预测号 | 3d开机号试机号今天最新50期 | 3d十大专家精准预测汇总 | 3d今晚专家预测推荐 | 于海滨3d预测免费每日精选 | 3d预测专家汇总预测 | 3D独胆明日精准预测 | 3d今晚专家预测推荐 | 唐龙3d预测今日出号点评 | 3d免费预测 | 3d专家今日推荐号码 | 今天晚上的3d开奖结果 | 今天3d开机号 试机号是多少 | 福彩3D独胆老师走势最新 | 3d今晚预测最新最准确号码牛彩网 | 3d和值尾遗漏走势图 | 3d晚秋和值谜字谜图 | 今晚3d试机号开机号金码号 | 3d预测号码最准最新准专家预测号家彩网 | 3d最新专家预测汇总大全 | 3d开机号试机号今天最新50期 | 3d专家最新最准专家预测汇总 | 3d最新专家预测精选一注 | 3d廊坊鸿运正版推荐 | 千禧3d试机号关注码金码今天的 | 3d乐彩走势图表 | 3d预测今晚最新最准确 | 3d预测詹天佑最新 | 3d三胆最准 | 3d牛彩网今天开机号试机号 | 3d今日太湖字谜图 | 3d于海滨预测预测牛彩网 | 廊坊鸿运3d推荐今天 | 今日3d开机号和试机号关注码千禧 | 3d最新最准专家预测号码 | 3d预测最准最新准专家预测号码 | 3d今天开机号和试机号码 | 3d个位走势图表 | 3d今晚最准的一注 | 3d每天都有开奖吗 | 铁人铁胆3d包星定位最新今天 | 今晚快乐八专家预测推荐号 | 3d基本走势图(专业版)近200期 | 3d开机号和试机号近100期列表 | 3d双胆独胆非常非常稳定 | 今于海滨3d预测今天单线联系 | 3d预测最准确专家预测 | 龙头凤尾今日预测 | 3d试机号今天开机号查询 | 3d专家预测最准最新今天 | 独胆三天计划 | 3d预测最准确的专家 | 3d号码预测和推荐号今天 | 3d预测号码最准确专家预测 | 3d最新专家预测推荐 | 今日焰舞3d焰舞字谜汇总大全 | 3d姜子牙一句定三码最准字谜汇总 | 3d胆王双胆独胆 | 今日3d预测号码推荐 | 百位振幅走势图3d之家 | 中国福彩3D独胆独家必中最新 | 3d杀码图谜_专区杀码 | 三d预测专家 | 3d十大专家预测汇总 | 3D独胆今晚命中率最新 | 3d今天专家预测最准确 | 3d今晚最精准一注一注 | 3d今晚一注直选 | 3d今晚精选预测一注 | 今晚3d预测最准一注 | 于海滨预测号 | 3d专家预测于海滨 | 3d今晚开奖号结果3b | 3d藏机图正版藏机图 | 牛彩网3d专家预测汇总摘要 | 3d预测一注精准 | 3d鬼手字谜和谜 | 3d中国准神双胆 | 3d胆预测天齐网 | 3d今天推荐号码是多少 | 3d上下五千年专家预测 | 3d近500期试机号和开奖号码 | 詹天佑3d今天预测分析 | 福彩3D独胆老师精准预测 | 3d十大专家精准预测汇总 | 3d今晚专家预测推荐 | 唐龙一语定胆3d今天 | 3d十大专家汇总精选一注 | 排三杀码专家 | 今晚3d专家预测汇总 | 今于海滨3d杀码 | 廊坊鸿运3d推荐今天 | 3d预测专家最准确 | 唐龙预测一胆今天 | 三d牛彩网开机号试机号是多少 | 下一期专家准确预测 | 3d百位遗漏振幅走势图南方双彩网 | 3d专家预测最准最新 | 今日焰舞3d焰舞字谜汇总大全 | 预测今晚3d一注 | 3d直选是什么意思 | 三d牛彩网开机号试机号是多少 | 3d预测号最新最准牛彩网 | 今晚3d专家推荐重点号码 | 3d两胆必出方法 | 3d开机号和试机号今天 今晚 | 3d独胆王精准100% | 3d十大专家推荐号码汇总 | 廊坊鸿运3d推荐今天 | 3d十大专家汇总精选一注 | 排三今晚十拿九稳最新预测 | 3d试机号后专家预测汇总 | 3d百位走势图带连线图表专业版 | 看彩大亨看独胆双胆预测 | 3d今于海滨杀码图 | 十拿九稳今天预测专家 | 布衣3d独胆双胆王 | 3d预测今晚最准专家预测号码 | 3d直选开奖结果 | 排5预测,最准排五专家 | 3d今天专家预测最准确 | 3d今晚专家预测推荐号 | 今于海滨3d杀码 | 十拿九稳十大专家预测汇总最新一期 | 今晚3d的开奖号码结果 | 3d 今天 试机号开机号3 | 3d今天专家推荐号码 | 北斗3d今日预测 | 3d推荐号今晚专家预测最准确 | 三d胆| 3d预测最准确专家预测牛彩网 | 3d今天专家推荐号码是多少 | 3d推荐号码今晚预测 | 今天3d开机号和试机号金码 | 中国福彩3D独胆下期推荐杀号最新 | 千禧试机号及金码 | 今晚3d的试机号是 | 3d今日开机号和试机号及关注码 | 3d专家预测最准确最新今晚预测号 | 今晚3d开奖结果是 | 今天3d双双独胆字谜 | 今天3d开机号和试机号全部 | 3d推荐号今晚专家预测 | 3d预测专家最准确的专家预测今晚 | 3d陈华今晚独胆推荐 | 3d今晚专家预测推荐号 | 骄子铁鹰解3d字谜今日 | 3d最准专家预测号 | 詹天佑最新预测3d | 3d今晚预测最新最准确号码牛彩网 | 3d预测最新最准专家 | 3d试机号今天开机号查询结果 | 3d独胆预测必下一胆 | 3d万能大底共250注直选 | 今晚3d专家推荐号 | 3d北斗专家北斗预测今天079期3d | 3d太湖历史字谜 | 3d千禧金码试机号关注码开奖号 | 3d今天专家推荐号码 | 3d农村小伙子最新预测 | 于海滨杀码今天最新版 | 3d预测专家推荐最准确 | 于海滨3d预测专家今天 | 千禧3d试机号金码关注码今天 | 3d最新最准预测号码 | 3d牛彩网专家预测汇总 | 今日正版藏机图全部汇总 | 3d字谜太湖解字谜 | 万能四码找下期奖号 | 3d最新专家预测汇总大全 | 3d推荐最新最准专家预测 | 3d推荐牛彩网 | 3d和值推算公式 | 最新3d预测专家预测 | 3d今晚预测最准确一注今天 | 3d天宇和值谜字谜一句定三码 | 3d最准预测专家预测大 | 3d和值10有哪些号码 | 3d开机号和试机号今天多少 | 3d今晚专家预测推荐 | 福家老三3d推荐号 | 3d开机号和试机号码牛彩网 | 布衣杀码图3d杀码 | 千禧试机号金码关注号对应码杀码 | 3d专家预测最准确号码 | 3d今晚最准一注 | 今晚3d专家推荐号码 | 3d藏机图正版图汇总 | 彩坛老顽童3d独胆 | 3d预测最准专家预测牛彩网 | 3d今晚预测准确的专家预测 | 家彩专门提供3d试机号开机号 | (暴富密码)绝杀两码预测 | 最准3d预测专家推荐号 | 今天3d专家预测汇总 | 3d今晚最准专家预测号码145 | 彩吧17500论坛| 3d今晚必中一注一注 | 3D独胆明日分析 | 3d最精准专家预测汇总今天 | 3d推荐号今晚专家预测 | 今日3d预测号码推荐 | 太湖3d字谜图谜总汇 | 3d开机号和试机号今天金码0 | 3d最准专家预测号 | 3d专家预测最准今天 | 3d预测最准预测号 | 3d白娘子跨度字谜汇总今天牛彩网 | 今日3d太湖字谜更新 | 于海滨今天杀码 | 3d恋预测今晚预测是哪里出的 | 今晚3d预测推荐一注 | 3d中国独胆王今天 | 3d今日预测最准专家预测 | 带头大哥3d预测今晚 | 3d最准专家预测方法 | 今于海滨3d预测今天牛彩网 | 3d和值尾振幅走势图3d之家 | 3d专家预测最准确最新新闻 | 3d海滨点评一语定胆今天最新推荐 | 3d今天最新最准专家预测最 | 最准3d预测专家推荐号 | 3d近30期开机号试机号开奖号查询 | 3d单选一注能中多少钱 | 3d和尾振幅走势图3d专家 | 专家预测3d号码准确 | 3d最准专家预测号今晚3d试机号 | 3d今天的开机号和试机号查询 | 3d今晚开奖号走势图 | 3d千禧金码试机号关注码开奖号 | 3d试机号开机号今天金码关注 | 詹天佑3d点评预测 | 3d预测最准确的专家 | 千禧3d试机号关注码今天 | 3d今晚专家预测最准确一注 | 3d今晚最准专家预测号码145 | 三d预测牛彩网汇总 | 3d独胆双胆独胆3d之村 | 3d今晚专家推荐号 | 3d最准确的专家预测 | 3d跨度振幅3d之家走势图 | 3d预测最准确专家预测 | 3d今晚专家推荐号 | 于海滨3d预测天齐网 | 解3d太湖钓叟字谜汇总 | 3d百位单选振幅走势图 | 今天专家推荐号码3d | 3d今晚必出一注100%准确直选推荐 | 今天3d开机号 试机号是多少 | 3d詹天佑最新预测今天 | 于海滨3d预测牛彩网 | 毒胆牛人三天计划 | 3d开机号今天近10期 | 3d中间号走势图振幅走势图 | 3d太湖17500字谜 | 3d鬼手字谜和谜 | 今天3d专家推荐重点号码 | 两天计划双胆王 | 3d今晚最准最新专家推荐号 | (暴富密码)绝杀两码预测 | 3d预测专家推荐最准确 | 3d今晚最准专家推荐号码 | 3d百位定位走势图 | 今日3d太湖字谜三字诀 | 3d专家预测最准确今天上一期 | 今晚3d开奖直选结果 | 陈华今天就赌一个胆3d | 3d走势图和值振幅 | 3d最精准的专家预测 | 于海滨专家3d今天预测 | 杀码是什么意思 | 牛彩网3d预测汇总大全 | 3d太湖字谜总汇总(正版) | 3d和值尾振幅走势图200期 | 排三杀码专家天齐网 | 今晚3d专家推荐号 | 3d最新基本走势图表 | 今晚3d开奖直选结果 | 3d和值跨度走势图带连线 | 3d八哥图库总汇d字谜图谜总汇大全 | 太湖三字诀字谜三 | 3d最准专家预测号 | 3d今天专家预测推荐号码 | 孟庆会3d预测今天 | 今天3d金码试机号对应码开机号 | 小财神三天计划独胆必下 | 3d走势图的基本走势图 | 3d小龙一句定三码今日字谜天中图 | 福彩3D独胆团队分析最新 | 3d综合走势图直选 | 于海滨3d最新预测 | 今晚3d专家最精准的预测 | 今天3d精选一注 | 今晚3d预测最准一注 | 3d太湖字谜三字诀 | 今日3d预测号码推荐 | 今日3d预测号码推荐 | 3d基本走势综合图 | 3d专家预测汇总牛彩网收集汇总 | 3d今晚最准最新专家推荐号 | 3d预测今晚最新最准确 | 3d今晚专家预测最准确号码 | 3d太湖专家预测今晚 | 3d百位个位和值走势图 | 3d今天专家推荐号码推荐 | 3D独胆实时推荐最新 | 3d今晚专家预测 | 3d预测牛彩网预测汇总 | 2025排五守号推荐 | 3d预测一注推荐 | 3d字谜汇总大全总汇大全 | 千禧关注码试机号金码 | 3d彩报图今天图库彩吧 | 3d今日字谜太湖 | 千禧3d试机号金码关注码码关注码双彩论六个 | 3D独胆大神走势 | 3d今晚专家预测推荐号 | 3d今晚必中三个号码预测 | 3d最准专家预测号今晚3d试机号 | 独胆王三天计划 | 3d专家预测推荐汇总 | 3d各类和值最新谜字谜今天 | 3d双胆独胆 | 3d牛彩网专家预测 | 3d专家今天推荐号 | 今晚快乐八专家预测推荐号 | 福彩3D独胆老师精准预测 | 3d最准预测专家汇总大全 | 3d开机号和试机号今天全部 | 带头大哥3d预测今晚 | 今天3d詹天佑预测分析 | 3d预测专家推荐号码推荐 | 3d太湖字谜大全 太湖钓叟 | 3d绝杀三码今天 | 3d今晚预测3d更准 | 三d试机号后专家预测汇总 于海滨专家3d今天预测 | 试机号千禧关注金码 | 今日3d专家预测号码推荐 | 今晚3d预测推荐一注 | 于海滨3d预测专家今天 | 下一期专家推荐号码 | 牛彩网p3专家预测汇总 | 3d推荐号今日预测 | 福彩3D独胆下期最新推荐 | 今天3d专家预测号码 推荐 | 3d基本走势图综合 | 最准的3d专家预测 | 福彩3D独胆本期预测 | 天天彩于海滨海3d最新预测 | 开心毒胆王今晚独胆 | 3d鸿运坊预测号 | 开心笨小孩3d独胆 | 3d推荐最新最准专家预测 | 3d精准直选一注 | 陈华3d今晚赌独一胆天齐网 | 三d试机号后专家预测汇总 于海滨专家3d今天预测 | 詹天佑3d今天预测分析 | 今日3d正版藏机图全部天齐 | 牛彩网近30期3d开机号试机号 | 3d今晚专家推荐 | 3d上下五千年专家预测 | 3d预测专家精准推荐 | 今晚3d专家最精准的预测 | 于海滨点评加专家一语 | 今天3d专家预测号码 推荐 | 今天3d开机号试机号码 | 福家老三3d推荐号 | 陈华今晚3d赌一胆天齐网 | 3d紫云涧专家预测推荐 | 3d十大专家汇总精选一注 | 2014年359期3d焰舞字谜 | 3d基本走势图综合 | 3d近300期试机号和开奖号码 | 3d预测专家最准确今天 | 3d之家双胆独胆预测 | 3d专家预测最准确最新新闻 | 3d今晚专家预测推荐号 | 3d预测一注号推荐 | 3d最准专家预测号 | 3d开机号试机号30期列表走势图 | 中国福彩3D独胆专家精准预测最新 | 福彩3D独胆老师必中 | 3d走势图基本走势图 | 于海滨3d预测今天 | 今日焰舞3d焰舞字谜汇总大全 | 3d千禧开机号和试机号码 | 三天计划独胆牛人 | 3d预测今晚最准专家预测号码 | 3d于海滨一语定胆今天 | 3d 计算公式 | 3d预测最准最新准专家预测号码 | 张克永专家3d预测 | 太湖字谜三字诀汇总 | 3d专家预测最准确最新新闻 | 3d专家预测最准牛彩网 | 3d试机号开机号今天金码关注 | 3d预测专家推荐最新 | 3d八哥图库总汇d字谜图谜总汇大全 | 3d北斗专家北斗预测今天079期3d | 3d免费精准直选三注 | 3d跨度振幅3d之家走势图 | 3d太湖字谜字谜汇总 | 陈华3d今晚赌独一胆天齐网 | 3d盐都三胆家彩网 | 3d最准确专家预测 | 3d北斗专家北斗预测今天079期3d | 3d焰舞和值谜字谜 | 3d败家子独胆图 | 今天3d专家预测汇总 | 陈华今晚独胆特别关注 | 今晚3d开奖号试机号 | 3d预测推荐汇总牛彩网采摘收集 | 福彩3D独胆大神精准预测最新 | 3d预测专家准确推荐 | 神仙姐姐今天最新杀码 | 千禧3d试机号关注码金码今天的 | 3d最全晚间字谜汇总大全 | 了3d开奖结果 今天晚上 | 龙彩居士3d预测今天最新版 | 今天3d推荐号码今晚预测 | 3d牛彩网试机号后专家预测汇总 | 3d恋预测今晚预测是哪里出的 | 3d双胆预测 | 今日3d开奖号今晚 | 于海滨的今日预测 | 3d开机号和试机号金码关注对应号 | 3d独胆双胆 | 2016年全年历史记录3d | 试机号开机号金码关注号对应码3d | 3d詹天佑最新预测今天 | 全民胆王3d独胆一个 | 太湖3d字谜三字诀 | 3d农村小伙子最新预测 | 3d最新最准专家预测号码 | 3d今天试机号开机号金码 | 于海滨杀码图天齐网 | 3d今晚专家推荐预测重点号码 | 3d专家预测最准确今天上一期 | 中国福彩3D独胆实时必中最新 | 3d推荐号码今晚预测 | 今日3d字谜太湖钓叟字谜 | 3d千禧试机号开机号金码 | 今日3d藏机图正版藏机图310 | 3d开机号试机号奖号 | 3d专家预测号码最准确 | 3d开奖号码今晚走势图 | 马后炮解今日太湖字谜三字诀 | 3d四码直选多少钱一注 | 3d今天专家预测号码最准确 | 3d直选三注必中免费 | 3d毒毒毒胆胆胆中中中 | 3d绝杀二码今天最新更新内容 | 3d千禧开机号试机号关注金码 | 廊坊鸿运3d推荐今天 | 3d和尾振幅走势图3d专家 | 今于海滨3d预测 | 今日3d开奖号码是多少? | 福彩3D独胆大神精准预测最新 | 3d李明启最新预测今天 | 3d今天专家预测推荐号码 | 3d预测总汇手机牛彩网 | 今晚3d独胆王 | 今日太湖字谜3d字谜太湖钓叟 | 3d预测专家最准确的专家预测今晚 | 3d今晚出什么号? | 3d专家预测汇总牛彩网收集汇总 | 3d今日正版藏机图最新更新内容 | 3d预测最准的专家预测 | 专家推荐一注6+1 | 3d今天专家预测号码最准确 | 千禧3d试机号关注码金码列表 | 3d最准专家预测号今晚3d试机号 | 一代女王p3杀两胆独胆 | 于海滨3d预测| 3d预测专家精准推荐 | 3d和值专家推荐和值 | 太湖字谜钓叟3d字谜 | 中国福彩3D独胆专家精准预测 | 3d独胆中了给多少钱 | 3d专家最新最准专家预测汇总 | 今天太湖字谜3d字谜太湖钓叟 | 于海滨3d预测牛彩网 | 今日3d蓝仙子一句定三码字谜 | 3d今晚上专家推荐号 | 今天彩报中心 3d图库 | 3d今天专家预测推荐号码 | 3d北斗专家北斗预测今天079期3d | 排三专家推荐与预测今天 | 3d今晚最准专家推荐号 | 彩吧3d开机号 | 卫星电话最建议买的三个型号 | 排五近100期开奖号结果 | 今天3d开机号和试机号多少 | 3d千禧试机号关注号金码号开机号 | 3d直选一注今天 | 3d预测最准专家预测牛彩网 | 3d今天最新最准专家预测最 | 正版真精华布衣天下今天推荐号码 | 今天3d字谜解太湖三字诀 | 3d今晚上预测号码 | 3d今天专家预测最准确 | 今天3d开机号和试机号码结果查询 | 3d今晚专家推荐预测重点号码 | 3d十个位差值振幅走势图3d之家 | 今天3d牛彩网专家预测 | 3d陈华今晚就赌一胆今天最新消息 | 3d败家子独胆图 | 3d预测专家汇总预测 | 今天3d金码试机号对应码开机号 | 3d今天中了多少注直选 | 今天3d詹天佑预测分析 | 今天3d推荐号码今晚预测 | 于海滨3d预测今天 | 3d独胆预测 | 3d今晚必中一注一注 | 西施姐姐就赌一个独胆 | 3d 计算公式 | 3d专家推荐最新预测 | 3d试机号和开奖号走势图 | 3d独胆必下一独胆3d独胆预测 | 3d今晚必出的一注 | 今晚3d开机号试机号金码关注码 | 3d字谜太湖钓叟三字诀17500 | 3d十大专家精准预测汇总 | 3d专家预测最准确最新推荐号码 | 今日3d藏机图汇总 正版 新版 | 3d专家预测最准确今天南方双彩网 | 今日正版3d藏机图全部汇总 | 3d今晚试机号是多少查询 | 3d千禧试机号和金码关注 | 今晚3d专家推荐号 | 3d今晚最准一注 | 3d走势图基本走势 | 3d专家预测最准 | 3d今晚预测最准确一注 | 福彩3D独胆独家预测最新 | 今天的3d开机号和试机号查询 | 3d预测专家最准确的专家预测昨天 | 3d顶级胆神双胆 | 千禧试机号关注号金码是什么 | 3d开机号试机号今天开奖号 | 苦命人3d推荐一注 | 3d之家预测专家预测 | 今晚3d预测推荐一注 | 3d独胆专家推荐独胆 | 今晚钱王点评推荐号 | 今天最新3d开机号试机号关注码 | 3d太湖字谜总汇大全 每天更新 | 今日3d开机号和试机号关注码千禧 | 3d开机号试机号近100期开奖号码 | 福彩3D独胆下一期推荐 | 3b千喜今天试机号关注金码 | 3d开机号和试机号码牛彩网 | 3d免费专家预测推荐今天最新 | 今天3d字谜解太湖字谜 | 3d推荐号今晚专家预测 | 3d之家独胆,双胆 | 今日3d钱王点评 | 3d和值012走势图带连线图 | 太湖字谜三字诀论坛 | 中国福彩3D独胆最新推荐 | 陈华3d今晚赌独一胆天齐网 | 3d今天专家预测最准确 | 3d杀码大全 天齐网 于海滨3d最新预测 千禧3d试机号金码关注码对应码今晚 | 今晚3d开机号试机号金码关注码 | 3d推荐最新最准专家预测 | 唐龙3d预测号 | 中国福彩3D独胆今日预测最新 | 3d今晚最准专家推荐号 | 3d试机号历史情况 | 3d今天开机号试机号是几 | 三d预测专家预测 | 3d最准的预测专家 | 3d千禧试机号关注金码30期 | 3d预测专家推荐最准确 | 于海滨海3d预测保真 | 3d预测最新最准专家 | 3d最准专家预测号 | 3d近100期开奖结果全部 | 于海滨精准杀码图 | 中国福彩3D独胆最新走势 | 福彩3D独胆下期最新推荐 | 3d试机号牛彩网近三十期 | 3d今晚上专家推荐号 | 天齐网3d必中两胆今天 | 3d预测号码最准最新推荐 | 3d太湖钓叟字谜三字诀 | 今天3d马后炮解太湖字谜汇总 | 三码合一是什么意思? | 3d之家双胆独胆预测 | 3d和值走势图(专业版) | 3d号码预测| 3d铁人包星定胆天齐网 | 3d今天断组预测 | 今晚3d专家预测精选一注 | 3d最新专家预测推荐 | 3d预测最准确的专家预测软件 | 白骨精3d独胆图今天 | 张克永专家3d预测 | 3d直选一注50倍单挑 | 3d双胆独胆非常非常稳定 | 小德3d今天双胆定位 | 3d于海滨专家预测 | 三d之家独胆 | 3d独胆是几 | 3d十大专家汇总精选一注 | 3d紫云涧专家预测推荐 | 3d直选开奖结果 | 3d最小值振幅走势图3d之家 | 3d今晚一注直选 | 三地百位振幅3d之家走势图 | 3d预测今晚最准专家预测号码 | 3d开机号试机号30期列表彩宝网 | 3d预测最准确的专家 | 3d图谜总汇字谜 | 3d今晚精选一注 | 3d预测最准专家预测牛彩网 | 孟庆会老师3d预测彩吧图库今天 | 陈华3d今晚就赌一个胆天齐网 | 3d专家预测汇总牛彩网 | 今晚3d专家预测最准确 | 3d李明启最新预测今天 | 3d八哥图库总汇d字谜图谜总汇大全 | 3d字太湖字谜 | 3d预测汇总 | 3d预测最准确的专家 | 推荐一注3d号码 | 3d走势图和值振幅 | 3d开奖杀码定胆 | 今天3d牛彩网专家预测 | 3d下期预测最准一注 | 3d专家最新最准专家预测汇总 | 3d预测号最新最准牛彩网 | 千禧3d试机号金码关注码码关注码双彩论六个 | 3d今晚最准专家预测号码145 | 3d预测推荐汇总大全 | 3d专家预测最准确今天 | 3d詹天佑预测汇总 | 3d今晚最准最新专家推荐号 | 千禧p3试机号关注号金胆对应号 | 3d预测专家最准最新 | 3d开机号和试机号八仙选号 | 3d今晚字谜太湖字谜是什么 | 于海滨海3d专家预测今天 | 3d专家预测最准最新今天 | 孟老师专家预测3d | 今天的3d藏机图正版藏图 | 今天十拿九稳号码预测 | 3d专家预测最准确最新今晚预测 | 3d预测号码最准最新准专家预测号 | 马后炮解今日太湖字谜三字诀 | 今日3d开机号和试机号关注码千禧 | 3d太湖钓叟字谜三字诀 | 3d顶级胆神双胆 | 3d今晚上推荐号码 | 3d今天开机号和试机号100期 | 太湖字谜太湖钓叟三字诀 | 3d今晚惊天一注预测 | 3d最精准的专家预测 | 小林3d最新预测今天 | 陈华今晚就赌一个胆预测 | 一定牛3d一注号推荐3d预测今天 | 千禧3d试机号关注码金码试机号 | 神仙姐姐杀码今天 | 预测3d今晚开奖号 | 于海滨一语定胆天齐网 | 三d历史走势图 | 今天3d马后炮解太湖字谜汇总 | 3d专家预测最准确今天上一期 | 3d今晚必出的一注 | 3d正版藏机图谜汇总 | 今晚3d独胆王 | 陈华今晚就赌一个胆预测 | 3d千禧试机号关注码金码今天晚 | 今天3d开机号和试机号 | 今天十拿九稳号码预测 | 3d双胆独胆非常非常稳定 | 3d直选走势图(专业版) | 于海滨3d预测号 | 3d十大专家推荐号码汇总 | 3d跨度分位走势图图感觉 | 福家杀码王p3 | 3d预测专家最准最新 | 3d最精准的专家预测 | 金银胆神金胆银胆的最新消息 | 3d开机号试机号今天的 | 3d今天最新最准专家预测最 | 3d十位胆方法100准确 | 福彩3D独胆下一期必中 | 3d精准预测推荐 | 唐龙3d预测号 | 3d开机号和试机号金码关注对应码 | 3d预测一注号推荐今晚 | 3d直选一注今天 | 3d独胆专家推荐独胆 | 今天3d开机号试机号金码 | 3d晚秋和值谜彩吧图库 | 今晚三d推荐什么号码 | 3d专家预测最准最新今天 | 今日排五专家推荐与预测 | 3d 今日太湖字谜 | 马后炮解今日太湖字谜三字诀 | 3d个位振幅走势图近50期 | 3d专家预测最准确 | 3d精准定位专家预测 | 3d和值012走势图带连线图 | 今于海滨3d预测今天单线联系 | 于海滨3d杀码图145 | 3d最新最准专家预测号码 | 3d今晚专家推荐号 | 3d字谜财神一语定一注 | 专家预测3d号码准确 | 钱王点评十钱王老头给胆 | 廊坊鸿运3d预测今天 | 三d双胆独胆| 北斗3d今日专家预测推荐 | 3d单双走势图表(专业版) | 今天3d定位字谜二 | 牛彩网3d专家预测汇总 | 3d专家预测推荐号码 | 3d今晚开机号试机号金码关注码今天 | 中国福彩3D独胆下一期预测最新 | 太湖字谜钓叟3d字谜 | 3d试后太湖一语定胆字谜 | 3d今晚开奖结果号码是 | 3d今天最准专家预测 | 两天计划双胆王 | 3d太湖字谜三字诀 | 3d和值尾振幅走势图50期 | 3d专家预测最准确 | 明天的3d太湖字谜 | 3d今晚预测准确的专家预测 | 3d中奖多少钱一注 | 中国福彩3D独胆下期最新必中最新 | 超级毒胆 | 3d专家预测号 | 3d最准确的专家预测 | 3d彩吧图库44462 | 3d三胆最准 | 三d预测专家预测今天最新 今于海滨3d预测 | 3d八哥图库总汇d字谜图谜总汇大全 | 3D独胆明日精准预测 | 3d于海滨杀码图 | 苦命人3d推荐一注 | 于海滨最新3d预测推荐今天 | 3d预测最准确的专家 | 3d专家预测于海滨 | 中国福彩3D独胆内部杀号 | 千禧3d试机号金码关注码杀码今天3d | 3d今晚预测最新最准确号码牛彩网 | 天才计划三天计划独胆 | 于海滨点评专家一语定胆保真版 | 3d专家推荐最精准的号码 | 3d于海滨专家预测 | 彩宝贝十大专家杀蓝号 | 太湖字谜3d和值谜 | 于海滨3d最新预测 | 投资计划独胆三天计划 | 3d单一跨度走势图表 | 于海滨一语定胆 | 3d开机号和试机号是多少 | 3d今天预测最准确专家 | 今天3d开机号和试机号 | 3d试机号后专家推荐汇总 | 3d今晚专家预测推荐 | 今日3d开奖号码是多少? | 3d今天专家预测推荐号码 | 千禧3d试机号关注码金码试机号 | 今日3d太湖字谜三字诀洞庭游侠 | 3d今日预测最准专家预测 | 3d今日号码推荐 | 3d今晚专家预测重点号码 | 十拿九稳预测最准100% | 陈华今天就赌一个胆3d | 3d邻孤传复隔中走势图 | 3d直选一注必中 | 3d独胆双胆3d之家 | 3d今晚专家看独胆 | 今晚试机号多少3d | 今晚于海滨海3d预测3d | 3d最新基本走势图表 | 3d预测专家最准确的专家预测今晚 | 3d最准预测专家推荐 | 3d预测最准专家预测牛彩网 | 3d试机号后专家预测汇总 | 3d杀码更准确 | 投资计划3d乐彩论坛 | 3d今晚最准专家预测号码145 | 3d恋预测今晚预测是哪里出的 | 3d必中永久直选500注大底 | 3d结果开奖号码今晚 | 3d专家预测推荐 | 于海滨今日3d预测 | 3d试机号关注号金码对应码开机号 | 3d十位走势图带连线图表专业版 | 3d预测专家最准确的专家预测今晚 | 3d今天千禧试机号关注号金码 | 3d阴阳走势图表图 | 3d大老人预测 | 3d开机号和试机号今天多少 | 3d专家预测牛彩网 | 3d计算机开机号夏天推荐 | 试机号千禧关注金码 | 祖师爷独胆三天计划 | 下一期专家推荐号码 | 3d今日专家推荐号 | 今晚3d开机号和试机号是多少 | 千禧试机号金码关注码的历史记录 | 开心笨小孩3d独胆 | 3d今晚上预测号码 | 今于海滨3d预测今天单线联系 | 千禧3d试机号金码今天关注码对应码 | 3d专家最新最准专家预测汇总 | 福彩3D独胆大神精准预测最新 | 3d专家今天推荐号码推荐 | 3d今天最新最准专家预测最 | 中国福彩3D独胆当天预测最新 | 天才计划三天计划独胆 | 3d牛彩网专家预测 | 福家老三3d推荐号 | 今于海滨3d预测彩吧图 | 3d和值振幅走势图带连线坐标 | 3d预测专家汇总预测 | 今天3d金码试机号对应码开机号 | 于海滨海3d预测牛彩网 | 中国福彩3D独胆内部走势最新 | 今天3d金码试机号对应码开机号 | 三七进二得三码猜一生肖 | 3d预测廊坊鸿运 | 于海滨点评加专家一语 | 3D独胆明日推荐最新 | 3d詹天佑预测分析牛彩网 | 3d今晚最准专家预测号码 | 3d专业版(走势图带连线) | 3d预测今晚最准专家预测号码 | 3d开机号和试机号今天全部 | 3d最准专家预测号今晚3d试机号 | 3d今晚最准一注 | 今日太湖钓叟三字诀字谜 | 陈华今晚就赌一个胆预测 | 3d今晚专家预测推荐号 | 3d预测最新最准3d之家 | 3d预测汇总牛彩网 | 牛人独胆三天计划 | 今晚3d开机号和试机号是多少 | 3d太湖字谜大全 太湖钓叟 | 3d专家最新最准专家预测汇总 | 3d推荐最新最准专家预测 | 三d试机号后专家预测汇总 于海滨专家3d今天预测 | 天齐网3d必中两胆今天 | 今晚3d开机号和试机号是多少 | 3d陈华今晚就赌一胆o11预测 | 3d今晚最准专家预测号码 | 今日正版藏机图全部汇总239期 | 于海滨3d预测免费每日精选 | 今日3d开奖号太湖字谜总汇 | 3d独胆公式正确率在99%以上 | 3d独胆专家预测 | 3d今晚最准的一注 | 3d专家预测最准最新今天 | 3d今于海滨杀码图 | 三d便民字谜图谜总汇 | 3d专家预测最准确 | 千禧3d试机号金码关注码牛彩网 | 3d必中永久直选500注大底 | 3d今晚专家预测最准确一注 | 3d精选号码推荐今天最新 | 3d预测最准最新准专家预测 | 3d百位定位走势图 | 3d预测最新最准专家 | 福彩3D独胆今日走势最新 | 三d便民字谜图谜总汇 | 一定牛3d杀码 | 今日3d开奖号太湖字谜总汇 | 3d十大专家预测汇总 | 3d今晚上推荐号码 | 3d试机号开机号近50期 | 3d红波蓝波走势图大中小 | 3d的开机号试机号奖号表 | 3d开机号试机号关注号金码对应码 | 于海滨点评专家一注定胆保真版 | 三d预测专家最新推荐 | 布衣杀码图3d杀码 | 于海滨海3d专家预测今天 | 于海滨3d预测免费每日精选 | 3d于海滨一语定胆《保真》 | 今于海滨3d预测今天牛彩网 | 3D独胆独家推荐 | 杀码大全汇总 | 3d今晚预测最准确一注今天 | 3d中间号走势图振幅走势图 | 3d开机号和试机号今天 今晚 | 3d布衣独胆王正版今天 | 3d于海滨上的今天预测 | 3d预测专家最准确的专家预测昨天 | 3d和值专家推荐和值 | 于海滨3d专家预测 | 今天3d开机号 试机号是多少 | 中国福彩3D独胆最新走势 | 3d牛彩网专家预测 | 3d今天开机号和试机号金码对应码 | 3d千禧试机号关注码金码是什么 | 3d和值尾振幅走势图3d之家 | 3d走势图带连线牛彩网 | 3d今晚最准专家预测号码145 | 3d今晚开机号试机号金码关注码今天 | 今天3d千禧试机号关注号金码号 | 3d专家推荐号最准确的推号 | 3d今天单挑50信 | 3d开机号试机号今天开奖号 | 千禧3d试机号金码关注码对应码今晚 | 三d预测汇总 | 3d牛彩网试机号后专家预测汇总 | 3d今晚专家预测推荐号 | 3d专家预测最准最新 | 千禧3d试机号关注码金码试机号 | 今晚3d推荐号 | 于海滨今日3d预测 | 3d最准预测 | 千禧今晚3d试机号关注码金码 | 3d预测专家最准确 | 于海滨一语定胆保真 | 3d今天开机号和试机号码 | 张克永最新3d预测 | 3d必下胆 | 3d万能大底共250注直选 | 3d今日牛彩网 | 3d预测专家推荐号码 | 3d今晚专家推荐预测重点号码 | 3d千禧试机号开机号对应码关注号 | 3d近300期试机号和开奖号码 | 3d太湖字谜总汇总(正版) | 3d专家预测最准确今天南方双彩网 | 3d最准预测专家预测大 | 3d单一跨度走势图表 | 3d今晚专家预测最准确号码 | 3d跨度金木水火土五行走势图 | 3d今晚专家预测推荐号 | 唐龙点评每日一胆龙 | 3d今日太湖字谜 | 于海滨海3d预测牛彩网 | 3d直选注 | 3d今天开机号试机号是几 | 3d今天开机号和试机号开奖结果 | 于海滨3d今晚预测 | 3d预测最准专家预测 | 3d今晚上专家推荐号 | 3d千禧试机号关注号金码号开机号 | 中国福彩3D独胆下期最新必中最新 | 3d试机号后专家预测推荐汇总 | 3d今日预测推荐号 | 3d今晚预测最准确一注今天 | 太湖钓叟三字诀字谜更新 | (暴富密码)绝杀两码预测 | 3d最准预测专家预测大 | 牛彩网3d专家预测汇总 | 今天3d专家推荐号 | 3d预测专家精准推荐号 | 3d独胆高手 | 3d专家预测于海滨 | 3d胆王双胆独胆 | 3d专家预测最准确最新今天牛彩 | 直选三注必中一注3d | 3d牛彩图谜字谜总汇九 | 预测今晚3d一注 | 排3藏机图正版藏机图今天 3d八哥图库总汇d字谜图谜总汇大全 | 3d预测专家推荐号码推荐 | 3d预测最新最准3d之家 | 顶级胆神双胆下一 | 3d同期历史对比 | 廊坊鸿运3d| 今日3d马后炮解太湖字谜 | 3d最新最准专家预测号码 | 孟庆会3d预测今天 | 十拿九稳十大专家预测汇总最新一期 | 3d试机号后专家预测推荐汇总 | 中国福彩3D独胆专家推荐最新 | 3d专家最新最准预测 | 3d李明启预测号 | 3d今晚精准推荐一注 | 3d今天最准专家预测 | 3d定百位一个号多少钱 | 3d专家最新最准专家预测 | 今日3d字谜太湖钓叟字谜 | 今日3d开机号和试机号列表三十期 | 3d专家预测推荐号码最准最新 | 中国福彩3D独胆实时必中最新 | 3d手机预测牛彩网 | 3d最精准一注 | 三d今日太湖字谜解 | 3d精准预测推荐 | 3d今晚专家预测推荐 | 3d专家预测于海滨 | 3d今晚预测 | 3d今天专家预测最准确 | 3d最准确最新专家预测 | 3d开机号和试机号八仙选号 | 3d字谜今日字谜总汇 | 三地千禧关注码试机号 | 今晚3d专家最精准的预测 | 3d专家预测汇总 | 3d今晚的开奖号码 | 3d预测最准专家预测牛彩网 | 3d独胆双胆专家预测网 | 3d牛彩网试机号后专家预测汇总 | 今天太湖字谜三字诀是什么 | 3d千禧开机号试机号关注金码 | 3d今晚最新预测 | 千禧试机号及金码 | 2009年浙江风采3d走势图 | 3d杀码图谜 | 3d开机号试机号30期列表走势图 | 3d杀码预测 | 家彩专门提供3d试机号开机号 | 3d千禧开机号试机号关注金码对应码 | 今晚3d预测推荐一注 | 今晚3d推荐号码 | 于海滨3d最新预测 | 3d预测最准确的专家 | 周星星3d预测手机牛彩网 | 3d今晚专家预测最准确一注 | 3d今天专家预测最准确 | 千禧试机号关注号金码是什么 | 3d最准预测专家预测大 | 福彩3D独胆老师走势最新 | 今晚3d推荐号 | 3d单双走势图表(专业版) | 于海滨3d预测牛彩网 | 3d单个冷号最大遗漏 | 3d今天开机号和试机号牛彩网 | 詹天佑3d预测推荐 | 于海滨专家预测 | 3d预测牛彩网 | 3d千禧试机号码金码关注码 | 十拿九稳今天预测 | 3d独胆陈华今晚就赌一个胆 | 彩坛老顽童3d独胆 | 3d机选一注 | 3d独胆双胆专家预测网 | 3d今晚预测准确的专家预测 | 3d今日预测最准专家预测 | 詹天佑3d今日推荐 | 3d预测最准确的专家预测软件 | 于海滨最新3d预测今天 | 3d推荐最新最准专家预测 | 3d太湖试机号 | 三d独胆 | 今天3d詹天佑预测分析 | 于海滨3d预测专家今天 | 3d今晚惊天一注预测 | 3d北斗专家北斗预测今天079期3d | 今天3d太湖钓叟三字诀字谜 | 3d最准确的专家预测 | 3d近100期试机号和开奖号是多少 | 3d走势图带连线牛彩网 | 3d独胆必下一独胆 | 3d中国准神双胆 | 3D独胆团队命中率最新 | 3d百位个位和值走势图 | 3d今日预测最准专家预测 | 今日3d杀码最新 | 三d预测汇总 | 3d专家最新最准专家预测汇总 | 3d基本走势综合图 | 3d预测今晚推荐号 | 乾坤三天计划独胆预测 | 3d最准确的专家预测 | 3d十位单选振幅走势图 | 3d小红人三天计划 | 3d陈华今晚独胆推荐 | 今日3d专家推荐号码 | 3d胆1拖9直选多少钱一注 | 3d最准一注(单挑王) | 3d今天预测号 | 一代女王p3杀两胆独胆 | 3d绝杀二码今天最新更新内容 | 陈华今晚就赌一胆今天最新 | 3d彩吧图库手机牛彩网 | 3d正版藏机图谜汇总 | 于海滨3d预测号 | 3d今晚出的什么号 | 助赢计划软件免费版下载安装 | 今天3d金码试机号对应码开机号 | 马后炮解3d太湖字谜总汇大全 | 3d字谜今天太湖字谜 | 今晚3d试机号码和开机号 | 3d最精准的专家预测 | 3d和值012走势图带连线图 | 3d专家推荐预测号 | 3d今晚专家推荐预测重点号码 | 3d和值012走势图带连线图 | 今天3d金码试机号对应码开机号 | 3d最小差值振幅走势图 | 今天龙头凤尾预测 | 于海滨3d最新预测 | 3d布衣独胆双胆必下一 | 3d预测詹天佑最新 | 铁人真胆一句定三码3d字谜彩搜网 | 3d今天专家预测号码最准确 | 3d下期预测最精准的一注号码 | 今天3d马后炮解太湖字谜汇总 | 三d预测专家预测今天最新 今于海滨3d预测 | 孟庆会专家3d预测 | 3d最新基本走势图表 | 3d最精准专家预测汇总今天 | 于海滨海3d专家预测今晚一注 | 3d毒胆双胆三胆 | 一代女王杀两胆 | 3d专家预测最准最新今天 | 一代女王杀两胆 | 3d平均值走势图振幅3d之家 | 全民胆王3d独胆一个 | 于海滨今天杀码3d | 唐龙一语定胆最新 | 于海滨杀码图谜 | 3d今天专家预测最准 | 3D独胆实时推荐最新 | 3d预测专家准确推荐 | 于海滨3d最新预测 | 3d布衣独胆王正版今天 | 3d计算机开机号夏天推荐 | 今天3d开机号和试机号对应码查询 | 看彩大亨看独胆双胆预测 | 下一期专家推荐号码 | 中国福彩3D独胆内部走势最新 | 小薇3d预测今天推荐 | 3d杀码专家杀码天齐网 | 3d阴阳走势图表图 | 三d预测专家最新推荐 | 3d的预测号是多少 | 今日3d直选一注 | 3d形态预测静态版 | 3d最新最准专家预预测 | 明天的3d太湖字谜 | 今天3d太湖钓叟三字诀字谜 | 3d杀码图 | 中国福彩3D独胆下期推荐杀号最新 | 北斗3d专家预测 | 钱王点评3d之家 | 3d今晚最稳一注 | 开心笨小孩3d独胆 | 今于海滨3d预测今天单线联系 | 3d白娘子跨度字谜汇总今天牛彩网 | 3d今天专家预测最准 | 神仙姐姐今晚杀码 | 3d开机号试机号码牛彩网 | 3d开机号和试机号今天 今晚 | 三d毒胆预测 | 3d今晚最佳和值 | 于海滨海3d预测今天 | 福彩3D独胆本期命中率 | 3d今晚试机号开奖号 | 3d今晚专家预测最准确一注 | 今天3d字谜解太湖字谜 | 3d今天专家预测推荐号码 | 3d十大专家杀跨度汇总 | 张克永3d预测今天 | 3d下期预测最精准的一注号码 | 3d十大专家汇总精选一注 | 3d三胆最准 | 3d百个位和值尾走势图 | 陈华3d今晚就赌一个胆天齐网 | 三d走势图基本走势图彩宝网 | 3d独胆王精准100% | 3d今晚最新奖号 | 7号电池最建议买的三个型号 | 3d今晚专家预测最准确号码 | 3d定胆准确率100 | 3d今天专家预测最新最准 | 骄子铁鹰解3d字谜今日 | 三d历史走势图 | 今天3d开机号和试机号多少? | 今天3d专家预测汇总 | 3d专家预测最准确最新今天牛彩 | 3d上下五千年专家预测 | 3d今晚必出号预测 | 今天3d专家预测汇总 | 3d试机号开机号号码今天 | 今晚了3d开奖结果 | 铁人真胆一句定三码3d字谜彩搜网 | 3d千禧试机号关注码金码今天晚 | 3d开机号和试机号金码今天的 | 于海滨点评专家一注定胆保真版162期 | 3d预测专家汇总预测 | 3d预测最准专家预测牛彩网 | 3d开机号试机号近100期开奖号码 | 3d预测今晚最准 | 3d北盟天机图藏机图 | 3d经典小胆王 | 3d今晚专家推荐预测重点号码 | 于海滨海3d专家预测 | 3d今晚专家免费预测 | 3d专家预测最准确今天南方双彩网 | 3d独胆必下一独胆3d独胆预测 | 3d推荐最新最准专家预测 | 3d直选三注| 3d今晚精准一注 | 3d试机号开机号关注号金码 | 3d今日开机号和试机号及关注码 | 中国福彩3D独胆今晚分析 | 3d字太湖叟字谜 | 3d走势图(专业连线版) | 3d最小值振幅走势图3d之家 | 真实的谎言3d字谜追加和值谜 | 3d开机号近200期历史记录 | 3d独胆10中10| 3d小红人三天计划 | 3d十大专家双胆预测汇总 | 3d北斗专家北斗预测今天079期3d | 中国福彩3D独胆最新推荐 | 今日3d开机号和试机号列表三十期 | 3d中2个号多少钱 | 3d精准预测最准的专家 | 3d预测最准的专家预测 | 3d最精准专家预测汇总今天 | 今晚3d开机号试机号金码 | 3d推荐号3d推荐号码 | 今天晚上3d开奖结果 | 下一期专家推荐号码 | 今晚3d最准专家预测号 | 3d今天专家推荐号码推荐 | 中国福彩3D独胆下期分析最新 | 3d北斗专家北斗预测今天079期3d | 最新3d预测专家预测 | 三d预测汇总 | 3d预测最准最新准专家预测号码 | 于海滨今天杀码 | 3d今晚预测最新最准确号码牛彩网 | 3d独胆专家预测 | 3d布衣独胆双胆必下一 | 3d今天开机号试机号牛彩网 | 3d预测专家推荐号码推荐 | 3d辽宁独胆王 | 3d农村小伙子最新预测 | 福彩3D独胆今晚走势最新 | 今晚3d开奖号码多少 | 牛彩网3d预测汇总大全 | 试机号千禧关注金码 | 钱王点评+钱王老头预测 | 十拿九稳预测最准100% | 今晚3d出的什么号 | 于海滨3d预测号 | 3d专家预测号码推荐今天 | 福彩3D独胆明日分析最新 | 3d谜语太湖钓叟3d谜语今天 | 詹天佑3d推荐 | 3d专家杀码图 | 今于海滨3d预测今天单线联系 | 于海滨预测3d号 | 3d平均值走势图振幅3d之家 | 3d今天开机号和试机号牛彩网 | 3d专家预测牛彩网 | 詹天佑最新预测3d | 3预测,3d专家预测,最准确今天彩网 | 财神爷独胆三天计划,就这么牛 | 3d预测号码最准最新准专家预测号 | 3d两天独胆王| 钱王点评+钱王老头预测 | 三字诀3d字谜 | 3d六大专家杀码汇总 | 小林3d最新预测今天 | 3d太湖17500字谜 | 3d最准确预测专家 | 3d定胆技巧准确率100% | 3d专家解今日太湖字谜汇总 | 3d精准预测最准的专家直选 | 3d就打一个胆中了多少钱 | 福彩3D独胆独家走势 | 3d开机号试机号奖号 | 今晚3d开机号试机号金码关注码 | 财神一语定一注3d字谜 | 近1000期3d开奖结果 | 今日3d字谜太湖钓叟字谜 | 3d徐文轩今晚推荐号码 | 最精准杀码王 | 3d玩胆先生双胆独胆 | 三d预测专家预测 | 3d独胆预测必下一胆 | 3d字谜解太湖字谜 | 3d走势图和值振幅 | 今天的3d开奖号是多少 | 牛彩网3d预测汇总大全手机版下载 | 3d推荐号今晚专家预测 | 今晚3d出啥 | 3d定胆准确率100 | 今天3d詹天佑预测分析 | 3d预测最准最新准专家预测号码 | 下一期专家预测号码 | 3d今日太湖字谜 | 今日正版3d藏机图全部汇总 | 3d今天开机号试机号对应码关注码 | 3d跨度遗漏值振幅走势图彩经网 | 3d彩宝网开机号和试机号 | 3d预测最准专家预测牛彩网 | 3d藏机图正版藏机图打印版 | 3d条件预测专家专区 | 千禧3d试机号关注码金码今天的 | 今日正版藏机图全部汇总 | 财神爷三天计划必下更新 | 3d买一个独胆中了得多少钱 | 今晚3d专家推荐重点号码 | 专家预测3d号码准确 | 3d最精准的专家预测 | 3d今天专家预测推荐号码 | 钱王点评 | 福彩3D独胆团队分析最新 | 千禧关注码试机号金码 | 3d专家预测推荐最新 | 三码合一是什么意思? | 3d精准预测最准的专家直选 | 3d两胆精准预测 | 今晚3d专家最精准的预测 | 两天双胆计划王 | 最准的3d专家预测 | 铁人铁胆定位包星 | 于海滨3d最新预测 | 福彩3D独胆下期走势最新 | 3d预测专家最准确 | 3d牛哄哄解太湖字谜今天 | 3d预测今日最新推荐 | 3d预测专家准确推荐 | 3d今天开机号和试机号开奖结果 | 小薇3d预测| 3d和值尾金木水火土走势图 | 3d今晚预测直选一注 | 3d直选三注必中免费 | 排三今晚十拿九稳最新预测 | 今天专家推荐号码3d | 3b预测汇总牛彩网 | 今天3d开机号和试机号对应金码 | 3d十大专家精准预测汇总 | 今天3d牛彩网专家预测 | 3d上下五千年专家预测 | 3d两胆精准预测 | 3d至尊独胆 | 3d中奖| 3d牛彩网试机号后专家预测汇总 | 3d火火人独胆双胆必中 | 3d最精准的专家预测 | 今晚最准一注3d | 3d预测詹天佑最新 | 今天的3d太湖字谜 | 3d杀码专家杀码天齐网 | 今晚解太湖3d字谜 | 千禧今晚3d试机号关注码金码 | 3d牛彩网100期开机号和试机号 | 今天专家推荐号码3d | 3d今晚专家预测最准确一注 | 今于海滨点评专家一语定胆 | 百位振幅走势图3d之家 | 牛彩网近30期3d开机号试机号 | 3d专家预测号码最准确 | 今晚3d和值推荐 | 3d千禧试机号关注码金码是什么 | 今天的3d开机号和试机号中奖号 | 詹天佑3d预测| 千禧3d试机号关注码今天 | 三d牛彩网开机号试机号是多少 | 于海滨点评专家一语定胆保真版 | 今天3d专家推荐号 | 排三专家杀码 | 3d今晚预测最新最准确 | 3d今于海滨杀码图 | 3d今天专家推荐号码 | 今天3d开机号关注号试机号金码 | 今天十拿九稳号码预测 | 千禧p3试机号关注号金胆对应号 | 3d千禧试机号开机号对应码关注号 | 3d买4个号直选多少钱 | 3d今晚最准专家预测号码145 | 3d今晚专家预测最准确号码 | 玩彩独胆王三天计划 | 排三杀码专家天齐网 | 3d鸿运坊预测号 | 3d于海杀码图 | 3d预测最准专家预测牛彩网 | 排3太湖钓叟字谜三字诀 | 今晚3d太湖字谜 | 3d紫云涧专家预测推荐 | 3d最精准专家预测汇总今天 | 3d定胆准确率100 | 三d历史走势图 | 3d神仙姐姐独胆一个 | 三d便民字谜图谜总汇 | 3d独胆双胆独胆3d之村 | 3d天宇和值谜字谜 | 3d今晚字谜太湖字谜是什么 | 3d最精准一注 | 3d今晚预测开奖号码 | 中国福彩3D独胆实时必中最新 | 3d今晚最精准专家 | 3d毒毒毒胆胆胆中中中 | 牛彩网3d专家预测 | 于海滨3d预测免费 | 3d独胆双胆专家预测网 | 十拿九稳今天预测专家 | 十拿九稳预测分析 | 3d太湖钓叟字谜三字 | 3d和值专家推荐和值 | 3d推荐号3d推荐号码 | 3d预测专家最准确的专家预测今晚 | 3d今晚必出一注100%准确直选推荐 | 太湖3d字谜太湖钓叟三字诀 | 今天3d开机号 试机号是多少 | 3d今日开机号和试机号及关注码 | 3d免费专家预测推荐今天最新 | 福彩3D独胆最新命中率 | 3d跨度振幅3d之家走势图 | 3d牛彩网今天开机号试机号 | 今天太湖字谜三字诀是什么 | 3d今晚专家预测最准确一注 | 铁人铁胆定位包是预测 | 3d中国准神双胆 | 3d今晚专家预测最准确号码 | 3d海滨点评一语定胆今天最新推荐 | 3d牛彩网和值走势图 | 3d专家预测最准最新 | 3d专家最新最准预测 | 3d预测最准确的专家预测软件 | 唐龙点评每日一胆龙 | 今天3d马后炮解太湖字谜汇总 | 3d白娘子跨度字谜汇总今天牛彩网 | 3d专家预测最新最准推荐 | 今晚3d推荐号码是多少 | 3d八哥图库总汇d字谜图谜总汇大全 | 今晚上3d出奖结果 | 中国福彩3D独胆今晚走势最新 | 今晚于海滨海3d预测3d | 今晚3d推荐号码 | 3d詹天佑最新预测牛彩网 | 3d最准专家预测号今晚3d试机号 | 3d推荐号今晚专家预测最准确 | 福彩3D独胆下期推荐精准预测 | 3d白娘子跨度字谜汇总今天牛彩网 | 詹天佑3d今天预测分析 | 3D独胆专家推荐 | 3d预测号码最准确专家预测 | 3d推荐最新最准专家预测 | 3d预测汇总晚间 | 解3d太湖钓叟字谜汇总 | 中国福彩3D独胆明日推荐 | 3d试机号后专家预测汇总 | 3d开机号今天试机号30期 | 千禧3d试机号金码今天关注码对应码 | 3d千禧试机号关注号金码号开机号 | 3d预测最准最新准专家预测号码 | 3d专家预测于海滨 | 3d专家推荐号 | 排三杀码专家天齐网 | 3d预测专家汇总预测 | 龙头凤尾今日预测 | 3d预测专家精准推荐 | 于海滨一语定胆天齐网 | 独胆双胆3d之家 | 千禧3d试机号金码关注码对应码 | 3d十大专家预测汇总 | 3d一定牛专家预测推荐 | 于海滨海3d专家预测今晚一注 | 3d十大专家预测汇总 | 3d今天的试机号和开机号 | 大老人3d预测牛彩网推荐 | 排五预测号专家 | 今晚3d开奖号是多少 | 3d千禧试机号开机号对应码关注号 | 千禧试机号关注号金码是什么 | 2014年359期3d焰舞字谜 | 3d直选三注必中免费 | 3d近30期试机号和开奖结果 | 今日3d专家推荐号码 | 3d最准预测专家推荐 | 3d分析预测 | 今晚3d推荐号 | 十拿九稳今天预测专家 | 3d专家预测最准确今天南方双彩网 | 3d今天精选五注 | 3d之家预测专家预测 | 3d真实的谎言字谜总汇正版 | 3d预测专家最准确的专家预测今晚 | 今天3d专家推荐重点号码 | 3d直选综合走势图表 | 3d双胆独胆非常非常稳定 | 3d今晚开机号试机号是多少 | 3d姜子牙一句定三码最准字谜汇总 | 3d开机号和试机号码牛彩网 | 今日正版3d藏机图汇总 预测 | 今日3d太湖三字谜 | 3d今天单挑50信 | 3d最准专家预测号今晚3d试机号 | 3d专家预测最新 | 三d预测专家最新推荐 | 今晚3d一注直选 | 于海滨今天杀码3d | 3d精准预测最准的专家 | 唐龙每日一胆天齐网 | 3d独胆必下一独胆 | 詹天佑最新预测3d | 3d通杀一码准确率100% | 排三十拿九稳今天预测 | 3d藏机图正版图汇总 | 3d精准推荐号 | 千禧试机号金码关注 | 于海滨专家3d预测 | 今天3d专家预测号码 推荐 | 3d字太湖叟字谜 | 3d每天一个独胆 | 3d推荐最新最准专家预测 | 于海滨3d今晚预测号码 | 3d彩宝网开机号和试机号 | 3d今晚最准专家预测号码145 | 3d太湖钓叟字谜三字 | 太湖3d字谜太湖钓叟三字诀 | 中国福彩3D独胆内部走势最新 | 3d今晚专家预测推荐号 | 小红人的计划三天计划独胆 | 千禧3d试机号关注码金码今天的 | 3d太湖钓叟字谜三字诀论坛 | 3d开机号和试机号今天金码0 | 3d今晚预测最新最准确号码牛彩网 | 3d预测推荐汇总牛彩网采摘收集 | 今晚3d的开奖结果 | 福彩3D独胆明日分析最新 | 3d号码预测| 3d今晚上专家推荐号 | 3d今天预测汇总 | 3d基本走势图表 | 铁人铁胆定位包是预测 | 三地杀码高手 | 于海滨3d杀码图 | 3d字谜汇总大全总汇大全 | 3d今天最新最准专家预测最 | 3d跨度金木水火土五行走势图 | 詹天佑3d今晚预测号码 | 3d预测专家汇总预测 | 3d牛彩网专家预测 | 3d直选形态走势图彩宝网 | 3d跨走势图带连线走势图 | 3d专家预测最准确最新今天 | 3d预测最准的专家预测 | 3d走势图专家推荐号码 | 3d预测专家最准确的专家预测今晚 | 于海滨3d今晚预测 | 3d杀码专家杀码 | 太湖3d字谜太湖钓叟三字诀 | 3d专家独胆推荐 | 今晚3d开奖号试机号 | 3d预测詹天佑 | 于海滨最新3d预测推荐今天 | 千禧3d关注码 | 3d北斗专家北斗预测今天079期3d | 3d解太湖字谜汇总精选 | 3d预测今日最新推荐 | 3d太湖钓叟字谜汇总正版藏机图 | 排三十拿九稳今天预测 | 3d太湖字谜总汇大全 每天更新 | 今天3d马后炮解太湖字谜汇总 | 今天专家推荐号码3d | 3d专家预测最准确 | 三七进二得三码猜一生肖 | 3d晚间字谜总汇大全 | 独胆三天计划 | 3d今天晚上的开奖号码 | 3d精准预测最准的专家 | 3d下期预测最精准的一注号码 | 排3太湖钓叟字谜三字诀 | 3d预测专家最准确 | 最新3d预测专家预测 | 今于海滨3d预测今天牛彩网 | 3d预测号码最准最新准专家预测号家彩网 | 3d胆拖价格表 | 3d开机号今天近10期 | 3d今晚专家预测推荐号 | 福彩3D独胆下期推荐最新 | 今天3d专家预测号码 | 3d太湖字太湖字谜 | 3d最新专家预测汇总 | 3d最准专家预测号 | 3D独胆独家杀号 | 3d专家解今日太湖字谜汇总 | 3d今于海滨杀码图 | 千禧3d试机号金码今天关注码对应码 | 3d专家今天推荐号 | 3d最新最准专家预测号码 | 试机号后牛彩网专家预测3d | 3d预测专家准确推荐 | 3d每天一个独胆 | 3d预测推荐汇总 | 今日3d专家预测号码推荐 | 3d今晚预测100% | 3d字谜太湖钓叟三字诀17500 | 3d开奖号今晚 | 3d各路专家预测汇总大全最新 | 3d最准的预测专家 | 3d预测号码最准最新准专家预测号家彩网 | 3d今晚试机号是多少查询 | 3D独胆下期推荐预测最新 | 陈华今天就赌一个胆3d | 于海滨3d最新预测 | 3d专家詹詹天佑最新推荐 | 今晚3d开机号试机号金码 | 3d最准的独胆, | 3d开奖号码近50期 | 今天专家推荐号码3d | 3d今晚专家预测 | 3d千禧试机号金码关注最近10期 | 3d彩宝网开机号和试机号 | 3d最准确预测100%一注 | 3d直选走势图(专业版) | 3d今晚推荐号 | 3d专家预测牛彩网 | 今天3d推荐号码今晚预测 | 3d最准的预测专家 | 3d开机号和试机号9.30分 | 3d专家预测最新推荐 | 3d今晚推荐号码最新 | 3d今日开机号和试机号及关注码 | 中国福彩3D独胆下期推荐推荐最新 | 3d带线走势图连线走势图 | 预测3d | 3d近30期开机号试机号开奖号查询 | 今天的3d推荐号码是多少 | 试机号开机号金码关注号对应码3d | 3d每天一个独胆 | 3d预测一注号推荐今晚 | 福彩3D独胆下期推荐预测 | 千禧3d试机号金码关注码牛彩网 | 3d今晚专家推荐号 | 3d藏机图正版藏机图诗汇总 | 千禧试机号金码今天的 | 3d布衣独胆王正版今天 | 3d千禧试机号金码关注最近10期 | 3d今晚最准最新专家推荐号 | 千禧3d试机号金码关注码杀码今天3d | 今日3d太湖字谜三字诀洞庭游侠 | 3d谜语解太湖字谜 | 于海滨3d预测免费每日精选 | 3d专家预测推荐号码最准最新 | 3d杀码专家杀码天齐网 | 3d百个差振幅走势图近100期 | 3d北斗专家北斗预测今天079期3d | 3d精准直选一注 | 3d天宇和值谜字谜一句定三码 | 3d预测最准确最新 | 千禧关注码试机号金码 | 今天3d马后炮解太湖字谜汇总 | 3d专家预测推荐 | 3d于海滨上的今天预测 | 3d独胆一个| 今日3d预测专家推荐 | 3d今天预测最准确专家 | 3d太湖字谜汇总今天 | 今天3d开机号 试机号是多少 | 3d专家预测最准确今天上一期 | 3d二天独胆王 | 3d独胆王今天 | 今晚3d结果开奖号码 | 3d今晚必中一注一注 | 3d手机牛彩网专家预测 | 3d双胆神算今天必下 | 3d精准定位专家预测 | 3d和值和尾振幅走势图 | 3d今晚出的号码 | 3d今晚必中一注一注 | 今天的3d太湖字谜图 | 3d预测今晚最新最准确 | 3d推荐号今晚专家预测 | 3d今天开机号试机号3 | 中国福彩3D独胆最新走势 | 最准一个毒胆 | 3d专家最新最准预测 | 3d杀码大全 天齐网 于海滨3d最新预测 千禧3d试机号金码关注码对应码今晚 | 3d推荐号今晚专家预测最准确 | 北斗3d今日专家预测推荐 | 于海滨今天杀码3d | 3d真实的谎言正版和值字谜 | 詹天佑3d点评预测 | 3d试机号后专家推荐汇总 | 3d紫云涧专家预测推荐 | 3d预测詹天佑最新 | 3d开机号和试机号金码关注对应码 | 3d字谜太湖钓叟三字诀17500 | 今天专家推荐号码3d | 3d于海滨预测预测牛彩网 | 3d今天专家预测号码 | 3d专家预测汇总牛彩网收集汇总 | 3d千禧试机号码金码关注码 | 3d精准定位专家预测 | 3d牛彩图谜字谜总汇九 | 3d詹天佑预测分析牛彩网 | 3d北斗专家北斗预测今天079期3d | 排五开机号试机号今天查询 | 3d太湖专家预测今晚 | 3d百个差振幅走势图近100期 | 3d谜语解太湖字谜 | 3d千禧试机号和金码关注 | 苏会文3d预测今天推荐 | 铁人铁胆3d定位包星 | 今天3d开机号和试机号对应码查询 | 两天计划双胆王 | 今晚3d和值推荐 | 3d三胆| 于海滨3d免费预测最新的 | 钱王杀码图码 | 3d走势图(带连线版) 试机号 | 太湖字谜3d和值谜 | 今于海滨3d预测今天牛彩网 | 3d今天开机号和试机号码 | 3d今晚最准专家推荐号码 | 3d今天预测最准确专家 | 今晚3d开奖直选结果 | 3d今晚精准一注推荐 | 3d火火人独胆双胆必中 | 3d预测最准的专家预测 | 中国福彩3D独胆最新必中最新 | 东北小胆神今晚独胆 | 3d预测最准最新准专家预测号码 | 3d预测专家准确推荐 | 牛彩网杀码图汇总 | 3d独胆双胆专家预测网 | 3d廊坊鸿运精选号码推荐 | 3d专家预测推荐 | 3d最准预测专家推荐 | 马到成功杀两码最新版本更新内容 | 3b千喜今天试机号关注金码 | 今日3d开奖号太湖字谜总汇 | 3d单选一注能中多少钱 | 3d今天专家预测号码 | 机选一注3d | 万能四码图表 | 2025排五守号推荐 | 3d今晚预测最准确一注今天 | 3d小红人三天计划 | 3d专家预测最新最准推荐 | 3d今天专家推荐号码推荐 | 于海滨专家预测 | 3d预测推荐汇总牛彩网采摘收集 | 3d3d今晚预测 | 字谜3d太湖马后炮 | 3d今日专家推荐号 | 今天3d太湖钓叟字谜三字诀 | 3d最准预测专家预测大 | 3d于海滨上的今天杀码 | 独胆计划王 | 于海滨海3d预测牛彩网 | 3d詹天佑推荐号 | 三d牛彩网开机号试机号是多少 | 3d预测专家推荐最新 | 3d陈华今晚就赌一胆o11预测 | 彩界女王双胆独胆 | 独胆三天计划 | 3d今日预测最准专家预测 | 3d牛彩网字谜图谜汇总九 | 老炮子3d直选三注 | 今晚3d预测总汇 | 今晚3d专家推荐号码 | 詹天佑3d最新预测今天 | 3d今晚开奖号走势图 | 3d彩宝贝字谜 | 今天晚上3d开奖结果 | 3d今晚预测最新最准确号码牛彩网 | 3d白娘子跨度字谜汇总今天牛彩网 | 3d最准确预测100%一注 | 3d十大专家推荐号码汇总 | 福彩3D独胆高手分析 | 3d专家最新最准专家预测汇总 | 3d村独胆双胆 | 三地千禧关注码试机号 | 今晚3d试机号开机号 | 3d预测最准专家 | 三d十拿九稳预测号码 | 3d开奖号码走势图表 | 3d于海滨预测预测牛彩网 | 3d最精准专家预测汇总今天 | 于海滨杀码今天最新版 | 今天3d开机号和试机号码结果查询 | 小胆神玩毒胆我3d | 今晚最准一注3d | 3d预测今晚最准专家预测号码 | 3d真实的谎言字谜总汇正版 | 3d武当玉女掌门一句定三码字谜 | 3d独胆公式正确率在99%以上 | 3d专家预测最准确最新今晚预测 | 3d今晚预测直选一注3d一注预测 | 3d今晚专家推荐预测重点号码 | 大师诸葛亮今晚一个独胆 | 3d双胆神算今天必下 | 中国福彩3D独胆下期最新必中 | 今晚快乐八专家预测推荐号 | 3d最新最准专家预测号码 | 3d紫云涧专家预测推荐 | 陈华3d今晚就赌一个胆 | 今于海滨3d预测今天单线联系 | 3D独胆高手走势最新 | 3d预测最准的专家预测 | 3d预测专家最准确的专家预测今晚 | 3d今晚开奖号是多少 | 3d精准推荐号 | 于海滨3d预测牛彩网 | 于海滨3d预测| 3d独胆双胆专家预测网 | 詹天佑3d今日推荐 | 今天3d开机号试机号金码 | 3d今晚专家预测推荐 | 3d基本走势图(专业版)近200期 | 福家老三3d推荐号 | 3d近100期的开奖号码和试机号 | 3d今天开机号和试机号322 | 千禧3d试机号关注号 | 3d今天最新最准专家预测最 | 3d今晚十大专家预测汇总 | 今晚快乐八专家预测推荐号 | 3d预测今日最新推荐 | 飞向阳光龙头凤尾今天最新消息 | 3d之家双胆独胆预测 | 最新3d预测专家预测 | 3d双胆独胆非常非常稳定 | 3d跨度振幅走势图3d专家 | 3d百位遗漏振幅走势图南方双彩网 | 今日太湖字谜3d总汇 | 3d最精准专家预测汇总今天 | 3d跨走势图带连线走势图 | 3d试机号和开机号牛彩网 | 3d胆王双胆独胆 | 3d跨度5有多少注 | 3d天宇和值谜字谜一句定三码 | 今天3d太湖钓叟字谜三字诀 | 3d直选综合走势图表 | 3d最大值振幅走势图彩经 | 今天3d藏机图正版藏机图藏机图太湖横屏 | 3d专家预测最准确最新今晚预测 | 詹天佑3d最新消息今天 | 今晚3d开奖号是多少 | 3d最准确的专家预测 | 3d今天开机号和试机号码牛彩网 | 千禧开机号和试机号对应金码 | 于海滨专家预测 | 三天计划3d独胆必出论坛 | 3d直选走势图(专业版) | 3d今天断组预测 | 中国福彩3D独胆独家杀号 | 3d预测 下一期 3d预测专家 3d预测 | 北斗3d今日预测 | 3d三胆最准 | 最准杀码王p3 | 3d独胆三天必出计划论坛 | 3d试机号近30期牛彩网 | 3d孙大财就赌一个胆 | 3d专家预测最准确最新汇总对应码 | 一名将3d双胆预测 | 中国福彩3D独胆内部走势最新 | 3d最准确的专家预测 | 3d今天专家推荐号码推荐 | 3d试机号近30期牛彩网 | 2014年359期3d焰舞字谜 | 今天3d专家预测号码 | 3d推荐最新最准专家预测 | 3d专家预测最准今天 | 陈华3d预测今天推荐 | 中国福彩3D独胆当天精准预测 | 十拿九稳今天预测专家 | 3d开机号与试机号金码 | 3d今晚专家推荐预测重点号码 | 3d专家预测最准确今天 | 今晚3d专家推荐号码是多少 | 福彩3D独胆下期推荐最新 | 3d开机号和试机号金码关注 | 3d百十个位杀码家彩网 | 3d詹天佑最新预测 | 3d今天开机号和试机号322 | 3D独胆下期最新精准预测 | 3d和值基本走势图 | 牛彩网杀码图汇总 | 今晚试机号多少3d | 杀码3d杀码图 | 3d试机号后专家预测推荐汇总 | 3d今晚和值字谜 | 3d开心毒胆独胆王 | 3d最准确专家预测 | 今晚3d天宇一句定三码字谜 | 3d今晚上专家推荐号 | 3D独胆明日分析 | 3d双飞怎么买多少钱一注 | 今天太湖字谜三字诀是什么 | 今天3d专家推荐重点号 | 于海滨今日杀码图最新 | 今天3d字谜解太湖三字诀 | 3d直选精准100%免费 | 3d试机号后专家预测推荐汇总 | 3d近300期试机号和开奖号码 | 3d今晚最准专家推荐号 | 3d百位走势图带连线图表专业版 | 3d最准确预测专家 | 廊坊鸿运3d推荐今天 | 3d独胆双胆 | 福彩3D独胆下期推荐预测 | 2009年浙江风采3d走势图 | 3d近30期试机号和开奖结果 | 今天3d开机号和试机号对应码查询 | 三d字谜总汇大全 | 3d彩吧试机号今天最新 | 3d百个位差值振幅走势图100期 | 3d字谜总汇今日3d字谜总汇牛彩网 | 3d最大值振幅走势图3之家 | 3d预测是多少 | 3d开机号和试机号200期列表 | 3d最准专家预测号 | 3d独胆双胆预测 | 牛彩网3d预测汇总大全 | 一代女王决杀两胆免费观看 | 3d字字谜图谜总汇 | 3d今晚必出的一注 | 3d今晚预测最新最准确号码牛彩网 | 3d试机号后专家推荐汇总 | 3d三胆| 3d预测专家推荐号码推荐 | 于海滨3d预测牛彩网 | 今晚3d预测推荐一注 | 詹天佑3d预测号 | 最新3d预测专家预测 | 3d推荐号今日预测 | 3d专家推荐号最准确的推号 | 3d北斗专家北斗预测今天079期3d | 3d今天开机号和试机号牛彩网 | 太湖3d字谜图谜总汇 | 3d专家预测最准确 | 3d村独胆双胆3 | 3d今晚预测 | 3d预测天齐网 | 3d精准预测最准的专家直选 | 3d试机号后专家预测推荐汇总 | 【开心毒胆】今天 | 3d金码开机号和试机号 | 3d专家预测最准今天 | 3d推荐号今晚专家预测 | 3d免费专家预测推荐今天最新 | 三地千禧开机号试机号金码关注 | 3d今晚预测最新最准确号码牛彩网 | 3d今天最准专家预测 | 福彩3D独胆下期推荐精准预测 | 豪哥看3d定位 | 3d专家预测最准确最新今天牛彩 | 今天最准3d预测号 | 3d专家预测最准确今天上一期 | 今天3d开机号试机号对应码列表 | 于海滨3d预测今天 | 3d预测最新最准专家 | 今天3d试机号和开机号 | 3d专家今天预测汇总 | 排三专家推荐与预测今天 | 3d独胆预测 | 试机号开机号金码关注号对应码3d | 3d振幅和值尾走势图 | 今天的3d太湖字谜 | 福家老三3d推荐号 | 3d预测专家最准确的专家预测昨天 | 今晚3d开机号试机号金码关注码 | 3d太湖历史字谜 | 3d今天推荐号码是多少 | 3d推荐号今晚专家预测最准确 | 福彩3D独胆高手分析 | 3d开机号试机号今天最新50期 | 3d最准专家预测号今晚3d试机号 | 钱王点评 | 福彩3D独胆本期推荐 | 3d近30期开机号试机号开奖号查询 | 今日3d预测号码推荐 | 今晚解太湖3d字谜 | 3d十大专家杀跨度汇总 | 看彩大亨看独胆双胆预测 | 3d专家预测最准确最新今晚预测 | 3d牛彩网专家汇总汇总大全 | 马后炮解今日太湖字谜三字诀 | 一名将3d双胆预测 | 今晚3d专家推荐号 | 今天的3d开机号和试机号查询 | 3d个位走势图振幅 | 今天最新3d开机号试机号关注码 | 3d今晚必出号预测 | 3d今日开机号和试机号及关注码 | 3d顶级胆神双胆 | 今日3d太湖字谜三字诀排三开奖结果 | 3d廊坊鸿运正版推荐 | 3d专家最新最准预测 | 3d今晚预测最准确一注今天 | 3d今晚必出的一注 | 3d太湖一语定胆字谜 | 最准的3d专家预测 | 3d百位走势图带连线图表专业版 | 今天3d开机号关注号试机号金码 | 助赢计划软件官网版下载 | 3d推荐最新最准专家预测 | 3d开奖号今晚 | 今天3d开机号关注号试机号金码 | 3d军长独胆定位 | 3d顶级胆神双胆 | 真实的谎言3d字谜追加和值谜 | 3d专家今天推荐号 | 3d今天开机号和试机号是多少 | 3d今晚预测最准确一注 | 于海滨点评专家一注定胆保真版162期 | 3d预测最准专家预测号码 | 3d今天的推荐号 | 小林3d最新预测今天 | 3d预测专家最准确 | 3d走势图带试机号彩宝网 | 太湖解太湖3d字谜 | 今日正版3d藏机图汇总 预测 | 3d牛彩网100期开机号和试机号 | 福彩3D独胆最新预测 | 3d预测专家| 3D独胆本期命中率 | 三d五码复式打一注多少钱啊 | 3d专家预测最准确今天上一期 | 3d今晚专家预测 | 3d十大专家汇总精选一注 | 今晚3d专家推荐号码 | 苦命人3d推荐一注 | 3d预测推荐汇总牛彩网采摘收集 | 3d 今日太湖字谜 | 3d最新专家预测汇总大全 | 成功路上3d双胆独胆 | 解今日太湖3d字谜 | 3d真实的谎言正版和值字谜 | 今晚3d预测号 | 3d专家预测于海滨 | 3d太湖字谜字谜汇总 | 3d北盟天机图藏机图 | 排三杀码专家定位杀码天齐网 | 3d最准专家预测号今晚3d试机号 | 3d今日字谜太湖 | 3d预测今晚最准专家预测号码 | 中国福彩3D独胆明日推荐最新 | 今日3d专家预测号码推荐 | 3d最新专家预测精选一注 | 今晚3d结果 | 3d今天专家推荐号码推荐 | 3d个位走势图表 | 3d今天中了多少注直选 | 福彩3D独胆独家走势 | 今天专家推荐号码3d | 今日3d预测 | 3d预测最准确专家预测牛彩网 | 3d今天开机号和试机号金码对应码 | 3d跨度五行走势图3d之家 | 排五开奖最新结果排5 | 3d专家解今日太湖字谜汇总 | 3d今晚专家预测最准确一注 | 3d推荐最新最准专家预测 | 3d专家预测最准确今天南方双彩网 | 今日3d藏机图正版藏机图134 | 3d和走势图 和值尾连线 | 3d农村小伙子最新预测 | 3d今晚开奖号是多少 | 今日3d预测号码推荐 | 于海滨点评专家一注定胆保真版 | 3d今晚预测直选四注 | 3d最小差值振幅走势图 | 快8今晚最毒胆推荐 | 今晚3d预测推荐一注 | 3d最精准的专家预测 | 3d今天开机号和试机号码 | 【开心毒胆】今天 | 3d预测最准确的专家预测软件 | 3d今晚最准专家预测号码145 | 3d今日预测最准专家预测 | 3d今天专家预测推荐号码 | 今天的3d推荐号码是多少 | 詹天佑3d点评预测 | 3d百位定位走势图 | 排三太湖钓叟字谜三字诀 | 3d预测专家推荐最准确 | 3d预测专家最准确今天 | 3d今晚最准专家预测号码145 | 今日3d蓝仙子一句定三码字谜 | 3d各类和值最新谜字谜今天 | 3d牛彩网专家预测 | 千禧之年3d开机号试机号金码关注 | 55125预测汇总3d| 3d专家杀码天中图库 | 天才计划三天计划独胆 | 排五预测专家预测 | 3d最新最准专家预测号码 | 今晚上3d出奖结果 | 3d双胆独胆非常稳 | 看彩大亨最新独胆预测 | 3d今晚开奖号码结果是多少 | 开奖结果3d今天晚上 | 今晚3d结果 | 今天3d开机号 试机号是多少 | 3d今天中了多少注直选 | 3d走势图专家推荐号码 | 今天3d开机号试机号码 | 3d直选一注50倍单挑 | 3d今晚出什么号? | 3d今晚预测最新最准确号码牛彩网 | 3d试机号后专家预测推荐汇总 | 3d独胆二天计划 | 专家推荐最热一注是什么 | 中国福彩3D独胆当天预测最新 | (暴富密码)绝杀两码预测 | 今天牛兄双胆 | 3d开机号和试机号金码关注对应码 | 3d千禧开机号试机号关注金码 | 3d今天专家预测最准确 | 3d今天开机号 试机号查询 | 3d近200期试机号和开奖号 | 于海滨3d预测专家今天 | 3d独胆王精准100% | 3地独胆,毒胆双胆家彩网 | 3d预测号码最准确专家预测 | 3d直选历史遗漏查询 | 今天3d专家推荐重点号码 | 3d牛彩网专家预测 | 中国福彩3D独胆本期命中率 | 3d今晚专家预测最准确一注 | 3d最准预测专家推荐 | 马到成功杀两码最新版本更新内容 | 3d开机号和试机号今天 今晚 | 3d藏机图正版藏机图汇总今天最新图片 | 今天3d字谜3d一句定三码3d和值谜 | 3d预测最准最新牛彩网 | 3d詹天佑最新预测今天 | 李明启3d最新预测今天 | 3d预测号码最准确专家预测 | 3d今日预测最准专家预测 | 今日3d字谜3d一句定三码诗天中图 | 3d太湖字太湖字谜 | 3d于海滨上的今天预测 | 3d太湖钓叟字谜三字 | 3d今晚预测直选一注3d一注预测 | 3d预测最准专家预测牛彩网 | 3d最精准专家预测汇总今天 | 于海滨点评专家一注定胆保真版 | 3d专家预测汇总牛彩网 | 3d开奖号走势图表 | 千禧今晚3d试机号关注码金码对应 | 3d预测今晚推荐号 | 3d今晚最稳一注 | 3d专家预测最准确号码 | 于海滨海3d专家预测 | 北斗3d今日专家预测推荐 | 3d通辽独胆王今天 | 太湖字谜太湖钓叟三字诀 | 今天3d开机号 和试机号 查询结果 | 3d胆王双胆独胆 | 3d预测最准确的专家 | 今晚3d专家推荐号码是多少 | 今日3d开奖号太湖字谜总汇 | 3d今晚最准最新专家推荐号 | 千禧关注码试机号金码 | 财神一语定一注3d字谜 | 铁人铁胆定位包星 | 3d最准预测专家汇总大全 | 投资计划3d乐彩论坛 | 于海滨最新预测结果 | 试机号千禧关注金码 | 快8今晚最毒胆推荐 | 今晚3d专家推荐号码 | 千禧3d试机号金码关注码对应码 | 今天三字诀太湖字谜 | 3d走势图专家推荐号码 | 三d之家独胆| 毒胆牛人三天计划必出 | 3d于海滨专家预测 | 中国福彩3D独胆专家精准预测 | 3d上下五千年专家预测 | 3d专家推荐号 | 牛彩网杀码| 今日3d藏机图汇总 正版 新版 | 3d开机号和试机号今天全部 | 福彩3D独胆下一期推荐最新 | 今晚3d精准一注直选 | 3d和值尾金木水火土走势图 | 3d乾坤独胆王独胆 | 福彩3D独胆下一期推荐 | 专家预测3d号码准确 | 3d直选一注多少钱 | 3d试机号开机号今天查询排五 | 于海滨点评专家一注定胆保真版 | 3d和尾振幅走势图3d专家 | 3d今晚预测最新最准确 | 3d杀码高手| 今晚3d精准一注直选 | 3d预测最准确的专家预测软件 | 3d专家解太湖字谜汇总 | 3d最准确的预测方法 | 3d最新最准专家预测号码 | 3D独胆下期最新精准预测 | 于海滨今日杀码图最新 | 三d便民字谜图谜总汇 | 福彩3D独胆最新预测 | 于海滨专家预测3d | 太湖3d字谜图谜总汇 | 今日詹天佑3d预测分析 | 陈华今晚就赌一个胆今天最新更新内容 | 中国福彩3D独胆最新必中 | 3d阴阳走势图表图 | 3d盐都三胆家彩网 | 今晚3d开机号试机号金码关注码 | 3d专家预测最准确最新今晚预测 | 3d直选一注今天 | 3d今晚的开奖号码 | 3d字谜太湖最新 | 3d独胆陈华今晚就赌一个胆 | 3d字太湖叟字谜 | 一定牛3d一注号推荐3d预测今天 | 詹天佑今天3d推荐 | 3预测,3d专家预测,最准确今天彩网 | 3d今日预测推荐号 | 至尊计划王三天计划独胆 | 3D独胆下期预测 | 3d一定牛专家预测推荐 | 福彩3D独胆下一期推荐 | 3d今天专家预测推荐号码 | 3d专家预测最准确今天南方双彩网 | 詹天佑3d推荐 | 太湖钓叟三字诀字谜解释总汇 | 今于海滨点评专家一语定胆 | 太湖3d字谜今天的 | 3d开机号和试机号金码和关注码 | 今天的3d开机号和试机号查询 | 马后炮解3d字谜 | 3d下期预测最精准的一注号码 | 3d最准一个独胆方法 | 3d专家预测最准确最新新闻 | 廊坊鸿运3d推荐今天 | 快8今晚最毒胆推荐 | 排五专家预测精准 | 3d推荐号今晚专家预测 | 3d今晚最准一注 | 3d彩报图今天的第五版 | 3d的开机号试机号奖号表 | 于海滨今日杀码图最新 | 3d预测专家最准确今天 | 3d专家预测推荐 | 3d太湖钓叟三字诀字谜汇总 | 3d号码预测和推荐号今天 | 3d推荐最新最准专家预测 | 3d今天开机号和试机号金码对应码 | 中国福彩3D独胆专家推荐最新 | 3d孙大财就赌一个胆 | 排三王牌小哥独胆 | 于海滨海3d专家预测今晚一注 | 3d最新预测专家推荐 | 3d的预测号是多少 | 3d和值基本走势图 | 中国福彩3D独胆下期最新必中最新 | 金银胆神金胆银胆的最新消息 | 3d的预测号是多少 | 3d预测一注号推荐今晚 | 3d买一个独胆中了得多少钱 | 全民胆王3d独胆一个 | 3d最精准的专家预测 | 今晚开奖号码3d开奖结果 | 今天3d专家解太湖字谜汇总 | 3d和值尾振幅近100期走势图 | 3d必下胆| 3d谜语解太湖字谜 | 3d近200期试机号和开奖号码 | 3d独胆双胆专家预测网 | 3d专家预测推荐号码最准最新 | 中国福彩3D独胆下一期预测最新 | 3d试机号今晚开机号 | 今晚3d专家预测精选一注 | 今天3d精选一注 | 3d千禧开号试机号关注金码对 | 3d精准预测最准的专家 | 3d牛彩网专家预测 | 3d千禧金码试机号关注码 | 3d牛彩网今天开机号试机号 | 3d单挑今天晚一注500倍 | 专家预测3d号码准确 | 看彩大亨最新独胆预测 | 今天3d牛彩网专家预测 | 3d独胆双胆| 2012099期3d开奖结果 | 今于海滨3d杀码图 | 3d百十差振幅走势图 | 牛彩网预测专家3d | 3d今晚专家预测推荐号 | 3d预测最新最准专家 | 近100期3d开机号和试机号 | 3d今晚试机号牛彩网 | 3d海滨点评一语定胆今天最新推荐 | 3d今天专家预测推荐号码 | 3d专家最新最准专家预测汇总 | 陈华3d今晚赌独一胆天齐网 | 3d推荐最新最准专家预测 | 财神爷三天计划独胆组合 | 3d今天专家预测推荐号码 | 3d预测专家推荐号码推荐 | 财神爷三天计划独胆组合 | 3d必出规律胆 | 3d专家预测最准最新今天 | 3d专家预测最准确今天 | 今天3d开机号 和试机号 查询结果 | 3d钓叟字谜三字诀官网 | 3d今天预测最准确专家 | 今晚3d结果 | 3d预测最准确的专家 | 于海滨3d预测 | 小红人的三天计划今天是什么 | 3d专家预测汇总牛彩网 | 3d最准确最新专家预测 | 3d今晚推荐一注 | 千禧3d试机号金码关注码码关注码双彩论六个 | 3d今晚出啥号 | 3d太湖字谜汇总今天 | 3d手机牛彩网专家预测 | 3D独胆今晚预测 | 玩彩独胆王三天计划 | 中国福彩3D独胆今晚分析 | 今晚3d预测开奖号码推荐 | 3d一语定胆字谜今天 | 今晚上的3d开奖号 | 于海滨海3d最新预测 | 中国福彩3D独胆下期最新必中最新 | 3D独胆下一期精准预测 | 今天的3d太湖字谜 | 3b预测汇总牛彩网 | 3d最准确预测专家 | 3d今晚专家预测推荐号 | 白鱼舟最新3d预测 | 3d今晚最准专家预测号码145 | 3d预测号码最准最新准专家预测号 | 3d今天专家预测推荐号码 | 今天龙头凤尾预测 | 3d千禧试机号关注码金码是什么 | 试机号开机号金码关注号对应码3d | 3d最准预测专家预测汇总 | 3d之家双胆独胆预测 | 3d百位走势图带连线图表专业版 | 3d试机号后专家预测推荐汇总 | 今晚三d推荐什么号码 | 3d独胆专家推荐独胆 | 千禧今晚3d试机号关注码金码对应 | 3d最新基本走势图表 | 今天3d开机号和试机号多少? | 3d太湖字谜总汇大全 每天更新 | 3d专家解太湖字谜汇总 | 3d今日开机号和试机号及关注码 | 今天3d开机号和试机号查询结果彩吧 | 于海滨点评专家一注定胆保真版162期 | 今天3d正版太湖字谜 | 今晚3d的开奖号码 | 3d今晚出的什么号 | 3d最精准的专家预测精选 | 3d预测专家准确推荐 | 3d最准确预测100%一注 | 小财神三天计划独胆 | 今天的太湖3d字谜 | 3d今晚开机号试机号金码关注码今天 | 3d专家今天推荐号 | 3d的预测号是多少 | 詹天佑3d今晚预测号码 | 3d跨度分位走势图图感觉 | 3d今晚预测最新最准确号码牛彩网 | 今天最新3d开机号试机号关注码 | 3d财神爷独胆双胆双飞计划三天 | 于海滨海3d预测牛彩网 | 3d今晚最新奖号 | 3d今天专家预测最准 | 3d双胆独胆推荐 | 3d预测号最新最准牛彩网 | 3d今于海滨杀码图 | 3d最近100期历史记录 | 3d预测最新最准3d之家 | 3d带线走势图牛彩网 | 3d预测最准确专家预测 | 毒胆牛人三天计划必出 | 最准3d预测专家推荐号 | 今晚3d专家预测精选一注 | 排三杀码专家定位杀码天齐网 | 今天的3d太湖字谜图 | 推荐一注3d号码 | 3d今天开机号和试机号232 | 今晚3d开机号和试机号是多少 | 下一期专家推荐号码 | 3d专家预测最准最新今天 | 3d栋栋预测牛彩网 | 3d预测 下一期 3d预测专家 3d预测 | 今天晚上的3d开奖结果 | 三d预测专家最新推荐 | 3d北斗专家北斗预测今天079期3d | 三d字谜图谜总汇牛彩网 | 于海滨3d免费预测最新的 | 于海滨海3d专家预测今天 | 中国福彩3D独胆实时必中最新 | 3d今日专家推荐 | 中国福利3d今天模拟试机号 | 3d开机号和试机号金码今天的 | 3d试机号今天开机号查询结果 | 3d试机号后专家预测推荐汇总 | 3D独胆明日推荐最新 | 今晚3d号码开奖结果多少 | 3d今晚试机号是多少 | 三d十拿九稳预测号码 | 3d今晚出的什么号 | 小林3d最新预测今天 | 3d推荐号3d推荐号码 | 3d今晚专家推荐预测重点号码 | 3d最准预测专家预测汇总 | 今天晚上3d开奖结果 | 给一注今晚3d | 福彩3D独胆团队必中最新 | 张克永3d预测今天 | 3d推荐号今晚专家预测 | 3d专家预测最准最新今天 | 3d最大值振幅走势图彩经 | 3d走势图专家推荐号码 | 3d开机号和试机号码牛彩网 | 中国福彩3D独胆实时推荐 | 3d今晚必中一注一注 | 3d预测 下一期 3d预测专家 3d预测 | 3d正版藏机图谜汇总 | 太湖钓叟三字诀字谜解释总汇 | 3d太湖字谜今天 | 专家3d专家推荐 | 高手看3d经典独胆组合 | 3d和值尾遗漏走势图 | 3D独胆大神分析 | 骄子铁鹰解3d字谜今日 | 3d直选一注50倍单挑 | 万能四码找下期奖号 | 3d单选一注能中多少钱 | 白骨精3d独胆图今天 | 龙头凤尾今日预测 | 中国福彩3D独胆下期分析最新 | 3d和值尾振幅走势图3d走势3d之家 | 3d十大专家精准预测汇总 | 开奖结果3d今天晚上 | 于海滨海3d最新预测 | 3d今晚专家推荐预测重点号码 | 3d藏机图正版藏图汇总大全 | 3d预测专家推荐 | 3d开机号码近100期 | 今晚3d专家最精准的预测 | 排五开机号试机号今天查询 | 陈华3d今晚赌独一胆天齐网 | 今天最新3d开机号试机号 | 3d今天专家推荐号码推荐 | 3d 今日太湖字谜 | 于海滨专家预测 | 3d十大专家预测汇总 | 3d开奖号码结果 今晚 | 三地杀码高手 | 3d三胆推荐| 3d带线走势图连线走势图 | 3d牛彩网试机号后专家预测汇总 | 3d开机号和试机号金码关注 | 3d预测总汇手机牛彩网 | 3d今天专家预测最准确 | 3d千禧试机号开机号对应码关注号 | 3d今晚字谜太湖字谜是什么 | 3D独胆高手杀号 | 3d今天开机号试机号金码关注号 | 3d最精准专家预测汇总今天 | 3d今天专家预测推荐号码 | 杀码大全汇总 | 3d往年历史今天开奖结果 | 今天3d专家预测汇总 | 3d今晚专家预测推荐号 | 中国福彩3D独胆当天分析 | 3d今晚字谜太湖字谜是什么 | 3d太湖专家预测今晚 | 3d今天专家推荐号码推荐 | 十拿九稳专家最新预测 | 3d藏机图正版藏机图汇总今天最新图片 | 三天计划3d独胆论坛 | 3d和值振幅走势图彩宝贝 | 3d千禧试机号关注号金码号开机号 | 3d绝杀二码今天最新更新内容 | 三d双胆独胆 | 3d独胆双胆专家预测网 | 3d今天开机号和试机号码 | 3d专家预测最新最准 | 3d各类和值谜追加汇总 | 3d十大专家双胆预测汇总 | 3d詹天佑最新预测 | 3d今天专家预测最准确 | 3d号码预测牛彩网 | 万能四码找下期奖号 | 太湖字谜3d和值谜 | 今天3d定位字谜二 | 3d专家预测最准确最新汇总 | 3d今晚专家推荐预测重点号码 | 3d中间值振幅走势图之家 | 三七进二得三码猜一生肖 | 3d,预测| 今天3d开机号和试机号码结果查询 | 3d推荐号今晚专家预测 | 太湖钓叟三字诀字谜更新 | 于海滨3d预测牛彩网 | 詹天佑最新预测 | 3d千禧开机号试机号关注金码对应码 | 今天3d开奖号是多少 | 3D独胆今晚命中率 | 陈华今晚就赌一个胆今天最新更新内容 | 3d太湖专家预测今晚 | 3d图谜字谜总汇 | 3d 试 机 号今晚| 3d预测最准最新准专家预测 | 3d和值尾振幅走势图3d之家 | 3D独胆独家杀号 | 3d今天专家预测号码 | 今晚3d专家推荐号码是多少 | 今晚3d和值推荐 | 3d今晚预测直选一注3d一注预测 | 3d今天的试机号开机号是多少 | 3d最新专家预测汇总大全 | 3d计算公式精准100%计算 | 3d北斗专家北斗预测今天079期3d | 3d今日专家推荐 | 3d今天千禧试机号关注号金码 | 3d专家预测最准确最新今晚预测 | 3d太湖历史字谜 | 于海滨杀码今天最新版 | 3d最新最准预测号码今天 | 3d胆王专家定十位 | 3d牛彩网专家预测 | 3d专家最新最准专家预测汇总 | 3d最精准的专家预测 | 今日排三太湖钓叟字谜三字诀 | 3d和值推算公式 | 十拿九稳预测最准100% | 3d字谜太湖解 | 3d走势图专家推荐号码 | 于海滨3d杀码图145 | 3d专家预测最准确号码 | 3d预测最准最新牛彩网 | 3d预测专家最准确的专家预测今晚 | 北斗3d今日专家预测推荐 | 3d专家免费预测 | 3d 今日太湖字谜 | 3d今晚试机号彩经网 | 3d推荐最新最准专家预测 | 3d推荐最新最准专家预测 | 3d最新预测专家推荐 | 牛彩网3d专家预测汇总 | 3d最准专家预测号 | 3d预测号码最准最新准专家预测号 | 彩吧3d开机号 | 3d定胆技巧准确率100% | 3d预测专家精准推荐 | 3d开机号试机号奖号 | 3d专家今天预测一注 | 3d形态预测静态版 | 3d预测最准最新准专家预测号码 | 3d最精准专家预测汇总今天 | 于海滨最新3d预测推荐今天 | 3d最准确预测专家 | 一定牛3d一注号推荐3d预测今天 | 3d八哥图库总汇d字谜图谜总汇大全 | 3d最准确最新专家预测 | 今晚3d专家最精准的预测 | 中国福彩3D独胆下一期预测最新 | 3d十大专家预测汇总 | 3d最准预测号 | 3d推荐最新最准专家预测 | 3d最准一注(单挑王) | 3d最准确最新专家预测 | 3d今晚开奖号结果 | 3d最新专家预测汇总大全 | 3d百个位和值尾走势图 | 3d专家预测汇总牛彩网彩摘收集 | 3d天中杀码图专区 | 3d十大专家预测汇总 | 周不出最新3d杀码 | 太湖钓叟三字诀字谜解释总汇 | 陈华3d独胆推荐 | 钱王今天3d预测号 | 千禧3d试机号金码关注码杀码今天3d | 3d预测最准确专家预测 | 3d推荐最新最准专家预测 | 3d今天预测最准确专家 | 3d开机号和试机号金码关注 | 今天3d开机号和试机号对应码查询 | 15选5预测最准十专家预测 | 詹天佑3d最新消息今天 | 3d三天计划独胆王 | 3d预测 下一期 3d预测专家 3d预测 | 3d预测最准专家 | 3d詹天佑预测分析牛彩网 | 3d今天推荐号码是多少 | 3d今晚专家预测推荐号 | 3d今晚预测3d更准 | 3d今天开机号试机号码查询 | 3d预测最准专家预测号 | 中国福彩3D独胆下期最新必中最新 | 3d之家双胆独胆预测 | 专家预测3d号码准确 | 于海滨今日杀码图 | 3d独胆双胆独胆3d之村 | 3d最精准一注一注 | 千禧3d今晚的试机号码 | 3d两胆精准预测 | 快8今晚最毒胆推荐 | 3d开奖杀码定胆 | 3d最准确预测100%一注 | 今天3d詹天佑预测分析 | 钱王今天3d预测号 | 3d预测最准专家 | 陈华今天就赌一个胆3d | 于海滨3d最新预测 | 3d今晚预测最准确一注 | 3d杀码图谜_专区杀码 | 3d牛彩网100期开机号和试机号 | 3d十大专家预测汇总 | 3d今晚上必出号 | 3d免费预测| 福彩3D独胆下期最新推荐 | 3d双胆独胆非常非常 | 3d今晚最准专家预测号码145 | 3d今晚必中一注一 | 3d今晚最精准一注一注 | 今晚3d专家推荐号码是多少 | 3d一定牛专家预测推荐 | 3d免费专家预测推荐今天最新 | 3d今天专家推荐号码推荐 | 3d专家预测精选一注 | 于海滨海3d专家预测今天 | 3d今晚专家预测推荐 | 最新3d预测专家预测 | 3d太湖老情人字谜图谜 | 今天3d开机号和试机号查询结果彩吧 | 3d晚间字谜汇总汇 | 3d预测最准确专家预测 | 三d字谜图谜总汇牛彩网 | 3d太湖17500字谜 | 3d专家预测最新最准 | 3d今晚精彩预测 | 三3d太湖字谜| 福体杀码王最新版本更新内容 | 3d个位振幅走势图近50期 | 3d专家推荐精选号码 | 福彩3D独胆今晚走势最新 | 排3太湖钓叟字谜三字诀 | 3d双胆大师 | 孟庆会专家3d预测 | 中国福彩3D独胆下一期预测最新 | 拼搏在线3d开机号和试机号列表 | 3d十大专家推荐号码汇总 | 3d绝杀一码专家 | 3d今晚最稳 | 于海滨3d预测免费每日精选 | 最准的3d专家预测 | 3d今晚预测3d更准 | 3d大富好预测汇总 | 最新3d预测专家预测 | 3d个位走势图表 | 3d最准专家预测号今晚3d试机号 | 3d预测最准确专家预测 | 3D独胆本期推荐 | 陈华今晚就赌一个胆预测 | 3d预测汇总牛彩网 | 3d最准专家预测号今晚3d试机号 | 于海滨3d最新预测 | 3d专家解今日太湖字谜汇总 | 3d独胆双胆专家预测网 | 3d今晚最准一注 | 拼搏在线3d开机号和试机号列表 | 3d预测詹天佑 | 3d北斗专家北斗预测今天079期3d | 3d牛彩网试机号后专家预测汇总 | 今天太湖字谜三字诀是什么 | 最准的3d专家预测 | 3D独胆今晚命中率最新 | 3d专家独胆推荐 | 3d今天开机号和试机号金码对应码 | 3d免费预测 | 千禧试机号关注号金码是什么 | 3d分析预测| 于海滨3d预测免费每日精选 | 3d专家最新最准预测 | 今天3d开机号和试机号全部 | 3d开机号和试机号200期列表 | 3d牛彩网断组预测 | 千禧3d试机号金码关注码杀码今天3d | 3d于海滨上的今天预测保真 | 于海滨3d杀码预测 | 3d预测今天推荐 | 3d十大专家推荐号码汇总 | 3d今日专家推荐号 | 今天的3d开机号和试机号查询 | 东北小胆神今晚独胆 | 3d预测号码最准确专家预测 | 今晚开奖号码3d开奖结果 | 3d专家预测最新 | 福彩3D独胆今晚必中最新 | 3d预测最准预测号 | 牛人独胆二天计划 | 今天最准3d预测号 | 3d今天专家预测号码最准确 | 3d专家预测最准确最新新闻 | 于海滨专家一语定胆十好心人 | 三地千禧开机号试机号金码关注 | 3d预测专家精准推荐 | 3d试机号今晚开机号 | 3d今晚开机号试机号金码关注码今天 | 于海滨一语定胆保真 | 3d双胆,独胆非常非常稳定 | 3d辽宁独胆王 | 于海滨海3d预测牛彩网 | 3d预测今晚最准专家预测号码 | 3d走势图带试机号彩宝网 | 3d和值尾走势图(专业版) | 今天3d千禧试机号关注号金码号 | 今天3d开机号试机号牛彩列表 | 3d直选历史遗漏查询 | 3d独胆公式正确率在99%以上 | 3d绝杀三码今天 | 彩坛老顽童3d独胆 | 3d专家预测推荐号码最准最新 | 3d今天专家推荐 | 3d今晚最准最新专家推荐号 | 3d牛彩网今天开机号试机号 | 3d玩胆先生双胆独胆 | 3d专家预测最准最新今天 | 3d藏机图完整版今天 | 3d千禧试机号金码关注码对应码 | 于海滨点评加专家一语 | 3d专家今天推荐号码推荐 | 3d最小差值振幅走势图 | 3d精准预测最准的专家 | 【独胆真准】3d | 三天计划3d独胆必出论坛 | 今晚精准一注3d | 小红人的三天计划最新版 | 3d百位个位和值走势图 | 中国杀码王绝杀 | 今晚3d天宇一句定三码字谜 | 3d预测最准专家预测牛彩网 | 今日排三太湖钓叟字谜三字诀 | 今天3d太湖钓叟三字诀字谜 | 今天3d专家推荐号 | 2012099期3d开奖结果 | 3d最近1000期走势图表综合版图片 | 福彩3D独胆今日走势最新 | 3d个位走势图振幅 | 3d双胆大师今天 | 3d中2个号多少钱 | 3d预测专家推荐最新 | 3d跨走势图带连线走势图 | 排五开机号试机号今天查询 | 3d预测专家推荐号码 | 3d专家预测汇总牛彩网 | 铁人铁胆3d包星定位最新今天 | 3d预测最准确的专家 | 今日詹天佑3d预测分析 | 今于海滨3d预测今天牛彩网 | 3d白娘子跨度字谜汇总今天牛彩网 | 3d白娘子跨度字谜汇总今天牛彩网 | 于海滨点评专家一语定胆保真版 | 3d百十个位杀码家彩网 | 最准3d专家预测推荐 | 3d开奖号走势图表 | 于海滨点评专家一注定胆保真版 | 彩宝贝十大专家杀蓝号 | 中国福彩3D独胆今晚分析 | 3d预测号码最准最新准专家预测号 | 3d天中杀码图专区 | 今日詹天佑3d预测 | 3D独胆高手走势 | 3d开机号和试机号码牛彩网 | 3d中间最小两码差值振幅走势图 | 3d今天推荐号码是多少 | 3d各类和值最新谜字谜今天 | 3d最新专家预测推荐 | 3d于海滨预测预测牛彩网 | 小财神三天计划独胆 | 3d今晚预测直选四注 | 3d今晚预测最准确一注今天 | 3d今晚上专家推荐号 | 3d字谜图谜总汇 | 专家预测3d号码准确 | 手机牛彩网3d预测 | 推荐一注3d号码 | 3d双胆独胆必下一 | 今于海滨杀一码 | 3d今日预测最准专家预测 | 3d今天开机号和试机号开奖结果 | 3d彩报图今天的第五版 | 3d试机号后专家预测推荐汇总 | 看彩大亨看独胆双胆预测 | 排3太湖钓叟字谜三字诀 | 3d今天专家推荐号码是多少 | 3d预测最准确的专家预测软件 | 3d预测号码最准最新准专家预测号 | 3d预测号码最准最新准专家预测号 | 詹天佑3d推荐| 张克永3d预测今天 | 3d预测分析 | 3d今晚最准最新专家推荐号 | 3d专家预测汇总大全 | 3d预测专家推荐号码推荐 | 97654天中图库,今天晚3d试机号 | 西施姐姐就赌一个独胆 | 3d今天预测号 | 3d十大专家推荐号码汇总 | 3d推荐最新最准专家预测 | 今天3d开机号和试机号查询结果彩吧 | 3d开机号和试机号今天多少 | 3d专家预测推荐最新 | 毒胆牛人三天计划必出 | 3d今晚预测 | 3d近15期开奖号码结果 | 3d太湖字谜总汇大全 每天更新 | 3d预测专家推荐最准确 | 牛彩网3d专家预测汇总摘要 | 于海滨3d预测牛彩网 | 三地千禧试机号关注金码对应码 | 千禧3d开机号试机号金码 | 3预测,3d专家预测,最准确今天彩网 | 排3太湖钓叟字谜三字诀 | 3d专家今天推荐号码推荐 | 今天的3d开机号和试机号查询 | 铁娘子三天计划独胆必下300 | 太湖3d字谜图谜总汇 | 3d晚秋和值谜彩吧图库 | 于海滨专家预测 | 今天三d专家推荐号码 | 3d最新专家预测推荐 | 廊坊鸿运3d推荐今天 | 3d专家杀码图 | 今日精准预测推荐3d号码 | 福彩3D独胆下期最新推荐 | 3d最大值振幅走势图3之家 | 于海滨海3d专家预测今晚一注 | 一名将3d双胆预测 | 钱王点评3d之家 | 3d预测号码最准确专家预测 | 3d专家预测最准确最新今天牛彩 | 于海滨今日3d预测 | 开心毒胆王今晚独胆 | 今天3d出的什么号 | 3d彩皇网 | 3d预测号码最准最新准专家预测号 | 3d太湖字谜字谜汇总 | 今天的3d太湖字谜 | 今日太湖字谜3d字谜太湖钓叟 | 3d预测最准的专家预测 | 中国福彩3D独胆当天预测最新 | 3d太湖专家预测今晚 | 3d今天专家推荐号码推荐 | 今晚3d开机号试机号金码 | 3d牛彩网采摘收集预测汇总 | 精准3d独胆| 3d小龙一句定三码今日字谜天中图 | 3d今晚字谜太湖字谜是什么 | 3d买一个独胆中了得多少钱 | 今日3d太湖字谜更新 | 3d于海滨上的今天杀码 | 3d今日专家推荐 | 3d最准专家预测方法 | 3d詹天佑最新预测牛彩网 | 唐龙一胆今天最新 | 3d十大专家杀跨度汇总 | 3d试机号牛彩网近三十期 | 3d今天专家预测号码最准确 | 3d预测号码最准最新准专家预测号 | 3D独胆高手杀号 | 3d乐彩走势图表 | 今日3d马后炮解太湖字谜 | 3d十大专家汇总大全 | 今晚3d开机号试机号金码 | 于海滨3d预测免费 | 3d最准预测号 | 3d振幅和值尾走势图 | 3d预测最准确的专家预测软件 | 2014年359期3d焰舞字谜 | 3d专家预测最准确最新今晚预测号 | 3d今天推荐号码是多少 | 今天3d推荐号码今晚预测 | 3d预测专家推荐最新 | 今日3d预测号码推荐 | 今日三地开奖码 | 张克永专家3d预测 | 今于海滨3d预测今天牛彩网 | 3d最新专家预测汇总大全 | 今天晚上3d推荐号码 | 排三十拿九稳今天预测 | 3d今晚推荐号码最新 | 3d字谜太湖解字谜 | 3d开机号试机号今天最新50期 | 福彩3D独胆实时走势 | 大师诸葛亮今晚一个独胆 | 3d十大专家精准预测汇总 | 3d专家预测最准确最新今天牛彩 | 太湖字谜3d和值谜 | 3d晶晶必下一独胆今天 | 开奖结果3d今天晚上 | 今日3d藏机图正版藏机图310 | 六鬼神算图3d谜图 | 今晚于海滨海3d预测3d | 今晚3d专家推荐号码是多少 | 3d预测最准预测号 | 3d试机号后专家预测推荐汇总 | 福彩3D独胆最新必中最新 | 于海滨杀码今天最新版 | 3d专家今天预测一注 | 3d今晚必出一注100%准确直选推荐 | 于海滨最新3d预测今天 | 宇海宾杀码图 | 千禧3d试机号金码今天关注码对应码 | 今日3d直选 | 3d和值遗漏值尾走势图 | 3d谜语字谜太湖天齐网 | 太湖3d字谜三字诀 | 千禧今晚3d试机号关注码金码对应 | 3d基本走势图表 | 3d近300期试机号和开奖号码 | 3d村独胆双胆3 | 3d千禧试机号关注码金码是什么 | 于海滨最新预测结果 | 3d预测汇总| 今天3d开机号和试机号多少 | 3d专家预测更准确今天 | 3d今晚最精准专家 | 3d谜语字谜太湖天齐网 | 3d最新最准预测号码今天 | 3d专家预测汇总牛彩网 | 3d今晚和值推荐 | 3d于海滨上的今天预测 | 中国福彩3D独胆老师分析最新 | 3d预测最新最准专家 | 3d今晚预测直选四注 | 于海滨3d最新预测 | 3d预测专家汇总预测 | 北斗3d专家预测 | 3d十大专家杀跨度汇总 | 今天3d千禧试机号关注号金码号 | 福彩3D独胆下期最新推荐 | 于海滨今日预测号 | 中国福彩3D独胆专家精准预测最新 | 3d和值尾振幅走势图50期 | 3d预测推荐汇总大全 | 投资独胆三天计划论坛 | 3d最准预测号 | 3d直选三注 | 张克永专家3d预测 | 3d免费精准直选三注 | 于海滨3d预测 | 于海滨专家一语定胆十好心人 | 3d百位定位走势图 | 牛彩网3d预测分析汇总大全 | 于海滨一语定胆保真 | 3d牛彩网今天开机号试机号 | 3d今晚最准专家预测号码145 | 铁人真胆一句定三码3d字谜彩搜网 | 3d北斗专家北斗预测今天079期3d | 3d十个位差值振幅走势图3d之家 | 3d今晚专家预测推荐 | 3D独胆团队精准预测最新 | 《中国杀码王》3d | 3d字谜图谜总汇全图汇总 | 3d独胆预测必下一胆 | 3d中国独胆王今天 | 成功路上3d双胆独胆 | 詹天佑3d今晚预测号码 | 今于海滨3d预测今天275 | 3d试机号码开机号 | 3d今晚开奖结果号码是 | 3d双胆预测 | 3d专家预测最新最准推荐 | 今日3d专家推荐号码 | 牛彩预测汇总3d最新 | 三d三胆| 3d今晚专家预测最准确号码 | 预测3d| 3d十大专家杀跨度汇总 | 3d个位走势图振幅 | 三d推荐号专家预测今天 | 小胆神玩毒胆我3d | 3d推荐号今晚专家预测 | 三d牛彩网开机号试机号是多少 | 3d往年历史今天开奖结果 | 3d今天精准一注 | 今日3d十大专家双胆总汇 | 排三专家推荐与预测今天 | 3d今天开机号和试机号码 | 3d一定牛专家预测推荐 | 3d毒胆双胆三胆 | 3d和值尾振幅走势图带连线图表 | 3d两胆精准预测 | 詹天佑预测3d | 今日3d预测号码推荐 | 今于海滨3d杀码 | 3D独胆今晚命中率 | 3d十大专家推荐号码汇总 | 3d牛彩网预测汇总 | 今天3d千禧试机号关注号金码号 | 千禧3d试机号关注码今天 | 3d最精准的专家预测精选 | 唐龙3d预测 | 于海滨3d预测牛彩网 | 3d图谜字谜总汇 | 3d十大专家杀跨度汇总 | 3d今天开机号试机号码 | 三地百位振幅3d之家走势图 | 3d开机号和试机号今天千禧 | 飞向阳光龙头凤尾今天最新消息 | 3d今天绕胆图彩之网 | 今晚3d太湖字谜 | 预测3d今晚开奖号 | 今日正版藏机图全部汇总 | 3d詹天佑预测分析牛彩网 | 于海滨海3d专家预测今天 | 神仙姐姐今天最新杀码 | 3d开机号试机号码牛彩网 | 詹天佑3d最新消息今天 | 3d今晚最精准专家 | 3d最新最准专家预测号码 | 今天3d詹天佑预测分析 | 3d千禧试机号金码关注码对应码 | 3d杀码条件今天最准 | 3d开机号与试机号金码 | 3d于海滨预测预测牛彩网 | 3d开机号和试机号码牛彩网 | 3d推荐一注 | 3d最精准专家预测汇总今天 | 3d基本走势图表 | 牛彩网专家汇总汇总3d | 3d今晚开奖号码走势图 | 开机号试机号3d今天 | 3d预测专家推荐最新 | 牛彩网3d专家预测汇总 | 3d预测推荐汇总大全 | 3d单式怎么才算中奖 | 3d胆王专家定十位 | 中国福彩3D独胆当天分析 | 3d今天开机号和试机号码 | 3d正版藏机图天齐网汇总 | 3d走势图(专业连线版) | 3d预测牛彩网预测汇总 | 3d十大专家双胆预测汇总 | 3d今晚推荐号 | 今日3d专家预测总汇 | 拼搏在线3d开机号和试机号列表 | 毒胆牛人三天计划 | 三字诀3d字谜 | 3d开机号,试机号,金码号,对应码100 | 毒胆牛人三天计划必出 | 今日3d藏机图正版藏机图310 | 开奖结果3d今天晚上 | 3d今晚最准专家预测号码 | 3d双胆| 于海滨3d预测 | 于海滨点评专家一注定胆保真版162期 | 詹天佑3d预测 | 3d双胆大师 | 牛彩3d网首页 | 福彩3D独胆下期推荐预测 | 今晚最全3d晚间字谜汇总192期 | 3d预测最准确专家预测 | 3d预测图 | 3d今天开机号和试机号码 | 中国福彩3D独胆实时必中最新 | 3d今天专家预测推荐号码 | 牛人高手【3d精选】 | 今日3d开奖号今晚 | 3d最新基本走势图表 | 3d詹天佑最新预测今天 | 3d最准预测专家推荐 | 牛彩网3d专家预测汇总 | 千禧开机号和试机号对应金码 | 3d今晚专家预测最准确一注 | 3d千禧开机号和100期试机号 | 3d百个位差值振幅走势图100期 | 3d专家预测汇总大全 | 3d于海滨专家预测 | 3d专家预测最准确今天上一期 | 今于海滨3d预测今天牛彩网 | 3d精准预测最准的专家直选 | 3d今天的开机号和试机号查询 | 今日3d太湖字谜三字诀试机号 | 3d直选是什么意思 | 排三王牌小哥独胆 | 3d詹天佑最新预测今天 | 3d预测今晚推荐号 | 3d开奖必中 | 三地千禧开机号试机号金码关注 | 3d和值和尾振幅走势图 | 3d千禧试机号金码关注最近10期 | 3d楚人今晚预测今天 | 今天3d中奖 | 3d毒胆双胆三胆 | 3d预测最准的专家预测 | 李白看3d独胆绝20 | 苦命人3d推荐一注 | 3d陈华今晚独胆推荐 | 3d最准预测专家推荐 | 钱王点评+钱王老头预测 | 3d牛彩网试机号后专家预测汇总 | 3d最精准专家预测汇总今天 | 3d专家预测汇总 | 中国福彩3D独胆下期推荐推荐最新 | 詹天佑预测3d | 3d百个位差值振幅走势图100期 | 福彩3D独胆内部杀号 | 今天的太湖3d字谜 | 3d开奖号码今晚走势图 | 牛彩网近30期3d开机号试机号 | 3d今晚出什么号? | 3d预测最准的专家预测 | 浙江风采3d走势图表 | 3d今晚最准专家预测号码 | 中国福彩3D独胆下期最新必中最新 | 六鬼神算图3d谜图 | 3d詹天佑最新预测牛彩网 | 3d最准预测专家汇总大全 | 3d老炮子直选三注 | 3d十位走势图振幅 | 3d专家预测最准确最新今天牛彩 | 昨天3d开奖号是多少 | 3d今晚专家推荐号 | 3d解太湖字谜汇总 | 3d今天开机号和试机号码727 | 中国福彩3D独胆本期命中率 | 3d和值尾振幅走势图近50期 | 3d百个差振幅走势图近100期 | 3d单挑今天晚一注500倍 | 3d双胆独胆非常非常 | 3d预测今晚推荐号 | 3d于海滨上的今天杀码 | 詹天佑推荐3d | 3d专家预测最准确最新今晚预测 | 3d独胆中了给多少钱 | 3d和值最近(500)期走势图 | 3d太湖钓叟字谜三字诀 | 3d今晚开奖结果号码是 | 3d小鱼图今日背面字谜 | 今晚3d专家最精准的预测 | 3d专家预测推荐汇总 | 3d天宇和值谜字谜一句定三码 | 3d布衣独胆王 | 3d的开机号试机号奖号表 | 3d最新准专家预测 | 3d今天最新最准专家预测最 | 3d定胆王独胆定位 | 3d下期预测最精准的一注号码 | 3d预测最精准一注 | 3d今晚最准专家预测号码 | 于海滨3d杀码图 | 3d预测专家推荐最准确 | 3d最新最准专家预预测 | 3d试机号近10期彩经网 | 毒胆牛人三天计划今天 | 3d推荐号今日预测 | 白姐3d今天预测号码 | 3d计算机开机号夏天推荐 | 3d今晚试机号是多少查询 | 于海滨海3d专家预测今天 | 今日3d预测 | 3d精选号码推荐今天最新 | 千禧试机号金码关注码的历史记录 | 3d千禧开机号试机号关注金码对应码 | 3d推荐号今晚专家预测 | 3d开奖号走势图表 | 千禧试机号及金码 | 3d今晚必下一个胆 | 最准3d预测专家推荐号 | 3d今天专家预测最准确 | 今晚3d专家最精准的预测 | 3d今天最新最准专家预测最 | 3d最准确的预测方法 | 3d预测最准专家预测 | 3d今晚最准最新专家推荐号 | 于海滨精准杀码图 | 2009年浙江风采3d走势图 | 3d独胆必下一独胆 | 千禧试机号金码今天的 | 3d于海滨专家预测 | 3d双胆独胆非常非常稳定 | 3D独胆下期预测 | 牛彩网预测3d | 詹天佑3d最新预测今天 | 排3太湖钓叟字谜三字诀 | 今于海滨杀一码 | 3d今晚精选一注 | 3d预测专家推荐最准确 | 3d精准预测 | 今天3d太湖钓叟三字谜 | 千禧3d试机号金码关注码码关注码双彩论六个 | 福彩3D独胆最新必中最新 | 3d预测今晚推荐号 | 3d百个位和值尾走势图 | 3d最准预测专家预测大 | 3d试机号开机号今天最新 | 3d预测最新最准专家 | 今天3d字谜解太湖字谜 | 三d预测专家最新推荐 | 3d推荐号今晚专家预测 | 3d北斗专家北斗预测今天079期3d | 詹天佑3d今天预测分析 | 中国福彩3D独胆独家杀号 | 3d预测最准确专家预测 | 3d专家预测号码推荐今天 | 3d专家推荐预测号 | 三地杀码高手 | 3d毒毒毒胆胆胆中中中 | 3d太湖字太湖字谜今天 | 三d十拿九稳预测号码 | 3d今天开机号和试机号码 | 3d断组预测 | 3D独胆下期预测 | 3d推荐最新最准专家预测 | 3d今天开机号和试机号查询100期 | 3d专家今天推荐号 | 今晚3d预测最准一注 | 今天的3d开奖号是多少 | 3d邻孤传走势图乐彩 | 于海滨点评专家一注定胆保真版162期 | 今天3d试机号开机号牛彩网 | 3d跨度金木水火土五行走势图 | 福利3d开奖号码 | 3d杀码图专区,杀码图 | 3d开机号试机号近100期开奖号码 | 于海滨3d最新预测 | 今天3d开机号和试机号多少? | 骄子铁鹰解3d字谜今日 | 3d跨度金木水火土五行走势图 | 福彩3D独胆下期推荐精准预测 | 3d今天开机号和试机号码727 | 今天太湖字谜三字诀是什么 | 3d今晚最准专家预测号码 | 顶级胆神双胆下一 | 3d中奖| 近1000期3d开奖结果 | 福彩3D独胆下期预测 | 3d预测牛彩网预测汇总 | 千禧试机号金码关注号对应码杀码 | 3d专家预测最准确最新今晚预测 | 3d预测今晚最准专家预测号码 | 3d徐文轩今晚推荐号码 | 3d千禧试机号关注号金码号开机号 | 千禧3d试机号关注码金码列表 | 福彩3D独胆大神精准预测 | 3d双胆大师今天 | 3d预测最准专家预测 | 3D独胆团队命中率最新 | 3d专家今天预测汇总 | 3d今天开机号和试机号牛彩网 | 詹天佑3d今天预测分析 | 专家精准预测3d号 | 3d邻孤传走势图乐彩 | 千禧3d试机号金码今天关注码对应码 | 3d太湖专家预测今晚 | 今晚上3d开奖号码 | 3d今晚开奖结果号码是 | 3d今晚预测直选四注 | 3d今晚专家预测最准确号码 | 福彩3D独胆大神必中最新 | 3d开机号试机号关注号金码对应码 | 中国福彩3D独胆独家必中 | 今日3d大老人预测号 | 3d预测专家准确推荐 | 千禧3d试机号金码关注码对应码今晚 | 3d最新专家预测精选一注 | 3d专家预测最准确最新推荐号码 | 三d预测牛彩网汇总 | 今晚3d开奖号是多少 | 今天3d专家推荐重点号码 | 3d今天推荐号码是多少 | 牛彩网3d预测 | 3d双胆神算今天最新 | 3d十大专家独胆 | 3d胆1拖9直选多少钱一注 | 3d开机号和试机号今天金码关注号 | 3d最准专家预测方法 | 2025长期守号最佳5注推荐 | 3d预测最准的专家 | 于海滨彩吧图库 | 布衣杀码图3d杀码 | 3d杀码高手 | 今天3d开机号,试机号是多少 | 北斗3d今日专家预测推荐 | 3d开心毒胆独胆王 | 龙头凤尾最准确预测 | 中国福彩3D独胆下期最新分析 | 3d预测今晚最准专家预测号码 | 天天彩于海滨海3d最新预测 | 3d开心毒胆独胆王 | 3d试机号后专家预测推荐汇总 | 字谜3d太湖马后炮 | 3d今晚专家预测最准确一注 | 3d专家推荐最新预测 | 3d今天专家预测最新最准 | 今天的3d开机号和试机号中奖号 | 3d专家预测最准确今天 | 3d和值尾振幅走势图3d之家 | 3d专家预测号码最准确 | 3d开机号和试机号近100期 | 3d徐文轩今晚推荐号码 | 3d最准专家预测号 | 3d陈华今晚就赌一胆天齐网 | 3d今天中了多少注直选 | 3d预测专家最准确今天 | 铁人真胆一句定三码3d字谜彩搜网 | 3d今晚预测最准确一注今天 | 3d十大专家推荐号码汇总 | 福彩3D独胆下期推荐精准预测 | 3d专家于海滨 | 今晚3d专家推荐号 | 今日3d一句定三码最准和值谜 | 3d今天专家预测号码最准确 | 3d之家独胆,双胆 | 3d的预测号是多少 | 预测3d| 3d今晚推荐一注 | 唐龙一胆今天最新 | 3d太湖老情人字谜图谜 | 唐龙一胆今天最新 | 今日3d一注推荐 | 3D独胆今晚预测 | 3d今晚最准最新专家推荐号 | 3d今晚开奖号走势图 | 3d杀码图谜 | 3d试机号开机号号码今天 | 三d字谜图谜总汇牛彩网 | 今天3d必出一注 | 3d今晚专家预测最准确一注 | 3d专家预测推荐号码最准最新 | 中国福彩3D独胆独家预测 | 3d跨度5有多少注 | 3d跨度公式98准确率 | 于海滨3d彩吧图库 | 今晚上3d出奖结果 | 今日3d专家预测号码 | 3d开机号和试机号金码今天的 | 今晚3d预测推荐一注 | 3d千禧试机号金码关注码对应码 | 3d预测专家最准确的专家预测 | 3d和值尾振幅走势图3d之家 | 3d开机号和试机号是多少 | 今晚3d出啥| 3d专家预测推荐号码 | 3d十大专家推荐号码汇总 | 毒胆牛人三天计划必出 | 今日毒胆| 陈华今晚就赌一个胆今天最新更新内容 | 3d预测号码最准确专家预测 | 3d今天最新最准专家预测最 | 3d和值尾振幅走势图3d之家 | 3d机选一注 | 3d彩宝网开机号和试机号 | 3d预测最准确的专家预测软件 | 于海滨专家一语定胆十每日 | 3d牛彩网字谜图谜总汇九 | 于海滨点评专家一注定胆保真版 | 3d最佳一注号码 | 3d独胆必下一独胆准 | 3d基本走势图表 | 中国福彩3D独胆下期推荐 | 3d预测专家精准推荐号 | 3d试机号关注号金码对应码开机号 | 3d精准推荐号 | 今晚三d推荐什么号码 | 3d独胆双胆独胆3d之村 | 三d推荐号专家预测今天 | 3d今天预测最准确专家 | 3d杀码一定牛 | 3d玩胆先生双胆独胆 | 3d农村小伙子最新预测 | 钱王点评 | 今天太湖字谜三字诀是什么 | 于海滨3d预测号 | 3d专家预测今天最新准确号 | 3d推荐号码今晚预测 | 3d各路专家预测汇总大全最新 | 3d预测今天推荐 | 3d预测推荐汇总牛彩网采摘收集 | 于海滨3d专家预测今天 | 今于海滨3d杀码图 | 3d单双走势图表 | 今晚上必中一注 | 3d火火人独胆双胆必中 | 今天的3d开机号和试机号查询 | 今天3d牛彩网专家预测 | 3d和值牛彩网 | 今晚3d专家预测精选一注 | 3d今日专家推荐号 | 3d牛彩网100期开机号和试机号 | 钱王点评十钱王给胆下一期预测 | 3d詹天佑预测分析牛彩网 | 今天3d牛彩网专家预测 | 3d2025322期太湖字谜 | 三d试机号后专家预测汇总 于海滨专家3d今天预测 | 3D独胆独家杀号 | 3d开机号和试机号金码查询 | 今天晚上3d开奖结果 | 3d今天开机号试机号200期 | 3d个位走势图振幅 | 3d预测最准确的专家预测软件 | 3d预测专家准确推荐 | 3d太湖钓叟字谜三字诀乐彩论坛 | 今于海滨3d预测 | 3d今晚专家预测最准确一注 | 太湖3d字谜三字诀 | 3d预测最准专家预测号码 | 3d今晚最准专家预测号码145 | 唐龙预测一胆今天 | 3d今晚专家预测最准确一注 | 宇海宾杀码图 | 今晚3d的开奖号码结果 | 三d十拿九稳预测号码 | 今天3d金码试机号对应码开机号 | 了3d开奖结果 今天晚上 | 3d最新专家预测精选一注 | 3d和值振幅走势图带连线坐标 | 3d北丐七爷独胆 | 3d试机号后专家预测推荐汇总 | 今天的3d推荐号码是多少 | 3d带连线专业版走势图表 | 太湖钓叟三字诀字谜更新 | 3d 试 机 号今晚 | 3d计算机开机号夏天推荐 | 3d专家推荐最精准的号码 | 3d定胆 | 天才计划三天计划独胆 | 3d预测最新最准3d之家 | 今晚上3d开奖号码 | 3d今晚预测最准确一注今天 | 3d试机号开机号今天金码关注 | 3d杀码大全 天齐网 于海滨3d最新预测 千禧3d试机号金码关注码对应码今晚 | 3d独胆双胆预测 | 李明启3d预测最新号码 | 今天3d开机号试机号金码 | 3d北斗专家北斗预测今天079期3d | 3d陈华今晚就赌一胆今天最新消息 | 廊坊鸿运3d预测今天 | 太湖3d字谜三字诀 | 3d杀码公式最新 | 3d十位走势图带连线图表专业版 | 3d军长独胆定位 | 3d中国独胆王今天 | 福彩3D独胆独家预测最新 | 3d故事小王双胆 | 3d必中永久直选500注大底 | 3d精准推荐号 | 3d今晚一注推荐 | 三d牛彩网开机号试机号是多少 | 苦命人3d推荐一注 | 3d专家最新最准专家预测汇总 | 3d今晚预测最新最准确 | 陈华今晚3d赌一胆天齐网 | 3D独胆今晚命中率最新 | 3d近30期开奖结果 | 于海滨3d每日杀一码 | 3d今晚最准最新专家推荐号 | 3d今于海滨杀码图 | 三地杀码高手 | 3d上下五千年专家预测 | 中国福彩3D独胆实时推荐 | 3d专家今日推荐号码 | 3d基本走势图(专业版)近200期 | 中国福彩3D独胆下期推荐推荐最新 | 3d专家今天推荐号码推荐 | 排三杀码专家定位杀码天齐网 | 今于海滨3d预测今天单线联系 | 三d独胆 | 排五开机号试机号今天查询 | 3d专家预测号码手机牛彩网 | 3d最准确的专家预测 | 3d小鱼图今日背面字谜 | 3d下期预测最精准的一注号码 | 3d十大专家汇总精选一注 | 2025315期3d开奖结果 | 今天3d开机号关注号试机号金码 | 彩宝3d专业走势图 | 3d直选走势图(专业版) | 《天才计划》三天计划独胆3d | 3d条件预测专家专区 | 今天3d开机号试机号对应码列表 | 3d徐文轩今晚推荐号码 | 3d万能大底共250注直选 | 3d千禧试机号金码关注码对应码 | 3d村独胆双胆3 | 3d今晚精选预测一注 | 今晚解太湖3d字谜 | 3d精选号码推荐今天最新 | 福家老三3d推荐号 | 中国福彩3D独胆独家必中最新 | 太湖马后炮3d钓叟字谜 | 精准3d独胆 | 3d预测最准确的专家预测软件 | 今晚开奖号码3d开奖结果 | 3d太湖一语定胆字谜论坛 | 3d试机号开机号今天最新 | 快8今晚最毒胆推荐 | 今日3d专家预测号码推荐 | 今晚3d直选推荐 | 3d预测最准确专家预测牛彩网 | 3d今晚上专家推荐号 | 三d胆 | 3d独胆必下一独胆 | 3d推荐最新最准专家预测 | 3d下期预测最精准的一注号码 | 3d最小差值振幅走势图 | 今日3d太湖字谜每天更新 | 3d精准预测最准的专家直选 | 3d太湖钓叟字谜三字 | 三d预测最准十专家预测今晚 | 唐龙3d预测今日出号点评 | 十拿九稳今天预测专家 | 3d专家预测号码最准确 | 3d开机号,试机号和开奖号 | 3d最新准专家预测 | 3d今晚预测直选四注 | 3d廊坊鸿运正版推荐 | 3d字谜今日字谜总汇 | 牛人独胆三天计划 | 詹天佑今日3d预测 | 一名将3d双胆预测 | 今晚3d开奖结果是多少 | 3d专家预测最准确 | 3d开机号和试机号今天金码关注号 | 3d预测最准的专家预测 | 3d最新专家预测汇总大全 | 小德3d今天双胆定位 | 3d独胆必下一个胆 | 3d专家预测推荐 | 3d预测最准的专家 | 3d单一跨度走势图表 | 今日太湖字谜3d字谜太湖钓叟 | 最准3d预测专家推荐号 | 3d断组预测| 今于海滨3d杀码图 | 3d预测分析 | 卫星电话最建议买的三个型号 | 飞向阳光龙头凤尾预测 | 3d今天的推荐号 | 3d组选中一注多少钱 | 排五奖号| 3d詹天佑预测汇总 | 于海滨3d杀码预测 | 3d孔方来萃解太湖字谜 | 3d下期预测最精准的一注号码 | 3d预测专家最准确的专家预测今晚 | 3d专家预测号码推荐今天 | 今晚3d的开奖结果 | 福家杀码王p3 | 专家预测3d预测 | 3d预测最准专家预测 | 3d最精准的专家预测 | 3d独胆专家预测 | 3d今天专家预测号码 | 3d和值尾走势图(专业版) | 3d推荐最新最准专家预测 | 3d今晚推荐号码最新 | 3d今晚专家预测 | 3d预测专家最准确今天 | 今天3d开机号和试机号牛彩网 | 3d开机号码近100期 | 龙头凤尾今日预测 | 3d今晚试机号是多少查询 | 3d历史今天开奖结果 | 毒胆牛人三天计划必出 | 3d今晚开机试机号 | 3d开机号和试机号金码关注对应码 | 周星星3d预测手机牛彩网 | 3d彩报图今天的第五版 | 3d今天开机号试机号码查询 | 3d白娘子跨度字谜汇总今天牛彩网 | 3d牛哄哄解太湖字谜今天 | 3d今晚专家推荐 | 3d今晚预测准确的专家预测 | 千禧3试机号金码关注码金码 | 太湖字谜三字诀汇总 | 3d于海滨上的今天预测 | 3d预测专家最准确 | 十拿九稳今天预测专家 | 3d专家预测最准最新今天 | 3d预测总汇 | 3d千禧试机号关注金码30期 | 北斗3d今日专家预测推荐 | 3d藏机图正版藏机图 | 3d双胆神算今天最新 | 3D独胆独家杀号 | 3d于海滨上的今天预测保真 | 3d开机号和试机号近100期 | 3d今天最新最准专家预测最 | 今日3d藏机图汇总 正版 新版 | 近30期3d开机号 | 三d预测牛彩网汇总 | 今天的3d藏机图正版藏图 | 3d今天最新最准专家预测最 | 3d今晚专家预测推荐 | 3d预测最准专家预测号 | 福彩3D独胆下期走势最新 | 中国福彩3D独胆下期推荐推荐最新 | 3d专家预测最准确最新今晚预测 | 3d开机号和试机号今天金码关注号 | 牛彩网p3专家预测汇总 | 3d最准预测专家预测大 | 3d字谜汇总大全总汇大全 | 七爷独胆今晚一个胆 | 福彩3D独胆高手分析 | 3d今天推荐号码是多少 | 3d试机号后专家预测推荐汇总 | 3d今天预测号 | 今日3d字谜太湖钓叟字谜 | 于海滨最新3d预测今天 | 3d推荐牛彩网 | 铁娘子三天计划独胆必下300 | 中国福彩3D独胆当天分析 | 3d今晚试机号是多少查询 | 于海滨点评专家一语定胆保真版 | 3d开奖必中 | 3d试机号今晚开机号 | 专家推荐一注6+1 | 助赢计划软件免费版下载安装 | 今晚3d开奖号码多少 | 3d陈华今晚就赌一胆今天最新消息 | 3d最精准专家预测汇总今天 | 3d今晚精准推荐一注 | 福彩3D独胆老师杀号最新 | 3d预测 下一期 3d预测专家 3d预测 | 3d推荐最新最准专家预测 | 3d姜子牙一句定三码最准字谜汇总 | 3d今天精准一注 | 3d预测今晚推荐号 | 于海滨点评加专家一语 | 今天3d开机号试机号牛彩列表 | 东北小胆神今晚独胆 | 今天3d开机号和试机号全部 | 三d预测最准十专家预测今晚 | 3d今天专家预测推荐号码 | 3d今晚预测 | 三d预测最准十专家预测今晚 | 3d预测最准最新准专家预测号码 | 今天3d开机号试机号金码 | 3d藏机图正版藏机图汇总今天最新图片 | 3d预测专家精准推荐 | 今天3d开机号和试机号 | 神仙姐姐杀尾 | 3d走势图带连线图表牛彩网 | 3d预测专家最准确今天 | 近30期3d开机号和试机号 | 排三专家推荐与预测今天 | 3d五码复式 | 3d今天最新最准专家预测最 | 3d今天专家预测最准 | 3d开机号和试机号金码关注对应号 | 3d今晚预测直选四注 | 太湖3d字谜今天的 | 3d预测专家推荐号码 | 今晚3d预测最准一注 | 千禧3d试机号金码关注码码关注码双彩论六个 | 3d带线走势图牛彩网 | 3d牛彩网字谜图谜总汇九 | 两天计划双胆王 | 近100期3d开机号和试机号 | 3d独胆预测| 今天太湖钓叟3d字谜三字诀 | 于海滨杀码图今天最新 | 3d今天的试机号开机号是多少 | 陈华今天就赌一个胆3d | 牛彩3d专家预测 | 3d独胆10中10| 3d太湖钓叟字谜三字诀论坛 | 钱王点评十钱王老头给胆 | 3d一定牛专家预测推荐 | 3d精选号码推荐今天最新 | 3d紫云涧专家预测推荐 | 3d最准预测专家推荐 | 3d解太湖字谜汇总精选 | 千禧今晚3d试机号关注码金码 | 3d千禧试机号关注号金码牛彩网 | 3d今晚预测100% | 今天3d出的什么号 | 千禧之年3d开机号试机号金码关注 | 今日3d专家预测号码推荐 | 福彩3D独胆明日推荐 | 3d最准专家预测方法 | 3d今晚预测3d更准 | 3d中2个号多少钱 | 今于海滨点评专家一语定胆 | 小红人的计划三天计划 | 3d预测专家推荐号码推荐 | 3d专家今天推荐号 | 3d牛彩网试机号后专家预测汇总 | 3d北斗专家北斗预测今天079期3d | 3d专家预测汇总牛彩网 | 今晚3d预测号 | 3d推荐号今日预测 | 3d牛彩网专家预测 | 3d杀码专家大全 | 今晚3d预测号 | 3d开机号和试机号金码关注 | 3d专家预测推荐号码 | 太湖3d字谜图谜总汇 | 3d字谜太湖钓叟三字诀今天 | 北斗3d今日专家预测推荐 | 3d今天的试机号和开机号 | 3d今晚预测开奖号码 | 3d两胆王 | 3d和值走势图表综合版 | 3D独胆本期预测最新 | 3d试机号后专家预测汇总 | 3d开机号试机号今天最新50期 | 3d今日正版藏机图最新更新内容 | 3d盐都三胆家彩网 | 3d推荐最新最准专家预测 | 3d之家双胆独胆预测 | 3d姜子牙一句定三码最准字谜汇总 | 3d独胆陈华今晚就赌一个胆 | 3d预测 下一期 3d预测专家 3d预测 | 3d牛彩网断组预测 | 北斗3d今日预测 | 3d太湖字谜总汇总(正版) | 3d詹天佑推荐号 | 3d手机预测牛彩网 | 今天3d号码推荐 | 3d今晚专家预测重点号码 | 3d双胆预测| 今天3d专家推荐号 | 3d今天开机号试机号码 | 3d预测詹天佑最新 | 高手看3d经典独胆组合 | 于海滨专家一语定胆十每日 | 万能四码找下期奖号 | 3d推荐号今晚专家预测最准确 | 十拿九稳预测分析 | 3d最精准专家预测汇总今天 | 3d和值尾振幅走势图3d之家 | 3d推荐号码今晚预测 | 于海滨今日3d预测 | 3d今天推荐号码是多少 | 3d独胆双胆预测推荐 | 3d百个差振幅走势图近100期 | 今日3d马后炮解太湖字谜 | 3d预测最准确的专家 | 3d今晚专家预测最准确一注 | 3d最新专家预测推荐 | 3d开机号和试机号今天全部 | 3d最准预测专家预测大 | 3d鬼手字谜和谜 | 3d必下胆 | 于海滨点评专家一注定胆保真版162期 | 3d独胆预测必下一胆 | 3d最准确最新专家预测 | 今日3d太湖字谜三字诀试机号 | 3d今天开机号和试机号金码对应码 | 牛彩网近30期3d开机号试机号 | 今天最新3d开机号试机号关注码 | 3d今天专家预测推荐号码 | 孟庆会老师3d预测彩吧图库今天 | 3d今天专家预测号码最准确 | 3d今天绕胆图彩之网 | 3d走势图带连线图表牛彩网 | 3d今晚精选一注 | 今晚3d试机号千禧试机号金码关注 | 今日3d太湖字谜三字诀排三开奖结果 | 3d独胆必下一个胆 | 千禧金码关注码试机号 | 3d今晚开奖号码结果是多少 | 3d跨度走势图图表 | 3d通杀一码 | 2025排五守号推荐 | 今晚3d推荐号 | 3d今晚预测最准确一注 | 小薇3d预测今天推荐 | 3d历史今天开奖结果 | 排五开机号试机号今天查询 | 3d今晚专家预测 | 今于海滨3d预测今天275 | 小红人的计划三天计划 | 3d今晚专家预测推荐 | 3d今天中了多少注直选 | 3d专家最新最准预测 | 布衣杀码图3d杀码 | 万能四码图表 | 今天的3d推荐号码是多少 | 3d推荐专家汇总 | 3d杀码专家杀码天齐网 | 3d专家今天推荐号码推荐 | 3d最新专家预测推荐 | 3d字谜太湖最新 | 今天3d试机号开机号牛彩网 | 3d预测 下一期 3d预测专家 3d预测 | 3d藏机图正版藏图汇总大全 | 3d专家预测最准确今天南方双彩网 | 老炮子3d直选三注 | 小林3d预测今天推荐 | 3d北斗专家北斗预测今天079期3d | 3d专家预测推荐最新 | 今日3d正版藏机图全部天齐 | 3d预测最精准预测 | 历史3d开奖结果 | 3d今晚预测开奖号码 | 故事小王p3双胆必下 | 一定牛3d一注号推荐3d预测今天 | 3d预测最准的专家预测 | 3d今天试机号开机号关系 | 3d推荐号今晚专家预测最准确 | 中国福彩3D独胆实时推荐 | 3d今天专家预测推荐号码 | 3d毒胆双胆三胆 | 3d千禧试机号开机号金码 | 福彩3D独胆独家预测最新 | 毒胆牛人三天计划必出 | 今日3d专家预测号码推荐 | 3d独胆双胆 | 三d五码复式打一注多少钱啊 | 3d今晚预测直选一注3d一注预测 | 李明启3d预测最新号码 | 3d开机号试机号今天的 | 千禧3d试机号金码关注码今天 | 3d杀码图谜 | 于海滨今日杀码图最新 | 于海滨3d预测号 | 3b预测汇总牛彩网 | 3d十位走势图彩经网 | 3d组选中一注多少钱 | 玩胆先生今晚双胆 | 3d今晚和值推荐 | 2012099期3d开奖结果 | 3d专家最新最准预测 | 李明启3d今晚预测专栏 | 今晚3d推荐号码是多少 | 詹天佑3d预测推荐 | 3d专家预测最新推荐 | 3d预测一注精准 | 3d今天中了多少注直选 | 3d之家双胆独胆预测 | 今晚3d预测推荐一注 | 太湖试机号后一句定三码3d字谜 | 3d绝杀二码今天最新更新内容 | 3d预测专家汇总预测 | 詹天佑今天3d推荐 | 3d杀码最准确 | 3d双胆预测3d双胆下3d 双胆推荐 | 今日3d正版藏机图,藏机图汇总,天中网 | 3d今晚专家预测推荐 | 3d专家推荐最新预测 | 于海滨精准杀码图 | 3d每天一个独胆 | 3d三天计划独胆王 | 3d开机号和试机号金码今天的 | 今日精准预测推荐3d号码 | 3d专家最新最准预测 | 3d最准预测 | 3d今日开机号和试机号及关注码 | 今天3d专家解太湖字谜汇总 | 3d专家预测更准确今天 | 3d预测专家推荐号码 | 3d专家预测最准最新今天 | 排五预测专家预测 | 3d免费专家预测推荐今天最新 | 3d最准确最新专家预测 | 3d藏机图正版藏机图 | 千禧关注码试机号金码 | 今天的3d推荐号码是多少 | 3d走势图专家推荐号码 | 3d预测专家最准最新 | 今晚3d专家最精准的预测 | 下一期专家推荐号码 | 今天的3d太湖字谜今天晚上 | 3D独胆下期推荐走势最新 | 3d每天都有开奖吗 | 中国福彩3D独胆本期命中率 | 3d开机号试机号近100期开奖号码 | 三d字谜总汇大全 | 3d试机号开机号今天查询排五 | 3d最准的预测专家 | 3d今晚最稳一注 | 3d条件预测专家专区 | 3d预测最准的专家 | 3d预测最准的专家预测 | 3d彩吧试机号今天最新 | 3d藏机图正版藏图汇总大全 | 福彩3D独胆大神精准预测 | 3d十大专家杀一码汇总 | 今晚3d预测最准一注 | 铁人真胆一句定三码3d字谜彩搜网 | 3d直选是什么意思 | 今日3d一注推荐 | 3d栋栋预测牛彩网 | 今日3d开机号和试机号关注码千禧 | 中国彩吧更一懂彩民最新版本更新时 | 3d预测号码最准确专家预测 | 3d白娘子跨度字谜汇总今天牛彩网 | 3d太湖字谜图谜 | 太湖钓叟三字诀字谜更新 | 3d选胆图近100期 | 千禧3d今晚的试机号码 | 今天太湖字谜3d字谜太湖钓叟 | 3d今晚专家推荐 | 3d走势图(带连线版) 试机号 | 3d基本走势结果 | 福彩3D独胆下期走势最新 | 于海滨海3d专家预测 | 今晚3d试机号开机号 | 3d最精准一注 | 3d试机号后专家预测汇总手机网 | 于海滨海3d专家预测今天 | 3d千禧试机号金码关注最近10期 | 太湖解太湖3d字谜 | 福彩3D独胆下期推荐精准预测 | 3d今晚专家预测推荐 | 3d今晚预测最准确一注 | 今晚3d预测号 | 今于海滨最新预测今天 | 今日3d专家预测总汇 | 今晚3d预测推荐一注 | 今天3d千禧试机号关注号金码号 | 开心毒胆王今晚独胆 | 3d紫云涧专家预测推荐 | 3d精选号码推荐今天最新 | 3D独胆高手精准预测 | 3d今日太湖字谜图 | 3d推荐号今晚专家预测最准确 | 3d楚人今晚预测今天 | 于海滨专家3d预测 | 3d独胆必下一个胆 | 北斗3d今日专家预测推荐 | 3d精准一注今天 | 北斗3d今日专家预测推荐 | 3d五码复式 | 今天3d于海滨预测 | 3d今晚最准专家预测号码145 | 3d预测最新最准专家 | 3d牛彩网100期开机号和试机号 | 今于海滨3d杀码 | 太湖字谜太湖钓叟三字诀 | 今天3d开机号和试机号对应金码 | 三d之家独胆 | 三地千禧开机号试机号金码关注 | 3d十位走势图带连线图表专业版 | 3d小红人三天计划 | 福彩3D独胆内部杀号 | 周星星3d预测手机牛彩网 | 3d独胆专家预测 | 3d专家今日推荐号码 | 于海滨海3d预测保真 | 3d独胆怎么打 | 今晚3d专家推荐号码是多少 | 3d今晚预测最新最准确号码牛彩网 | 3d预测专家最准最新 | 于海滨今天杀码3d | 3d独胆双胆独胆3d之村 | 3d今天专家预测号码 | 今日3d开奖号太湖字谜总汇 | 3d今天专家预测号码 | 3d千禧试机号关注号金码牛彩网 | 福彩3D独胆当天分析最新 | 3d火火独胆双胆 | 3d今天最新最准专家预测最 | 3d今晚预测一注 | 毒胆牛人三天计划 | 今于海滨3d杀码 | 3d专家预测最准确最新今天牛彩 | 北京胆王2彩吧图库 | 3d走势图全图表 | 3d今天晚上预测最准专家 | 3d开机号和试机号今天金码关注号 | 3d彩宝网开机号和试机号 | 3d今晚开奖号是多少 | 今晚3d推荐号 | 3d百十和尾振幅走势图走势 | 3d独胆专家推荐独胆 | 今天3d号码推荐 | 今日3d字谜一句定三码和值谜定1 | 3d今天专家预测最准确 | 今天3d开机号 试机号是多少 | 3d号码预测和推荐号今天 | 3d所有走势图 | 中国福彩3D独胆团队命中率最新 | 3d预测专家精准推荐号 | 3d预测专家最准确的专家预测今晚 | 中国福彩3D独胆当天精准预测最新 | 福彩3D独胆专家杀号 | 3d两天独胆王 | 十拿九稳的最新预测 | 3d今晚最准专家预测号码 | 3d跨度振幅近100期走势 | 3d今天开机号和试机号码727 | 3d今天专家推荐号码推荐 | 3d今日太湖字谜图 | 3d预测专家推荐最新 | 牛彩网3d预测汇总 | 3d千禧试机号码金码关注码 | 3d预测最准专家预测牛彩网 | 大老人3d预测牛彩网推荐 | 3d今天预测最准确专家 | 3d近15期开奖号码结果 | 3d百十和尾振幅走势图走势 | 千禧3d试机号金码关注码对应码今晚 | 今天3d千禧试机号关注号金码号 | 3d最新专家预测汇总大全 | 3d今晚最准专家预测号码145 | 今日3d十大专家双胆总汇 | 3d单个冷号最大遗漏 | 钱王点评十钱王给胆下一期预测 | 孟老师专家预测3d | 3d牛彩网专家预测 | 3d焰舞和值谜字谜 | 3d独胆必下 | 3d推荐最新最准专家预测 | 北斗3d今日预测 | 于海滨3d预测号 | 3d专家预测最准最新 | 陈华今晚3d赌一胆天齐网 | 3d独胆双胆| 3d走势图基本走势图表 | 三天计划胆十组合 | 3d走势图(专业连线版) | 《金银胆神》金胆银胆3d最新一期开奖 | 3d最近1000期走势图表综合版图片 | 3d免费预测| 独胆王三天计划 | 唐龙3d预测今日出号点评 | 3d今晚专家预测推荐号 | 3d和值尾振幅走势图50期 | 福彩3D独胆下一期命中率最新 | 3d预测最准的专家预测 | 小薇3d预测今天推荐 | 今天3d正版太湖字谜 | 3d直选综合走势图表图 | 今天三d专家推荐号码 | 3d今于海滨杀码图 | 陈华3d今晚就赌一个胆天齐网 | 3d今天开机号和试机号码300 | 陈华今晚3d赌一胆天齐网 | 3d今晚最准专家推荐号 | 今天三d专家推荐号码 | 3d预测推荐 | 3d百个位和值尾走势图 | 3d今晚最稳 | 今晚3d专家推荐号码是多少 | 于海滨3d预测 | 3d开机号试机号今天最新50期 | 3d专家预测最新最准推荐 | 3d太湖钓叟字谜三字诀汇总 | 3d计算机开机号夏天推荐 | 3d预测一注号推荐 | 3d中间号走势图振幅走势图 | 北斗3d今日专家预测推荐 | 3d今晚上专家推荐号 | 3d杀码大全 天齐网 于海滨3d最新预测 千禧3d试机号金码关注码对应码今晚 | 3d最准专家预测号今晚3d试机号 | 千禧之年3d开机号试机号金码关注 | 3d独胆专家推荐独胆 | 3d今天开机号和试机号多少 | 太湖3d字谜图谜总汇 | 万能四码找下期奖号 | 3d双胆预测| 3d走势图带连线图表牛彩网 | 3d独胆预测 | 今天的3d开机号和试机号查询 | 3d预测最准确最新 | 3d谜语字谜太湖天齐网 | 3d专家预测最准确今天 | 3d多少钱一注 | 3d今晚最准专家预测号码145 | 3d太湖字谜图谜 | 今晚牛彩网3d预测汇总 | 无敌胆王今日双胆 | 3d今日专家推荐号 | 詹天佑3d预测号 | 千禧今晚3d试机号关注码金码对应 | 3d精准预测最准的专家 | 3d太湖一语定胆字谜论坛 | 中国福彩3D独胆独家必中 | 3d预测专家最准确 | p3故事小王双胆下一今天 | 今晚3d开奖直选结果 | 字谜3d太湖马后炮 | 3d预测最新最准专家 | 3d专家预测最准确最新今晚预测 | 今天3d于海滨预测 | 3d今天专家推荐号码推荐 | 3d走势图带连线图表牛彩网 | 今天3d开机号和试机号全部 | 故事小王p3双胆必下 | 于海滨海3d专家杀码 | 3d计算机开机号夏天推荐 | 今天太湖字谜3d字谜太湖钓叟 | 3d和值尾走势图(专业版) | 3d预测分析 | 3d开机号和试机号今天全部 | 3d最新最准专家预预测 | 今晚3d专家推荐 | 3d于海滨专家预测 | 3d专家预测最准确最新今晚预测号 | 太湖字谜钓叟3d字谜 | 3d预测最准的专家预测 | 今日3d字谜太湖钓叟字谜正版 | 3d紫云涧专家预测推荐 | 3d的开机号试机号奖号表 | 3d预测最准专家预测 | 3d预测专家精准推荐 | 3d专家推荐最新预测 | 千禧今晚3d试机号关注码金码对应 | 今晚3d预测号 | 3d预测詹天佑 | 北斗3d今日预测 | 3d彩宝贝字谜 | 3d专家预测最准确今天牛彩网 | 3d中间最小两码差值振幅走势图 | 3d专家预测最准确今天上一期 | 3d免费专家预测推荐今天最新 | 3d楚人今晚预测今天 | 今日3d一句定三码和值谜食物全部 | 3d六码组三多少钱一注 | 3d条件预测专区牛彩网 | 3d今晚最准专家预测号码 | 中国福彩3D独胆当天走势最新 | 3d专家预测最准确最新推荐号码 | 福彩3D独胆独家走势 | 3d今晚必出一注100%准确直选推荐 | 今于海滨3d预测今天单线联系 | 陈华3d今晚赌独一胆天齐网 | 3d推荐号今晚专家预测 | 3d今天走势图表 | 3d今晚最准专家预测号码145 | 于海滨点评专家一注定胆保真版162期 | 李明启3d今晚预测专栏 | 于海滨今日杀码图最新 | 3d专家预测最准确最新汇总 | 最准3d预测专家推荐号 | 3d预测一注精准 | 3d试机号开机号号码今天 | 今天3d金码试机号对应码开机号 | 3d最准预测专家预测大 | 于海滨专家预测 | 于海滨最新3d预测推荐今天 | 今天的3d推荐号码是多少 | 3d今晚和值推荐 | 中国福彩3D独胆今晚分析 | 3d最准预测专家推荐 | 今天的3d开机号和试机号中奖号 | 3d推荐号今日预测 | 3d预测最准确的专家预测软件 | 3d预测最准确的专家 | 3d最新专家预测精选一注 | 3d单挑今天晚一注500倍 | 今晚3d试机号开机号金码号 | 3d近30期开机号试机号牛彩网 | 3d钓叟字谜三字诀官网 | 今日3d字谜3d一句定三码诗天中图 | 今日3d开机号和试机号关注码千禧 | 3d牛彩网字谜图谜汇总九 | 3d北斗专家北斗预测今天079期3d | 三地百位振幅3d之家走势图 | 3d今天精准一注 | 福彩3D独胆团队必中 | 3d鸿运坊预测号 | 3d专家预测推荐汇总 | 3d最准一个独胆方法 | 3d十大专家汇总精选一注 | 今天3d开机号试机号对应码列表 | 3d最准专家预测号今晚3d试机号 | 3d预测专家最准确的专家预测今晚 | 于海滨专家一语定胆十每日 | 3d彩界精英独胆双胆 | 卫星电话最建议买的三个型号 | 3d太湖老情人字谜图谜 | 于海滨今日3d预测 | 今天晚上3d推荐号码 | 千禧今晚3d试机号关注码金码 | 3d和值振幅走势图带连线坐标 | 今天3d詹天佑预测分析 | 今日排三太湖钓叟字谜三字诀 | 3d近30期开机号试机号开奖号查询 | 3d布衣独胆王 | 3d试机号后专家预测汇总手机网 | 今天三d专家推荐号码 | 于海滨3d预测今天 | 3d最新基本走势图表 | 福彩3D独胆本期命中率 | 3d十大专家双胆预测汇总 | 3d杀码图专区,杀码图 | 3d天中杀码图专区 | 孟庆会3d预测今天 | 3d独胆双胆专家预测网 | 3d精准预测最准的专家 | 今日3d开奖号码是多少? | 3d试机号后专家预测汇总 | 毒胆牛人三天计划必出 | 布衣3d独胆双胆王 | 3D独胆本期预测最新 | 牛彩网3d预测 | 3d藏机图正版藏机图打印版 | 今日太湖字谜3d总汇 | 3d十大专家精准预测汇总 | 福彩3D独胆老师精准预测最新 | 3d今晚最准专家推荐号码 | 3d预测汇总牛彩网 | 于海滨3d最新预测 | 3d的开机号试机号奖号表 | 3d精准预测最准的专家 | 3d牛彩网断组预测 | 下一期专家预测号码 | 小胆神玩毒胆我3d | 3d百位遗漏振幅走势图南方双彩网 | 3d藏机图正版藏机图全图牛彩网 | 福彩3D独胆下期分析 | 3d今天专家预测号码 | 唐龙点评每日一胆龙 | 3d专家预测最准确最新新闻 | 3d预测专家推荐最准确 | 三d独胆 | 千禧关注码试机号金码 | 3d百位绝杀一码 | 于海滨海3d专家预测今晚一注 | 3d结果开奖号码今晚 | 3d和值基本走势图表 | 近10期3d开奖结果 | 3d詹天佑预测汇总 | 3d精准一注今天 | 3d开机号和试机号金码和关注码 | 詹天佑3d分析推荐 | 牛彩网3d专家预测汇总 | 千禧3d开机号试机号金码 | 3d近15期开奖号码结果 | 3d今晚最准专家预测号码145 | 3d今天专家推荐号码是多少 | 3d独胆之家 | 千禧之年3d开机号试机号金码关注 | 3d于海滨一语定胆今天 | 千禧p3试机号关注号金胆对应号 | 3d最新专家预测汇总 | 3d开机号近30期列表彩宝网 | 三d牛彩网开机号试机号是多少 | 3d定位独胆王三个双飞 | 3d今晚最准专家预测号码 | 3d开机号和试机号八仙选号 | p三杀码| 3d试机号今天晚上是多少 | 三d预测汇总 | 3d开机号近200期历史记录 | 最新3d预测专家预测 | 福彩3D独胆内部杀号 | 孟庆会老师3d预测今天 | 千禧3d试机号关注码金码今天的 | 千禧3试机号金码关注码金码 | 3d今晚必下一个胆 | 福彩3D独胆老师杀号最新 | 于海滨今天预测 | 3d杀码十大专家 | 詹天佑3d点评预测 | 福彩3D独胆下期最新分析 | 3d预测最准专家预测号 | 3d今天晚上的开奖号码 | 今日3d蓝仙子一句定三码字谜 | 3d独胆必下一个胆 | 3d李明启预测号 | 3d真实的谎言正版和值字谜 | 3d字谜图谜总汇全图汇总 | 今日3d大老人预测号 | 3d今日专家推荐号 | 3d今天晚上的开奖号码 | 3d往年历史今天开奖结果 | 3d开机号和试机号今天 今晚 | 福彩3D独胆下一期预测最新 | 3d今晚最准最新专家推荐号 | 3d最精准专家预测汇总今天 | 3d预测詹天佑最新 | 三d预测专家最新推荐 | 铁人铁胆3d定位包星 | 今日3d太湖字谜每天更新 | 3d开机号试机号码牛彩网 | 3d于海滨专家预测 | 试机号开机号金码关注号对应码3d | 白姐3d今天预测号码 | 3d专家今日推荐号码 | 马到成功杀两码最新版本更新内容 | 3d千禧开号试机号关注金码对 | 三d十拿九稳预测号码 | 3d专家预测最准确最新新闻 | 3d今晚专家预测推荐 | 中国福彩3D独胆明日推荐 | 今日3d太湖字谜三字诀排三开奖结果 | 3d预测今日最新推荐 | 3d专家预测推荐 | 至尊计划王三天计划独胆 | 家彩专门提供3d试机号开机号 | 3d单式怎么才算中奖 | 天齐网3d杀码大全 | 福彩3D独胆今晚走势最新 | 今日詹天佑3d预测 | 3d专家预测更准确今天 | 3d最准确的专家预测 | 3d独胆王精准100% | 3d精准预测最准的专家直选 | 解3d太湖钓叟字谜汇总 | 龙彩居士3d预测今天最新版 | 3d钱王点评 | 詹天佑今天3d推荐 | 3d开机号试机号今天最新50期 | 今日3d专家预测号码推荐 | 3d今晚最准专家预测号码 | 最精准杀码王 | 于海滨海3d预测今天 | 3d预测号码最准确专家预测 | 3d专家预测于海滨 | 3d预测图 | 3d最近1000期走势图表综合版图片 | 3d专家预测最准确最新新闻 | 3d带线走势图连线走势图 | 三地杀码高手 | 3d今晚最准一注 | 3d开机号今天近100期南方查询 | 今晚3d推荐号码是多少 | 3d试机号后专家推荐汇总 | 中国福彩3D独胆本期命中率 | 今天3d专家预测汇总 | 中国福彩3D独胆下期最新分析 | 3d最准确最新专家预测 | 3d预测天齐网 | 2012099期3d开奖结果 | 正版真精华布衣天下今天推荐号码 | 最准杀码王p3 | 3d北斗专家北斗预测今天079期3d | 3d太湖钓叟字谜三字 | 3d今天最准专家预测 | 三天计划独胆牛人 | 中国福彩3D独胆当天走势最新 | 十拿九稳预测 | 今晚3d专家推荐号 | 3d藏机图正版藏机图诗汇总 | 三d预测汇总 | 3d开奖杀码定胆 | 于海滨海3d专家杀码 | 福彩3D独胆高手杀号最新 | 三天计划3d独胆论坛 | 3d千禧试机号关注码金码是什么 | 今天3d于海滨预测 | 3d最精准专家预测汇总今天 | 3d最小差值振幅走势图 | 3d计算公式| 今晚3d预测最准一注 | 3d今天专家预测最准确 | 3d玩胆先生双胆独胆 | 3d于海滨专家预测 | 中国福彩3D独胆下期分析最新 | 3d今晚专家预测最准确号码 | 3d和值尾振幅走势图带连线图表 | 于海滨专家一语定胆十好心人 | 3d廊坊鸿运精选号码推荐 | 于海滨杀码图今天最新 | 3d推荐专家汇总 | 3d预测专家汇总预测 | 3d预测今天最准预测号 | 3d基本走势图. | 于海滨预测3d号 | 3d毒毒毒胆胆胆中中中 | 3D独胆实时推荐最新 | 3d预测詹天佑最新 | 千禧3d试机号金码关注码今天 | 3d最准一个独胆毒胆 | 3d今晚预测准确的专家预测 | 3d独胆10中10 | 于海滨今日3d预测 | 3d天中杀码图专区 | 3d今晚出啥号 | 3d最准专家预测方法 | 唐龙点评每日一胆龙 | 正版真精华布衣天下今天推荐号码 | 3d字谜总汇今日3d字谜总汇牛彩网 | 千禧关注码试机号金码 | 3d今晚和值推荐 | 3d预测专家最准确的专家预测今晚 | 3d最大值振幅走势图3之家 | 3d今晚预测100% | 3d字谜太湖最新 | 马后炮解3d太湖钓叟字谜总汇大全 | 3d推荐最新最准专家预测 | 3d胆预测天齐网 | 3d预测一注推荐 | 3d推荐号今晚专家预测最准确 | 3d专家预测汇总牛彩网 | 三d推荐号专家预测今天 | 今天3d字谜解太湖字谜 | 牛彩网3d预测汇总大全 | 3d最新最准专家预测号码 | 3d推荐号今晚专家预测 | 3d独胆必下一 | 一定牛3d一注号推荐3d预测今天 | 3d试机号3d之家金码 | 3d今天最准专家预测 | 毒胆牛人三天计划必出 | 今晚3d专家预测精选一注 | 排三太湖钓叟字谜三字诀 | 3d今晚和值是多少 | 3d独胆双胆专家预测网 | 排三专家推荐与预测今天 | 3d预测号最新最准牛彩网 | 3d预测最准确最新 | 今晚3d专家预测最准确 | 三地千禧试机号关注金码对应码 | 3d预测最准最新准专家预测号码 | 3d推荐号今晚专家预测 | 3d推荐最新最准专家预测 | 3d今天推荐号码是多少 | 排5预测,最准排五专家 | 今日3d专家预测号码推荐 | 3d精准预测推荐 | 3d两胆必出方法 | 千禧试机号金码关注码的历史记录 | 3d预测专家最准最新 | 詹天佑3d最新预测今天 | 于海滨海3d专家杀码 | 3d今天断组预测 | 3d直选开奖结果 | 3d今晚预测 | 3d推荐最新最准专家预测 | 3d独胆公式133x2 | 3d专家预测最新最准推荐 | 3d七码复式最准专家 | 3d开机号试机号近100期开奖号码 | 今日排五专家推荐与预测 | 金银胆神金胆银胆的最新消息 | 3d开机号和试机号今天多少 | 排3太湖钓叟字谜三字诀 | 3d百位绝杀一码 | 3d之家双胆独胆预测 | 3d预测专家推荐最新 | 3d预测今晚最新最准确 | 今天3d开机号试机号对应码列表 | 3d一语定胆字谜今天 | 福彩3D独胆明日分析 | 3d最新专家预测汇总大全 | 千禧3试机号金码关注码金码 | 3d开机号和试机号今天 今晚 | 今晚3d专家预测汇总 | 今晚3d专家推荐号码 | 3d杀码专家杀码最精准 | 中国福彩3D独胆独家杀号 | 3d精准预测最准的专家 | 今天3d杀码 | 3d最准一个独胆毒胆 | 3d今晚预测准确的专家预测 | 于海滨海3d专家预测 | 今晚3d预测总汇 | 今日3d专家预测号最准确 | 3d今晚专家推荐预测重点号码 | 3d今晚和值推荐 | 3d太湖字谜字谜汇总 | 3d预测最准确专家预测 | 3d太湖钓叟字谜三字诀 | 3d专家预测最准确 | 今天3d开机号和试机号金码 | 3d预测最准确的专家预测软件 | 于海滨3d预测| 今日3d预测专家推荐 | 3d专家推荐号 | 今日正版藏机图全部汇总 | 3d预测专家最准最新 | 7号电池最建议买的三个型号 | 3d今晚上预测号码 | 3d之家,专家预测预测 | 3d今天开机号和试机号开奖结果 | 3d走势图全图表 | 3d今天开机号试机号200期 | 3d预测最准专家预测 | 3d开机号和试机号金码关注对应号 | 于海滨专家一语定胆十每日 | 3d专家预测最准确今天3d | 3d最准确最新专家预测 | 今日精准预测推荐3d号码 | 3d专家预测最准最新今天 | 3d最新最准预测号码今天 | 詹天佑最新预测3d | 3d今天的试机号和开机号 | 3d最准确最新专家预测 | 3d杀码想要 | 今于海滨3d预测彩吧图 | 3d开机号和试机号是多少 | 3d和值尾振幅走势图近50期 | 于海滨三地杀码 | 3d开奖号历史上的今天 | 3d的开机号试机号奖号表 | 今天3d开机号和试机号牛彩网 | 3d推荐号码今晚预测 | 3d预测 下一期 3d预测专家 3d预测 | 3d今天专家预测号码 | 3d最精准专家预测汇总今天 | 3d下期预测最精准的一注号码 | 今日3d直选一注 | 3d今天开机号和试机号 | 3d开机号和试机号今天查询 | 中国福彩3D独胆下期最新必中最新 | 3d北斗专家北斗预测今天079期3d | 今日3d直选 | 于海滨海3d预测保真 | 3d预测今日最新推荐 | 3d开机号,试机号,金码号,对应码100 | 3d绝杀二码今天最新更新内容 | 3d推荐最新最准专家预测 | 3d预测今天最准预测号 | 3d预测专家最准最新 | 3d杀码公式最新 | 3d于海滨预测预测牛彩网 | 3d专家预测最新最准推荐 | 今晚3d专家最精准的预测 | 3d预测最新最准确号码 | 3d今天开机号和试机号码300 | 3d今天开机号和试机号多少 | 最准3d预测专家推荐号 | 3d走势图专家推荐号码 | 今日3d推荐号码号 | 福彩3D独胆明日推荐 | 3d预测最准确专家预测 | 3d千禧试机号和金码关注 | 3d最新最准预测号码今天 | 今晚3d专家最精准的预测 | 唐龙点评每日一胆龙 | 3d走势图专家推荐号码 | 3d今天预测最准确专家 | 3d每期必中27注 | 3d试机号开机号号码今天 | 3D独胆明日推荐最新 | 3d专家预测推荐最新 | 今日3d专家预测号最准确 | 十拿九稳预测分析 | 3d今天开机号和试机号码200 | 福彩3D独胆明日分析 | 千禧3d试机号关注码金码列表 | 今日3d太湖字谜三字诀排三开奖结果 | 排三十拿九稳今天预测 | 3d今晚必中一注 | 3d专家最新最准专家预测 | 中国福彩3D独胆老师分析最新 | 3d今晚预测直选一注 | 3d试机号开机号关注号金码 | 3d和值012走势图带连线图 | 于海滨杀码图谜 | 3d太湖专家预测今晚 | 于海滨海3d专家杀码 | 今天3d定位字谜二 | 2016年全年历史记录3d | 3d开机号和试机号今天千禧 | 3d今日专家推荐号 | 3d预测号码最准最新准专家预测号 | 3d专家预测号码推荐今天 | 3d独胆必下一独胆 | 3d直选开奖结果 | 3d谜语太湖钓叟3d谜语今天 | 布衣杀码图3d杀码 | 排三专家推荐与预测今天 | 今天3d开机号试机号对应码列表 | 3d今天专家预测推荐号码 | 3d推荐最新最准专家预测 | 3d专业版(走势图带连线) | 3d专家最新最准专家预测汇总 | 3d专家推荐最精准的号码 | 3d试机号开机号今天晚上金码号 | 3d预测专家精准推荐 | 3d牛彩网今天开机号试机号 | 3d专家预测号码最准确 | 三d之家独胆 | 3d败家子独胆图 | 3d专家推荐最精准的号码 | 3d单选一注能中多少钱 | 中国福彩3D独胆下期最新必中最新 | 3d和值尾振幅走势图3d走势3d之家 | 天才计划三天计划独胆 | 3d预测专家精准推荐 | 周不出最新3d杀码 | 十拿九稳的最新预测 | 千禧3d开机号试机号金码 | 排3藏机图正版藏机图今天 3d八哥图库总汇d字谜图谜总汇大全 | 白鱼舟最新3d预测 | 3d十大专家汇总精选一注 | 张克永3d预测今天 | 十拿九稳预测专家分析 | 3d今晚开奖结果号码是 | 于海滨3d杀码 | 3d十大专家双胆预测汇总 | 千禧试机号金码关注号对应码杀码 | 3d预测最新最准专家推荐号码 | 于海滨海3d预测今天 | 3d彩宝贝试机号今天最新 | 牛人独胆二天计划 | 中国福彩3D独胆当天走势最新 | 三七进二得三码猜一生肖 | 3d和值尾振幅走势图50期 | 3d预测最准的专家预测 | 小龙一语定三胆3d今日字谜 | 毒胆牛人三天计划必出 | 今晚3d开奖号是多少 | 3d天中杀码图专区 | 龙头凤尾今日预测 | 近1000期3d开奖结果 | 今日3d一句定三码和值谜食物全部 | 3d专家预测最准确今天南方双彩网 | 北斗3d今日专家预测推荐 | 3d老炮子直选三注 | 今于海滨3d预测彩吧图 | 3d预测号码最准确专家预测 | 天才计划三天计划独胆 | 3d今晚试机号是多少查询 | 3d试机号历史情况 | 3d定胆技巧准确率100% | 3d就打一个胆中了多少钱 | 3d鬼手字谜和谜 | 3d詹天佑最新预测 | 3d今晚最准专家预测号码145 | 3d今晚上预测号码 | 3d专家推荐最精准的号码 | 3d预测专家推荐 | 今日3d藏机图汇总 正版 新版 | 3d专家预测最准最新 | 顶级胆神双胆下一 | 于海滨3d预测牛彩网 | 一定牛3d杀码 | 3d 今日太湖字谜 | 3d试机号开机号今天金码关注 | 3d双胆独胆必下一 | 廊坊鸿运3d预测今天 | 3d 今天 试机号开机号 | 今天三d专家推荐号码 | 今日3d预测号 | 3d预测专家最准确今天 | 3D独胆老师分析 | 今天3d马后炮解太湖字谜汇总 | 助赢计划软件免费版下载安装 | 3d专家预测推荐号码 | 千禧3d今天的试机号 | 3d专家预测号码手机牛彩网 | 3d今天开机号和试机号码 | 3d字太湖叟字谜 | 于海滨专家一语定胆十好心人 | 3d通杀一码 | 3d詹天佑3d预测分析 | 3d今晚必下一个胆 | 毒胆牛人三天计划 | 3d近100期试机号和开奖号是多少 | 福彩3D独胆本期预测 | 3d今晚预测最新最准确号码牛彩网 | 3d独胆陈华今晚就赌一个胆 | 3d推荐最新最准专家预测 | 一定牛3d一注号推荐3d预测今天 | 3d百个位和值尾走势图 | 3d预测最准确专家预测牛彩网 | 3d预测号码最准确专家预测 | 于海滨预测3d号 | 财神爷三天计划独胆组合 | 3d今日专家推荐号 | 3d任意两码差值尾走势图 | 今晚开奖号码3d开奖结果 | 3d下期预测最准一注 | 3d字谜图谜总汇 | 福彩3D独胆大神必中最新 | 詹天佑3d最新消息今天 | 今天3d必出一注 | 今天晚上三d开奖结果 | 3d今天预测最准确专家 | 十拿九稳十大专家预测汇总最新一期 | 3d基本走势图 综合 太湖三字诀字谜三 | 千禧3d试机号金码关注码码关注码双彩论六个 | 3d今天开机号和试机号码727 | 3d杀码图汇总| 3d预测今日最新推荐 | 今晚3d专家预测精选一注 | 3d精准预测最准的专家 | 3d今晚上开奖号码 | 3d专家杀码| 3d单个冷号最大遗漏 | 解3d太湖钓叟字谜汇总 | 天齐网3d必中两胆今天 | 3d近100期开机号码 | 今晚3d开机号试机号 | 3d今天专家预测推荐号码 | 3d今晚预测3d更准 | 3d预测最准的专家预测 | 3d今日太湖字谜 | 中国福彩3D独胆独家必中最新 | 今于海滨3d杀码图 | 3d专家推荐最精准的号码 | 3d今晚最准专家推荐号 | 3d推荐最新最准专家预测 | 3d专家预测推荐号码最准最新 | 3d今晚预测直选一注 | 排三十拿九稳今天预测 | 3d预测号专家预测 | 3d推荐号3d推荐号码 | 3d今晚专家预测 | 千禧3d开机号试机号金码 | 3d真实的谎言字谜总汇正版 | 今天太湖字谜三字诀是什么 | 福彩3D独胆本期命中率 | 3d今晚预测最新最准确号码牛彩网 | 三地千禧试机号关注金码对应码 | 3d预测专家推荐最准确 | 3d预测专家推荐号码 | 于海滨3d最新预测 | 3d今晚十大专家预测汇总 | 3d预测今晚最准专家预测号码 | 今晚试机号多少3d | 3d今晚最准专家预测号码145 | 今日3d正版藏机图,藏机图汇总,天中网 | 3d独胆三天必出计划论坛 | 3d今晚惊天一注预测 | 詹天佑3d最新预测今天 | 3d开机号码试机号牛彩网 | 千禧试机号关注号金码是什么 | 3d最准预测专家推荐 | 太湖三字诀字谜三 | 3D独胆下期预测 | 于海滨3d预测专家今天 | 3d字图谜总汇 | 3d最准专家预测号今晚3d试机号 | 高手看3d经典独胆组合 | 3d最新最准专家预测号码 | 今晚3d推荐号 | 3d预测最准确的专家预测软件 | 3d跨度振幅走势图3d专家 | 3d今天开机号和试机号金码对应码 | 中国福彩3D独胆下期推荐推荐最新 | 千禧之年3d开机号试机号金码关注 | 3d必中直选 | 今天3d专家预测号码 推荐 | 3d推荐最新最准专家预测 | 千禧3d试机号关注号 | 牛彩网p3专家预测汇总 | 3d试机号开机号今天最新 | 3d十大专家推荐号码汇总 | 3d十大专家精准预测 | 十拿九稳预测分析 | 3d下期预测最精准的一注号码 | 3d专家解太湖字谜汇总 | 预测今晚3d一注 | 3d精准预测推荐 | 千禧开机号试机号关注号金码杀码 | 排五开机号试机号今天查询 | 3d布衣独胆双胆必下一 | 今晚3d开奖号是多少 | 3d今晚专家推荐预测重点号码 | 中国福彩3D独胆独家必中 | 今日3d专家预测号码推荐 | 3d陈华今晚就赌一胆天齐网 | 3d最精准专家预测汇总今天 | 中国福彩3D独胆当天预测最新 | 最新3d预测专家预测 | 3d今天最准专家预测 | 三d牛彩网开机号试机号是多少 | 3d牛彩网今天开机号试机号 | 十拿九稳的最新预测 | 3d今晚最新预测 | 辉煌看胆双胆3d | 55125预测汇总3d | 3d专家预测最准今天 | 3d推荐最新最准专家预测 | 3d最准专家预测号 | 三天计划3d独胆论坛 | 3d直选走势图(专业版) | 彩界女王双胆独胆 | 3d试机号今天开机号查询 | 今天3d开机号和试机号码结果查询 | 3d之家双胆独胆预测 | 3d直选至今未出号 | 3d推荐最新最准专家预测 | 3d直选精准100%免费 | 3d今晚最准专家预测号码 | 今于海滨3d预测今天单线联系 | 今日3d最准开机号 | 3d专家预测最准确最新汇总对应码 | 3d詹天佑预测汇总 | 今天专家推荐号码3d | 3d每天都有开奖吗 | 3d今晚十大专家预测汇总 | 3d精准预测最准的专家 | 3d今天专家推荐号码 | 稳准狠三天计划 | 3d今晚专家预测推荐号 | 3d十位单选振幅走势图 | 3d今晚最准最新专家推荐号 | 免费计划软件 | 三d毒胆预测 | 北斗3d今日专家预测推荐 | 助赢计划软件官网版下载 | 千禧试机号金码关注 | 詹天佑3d推荐 | 今天3d太湖钓叟三字谜 | 3d专家预测最准确最新今天牛彩 | 3d预测今晚最新最准确 | 3d专家最新最准专家预测汇总 | 3d字谜图谜总汇全图汇总 | 3d字字谜图谜总汇 | 今天的3d开机号和试机号查询 | 于海滨3d预测今天 | 3d太湖专家预测今晚 | 彩宝3d专业走势图 | 3d今晚最准专家推荐号 | 中国福彩3D独胆明日推荐最新 | 3d直选一注必中 | 3d最准的独胆, | 3d千禧试机号码金码关注码 | 3d败家子独胆图 | 千禧3d今天的试机号 | 3d牛彩网预测 | 孟庆会老师3d预测今天 | 3d牛哄哄解太湖字谜今天 | 三七进二得三码猜一生肖 | 3d今晚试机号是多少查询 | 3d今晚上专家推荐号 | 3d今天专家预测推荐号码 | 詹天佑3d今晚预测号码 | 3d预测专家推荐最准确 | 牛彩网p3专家预测汇总 | 3d独胆是几| 3d旧版基本走势图表 | 太湖3d字谜太湖钓叟三字诀 | 三d开机号和试机号今天牛彩网彩 | 3d百位走势图带连线图表专业版 | 3d专家预测推荐号码最准最新 | 3d今晚最准三注 | 专家推荐最热一注是什么 | 今于海滨3d预测 | 于海滨杀码图今天最新 | 3d定百位一个号多少钱 | 3d今晚最新奖号 | 詹天佑3d今日预测 | 于海滨最新3d预测今天 | 中国福彩3D独胆下期最新必中最新 | 3d预测最准专家预测 | 3d推荐号3d推荐号码 | 中国福彩3D独胆独家杀号 | 3d看胆精英独胆 | 今日3d开奖号太湖字谜总汇 | 北斗3d今日专家预测推荐 | 3D独胆本期命中率 | 3d预测号码最准确专家预测 | 陈华3d今晚就赌一个胆 | 3d于海滨预测预测牛彩网 | 今晚3d开奖号码多少 | 3d紫云涧专家预测推荐 | 3d于海滨预测预测牛彩网 | 2002146期3d开奖结果 | 今晚3d专家推荐号码是多少 | 3d北斗专家北斗预测今天079期3d | 3d今天预测号 | 3d专家预测最准确今天 | 3d上下五千年专家预测 | 3d专家预测最准今天 | 3d专家预测号码推荐今天 | 三地杀码高手 | 三d五码复式打一注多少钱啊 | 三地千禧试机号关注金码对应码 | 3d推荐最新最准专家预测 | 3d个位走势图表 | 今日3d开机号和试机号关注码千禧 | 3d专家预测推荐最新 | 福彩3D独胆实时杀号 | 三d的试机号是多少今天 | 3D独胆下期推荐预测最新 | 3d基本走势图 综合 太湖三字诀字谜三 | 排三今晚十拿九稳最新预测 | 3d绝杀二码今天最新更新内容 | 2002146期3d开奖结果 | 3d今晚专家推荐预测重点号码 | 3d推荐号今晚专家预测最准确 | 今日3d一句定三码和值谜食物全部 | 毒胆牛人三天计划必出 | 今天3d字谜解太湖三字诀 | 今日3d预测号码推荐 | 3d双胆图| 3d今天最新最准专家预测最 | 3d打一个独胆中了多少钱 | 于海滨海3d预测保真 | 3d最近基本走势图 | 陈华今晚3d赌一胆天齐网 | 陈华3d今晚赌独一胆天齐网 | 三d推荐号专家预测今天 | 3d今晚字谜太湖字谜是什么 | 3d牛彩网试机号后专家预测汇总 | 孟庆会老师3d分析预测 | 三d的试机号是多少今天 | 于海滨专家3d今天预测 | 3d今天推荐号码是多少 | 3d精准预测最准的专家直选 | 福彩3D独胆下期预测 | 今日3d正版藏机图 | 3d毒毒毒胆胆胆中中中 | 3d精准预测最准的专家 | 手机牛彩网3d预测 | 近30期3d开奖结果 | 3d专家预测号码推荐今天 | 3D独胆内部精准预测 | 3d今晚预测直选四注 | 徐文轩3d预测推荐 | 3d胆王双胆独胆 | 我是毒胆王,今晚独胆 | 3d独胆中了给多少钱 | 3D独胆下期预测 | 牛彩网近30期3d开机号试机号 | 3d今天专家预测最准确 | 3d顶级胆神双胆 | 3d预测最准确的专家预测软件 | 唐龙一语定胆最新 | 3d今晚预测直选四注 | 3d专家今日推荐号码 | 排三平均值振幅走势图3d之家 | 直选三注必中一注3d | 3d中间最小两码差值振幅走势图 | 3d专家最新最准专家预测 | 3d推荐号今晚专家预测 | 3d最准确最新专家预测 | 3d最准的预测专家 | 3d预测专家最准最新 | 3d走势图和值振幅 | 3d推荐最新最准专家预测 | 3d推荐号码今晚预测 | 三d独胆 | 3d火火人独胆双胆必中 | 3d条件预测专家专区 | 3d杀码一定牛 | 大老人3d预测牛彩网推荐 | 牛彩网3d专家预测汇总 | 陈华3d独胆推荐 | 3d今天专家预测号码最准确 | 3d预测专家准确推荐 | 3d精准预测最准的专家 | 3d预测图 | 3d今天专家推荐号码推荐 | 今日3d预测专家推荐 | 3d专家预测最准确 | 3d独胆之家 | 今晚上必中一注 | 3d今晚必下一个胆 | 3d今晚最准专家预测号码145 | 排3太湖钓叟字谜三字诀 | 牛彩网预测3d | 3d今晚专家预测推荐 | 3d推荐最新最准专家预测 | 小林3d预测今天推荐 | 中国杀码王绝杀 | 3d试机号后专家预测推荐汇总 | 3d最准专家预测方法 | 3d打一个独胆中了多少钱 | 专家3d专家推荐 | 三d便民字谜图谜总汇 | 3d今天专家预测号码 | 3d十大专家汇总精选一注 | 3d今天专家预测号码 | 3d和值最近(500)期走势图 | 毒胆牛人三天计划 | 3d和值宫数线走势图 | 于海滨3d免费预测最新的 | 3d今晚开奖号结果 | 今日3d字谜太湖钓叟字谜 | 3d双胆下一 | 3d今晚专家预测最准确一注 | 千禧3d试机号金码关注码牛彩网 | 詹天佑3d点评预测 | 牛彩网3d预测汇总大全手机版下载 | 3d专家最新最准专家预测 | 3d太湖字谜官网 | 3d免费专家预测推荐今天最新 | 3d最全晚间字谜汇总大全 | 3d图谜总汇字谜 | 3d独胆双胆专家预测网 | 3D独胆团队精准预测最新 | 3d双飞怎么买多少钱一注 | 3d最新最准预测号码今天 | 3d专家于海滨 | 于海滨3d彩吧图库 | 最新3d预测专家预测 | 3d绝杀三码今天 | 中国杀码王 | 3d最小值振幅走势图3之家 | 太湖三字诀字谜三 | 3d专家推荐 | 于海滨一语定胆天齐网 | 3d开奖号今天结果 今晚 | 今天3d太湖钓叟三字谜 | 拼搏在线3d开机号和试机号列表 | 3d太湖钓叟字谜汇总正版藏机图 | 3d今天开机号试机号金码关注号 | 3d今晚试机号开奖号 | 今天3d专家推荐重点号 | 3d专家预测最准 | 3d预测牛彩网 | 3d预测最准最新准专家预测号码 | 今天3d牛彩网专家预测 | 3d牛彩网今天开机号试机号 | 3d预测专家推荐最新 | 3d预测专家最准确 | 3d和值尾振幅走势图近100期 | 机选一注3d | 3D独胆老师预测 | 排五预测最准专家 | 太湖3d字谜三字诀 | 千禧3d试机号金码关注码今天 | 今天3d开机号试机号码 | 3d北斗专家北斗预测今天079期3d | 于海滨3d预测免费每日精选 | 毒胆牛人三天计划 | 3d独胆双胆天齐网 | 小红人的三天计划今天是什么 | 3d开机号和试机号八仙选号 | 3d太湖字谜图谜 | 3d今天专家预测推荐号码 | 3d开机号试机号今天最新50期 | 于海滨3d今晚预测号码 | 中国杀码王绝对 | 3d布衣独胆双胆必下一 | 今天的3d太湖字谜 | 3d今晚预测最准确一注 | 今晚3d预测最准一注 | 3d试机号近10期彩经网 | 今晚3d的开奖号码 | 3预测,3d专家预测,最准确今天彩网 | 财神一注3d| 今日3d藏机图正版藏机图134 | 3d今天专家推荐号码推荐 | 白鱼舟最新3d预测 | 3d今日开机号和试机号及关注码 | 今晚最全3d晚间字谜汇总192期 | 3d走势图带试机号彩宝网 | 中国福彩3D独胆独家必中最新 | 千禧开机号试机号关注号金码杀码 | 3d预测号码最准最新推荐 | 3d预测最准最新准专家预测 | 3d千禧试机号关注金码30期 | 历史3d开奖结果 | 3d字太湖字谜 | 于海滨3d预测牛彩网 | 3d最准确的专家预测 | 3d牛哄哄解太湖字谜今天 | 3d杀码图汇总 | 3d预测最准最新准专家预测号码 | 今晚3d预测推荐一注 | 中国彩吧更一懂彩民最新版本更新时 | 3d 图谜字谜总汇 | 张克永专家3d预测 | 今日3d蓝仙子一句定三码字谜 | 3d预测推荐汇总 | 3d组选中一注多少钱 | 3d毒毒毒胆胆胆中中中 | 3d试机号后专家预测推荐汇总 | 铁人铁胆定位包星 | 3d预测一注号推荐今晚 | 3d推荐号码今晚预测 | 今天3d数字定位三 | 三d预测专家预测今天最新 3d专家预测最准最新今天 | 3d最新最准专家预测号码 | 3d和值尾振幅走势图专业版 | 3d专家最新最准专家预测汇总 | 3d预测最准专家预测号 | 3d号码预测 | 经典小胆王三天计划配组合 | 3d带连线走势图(专业版) | 3d今晚最准专家推荐号 | 3d今晚预测号码 | 3d预测号码最准确专家预测 | 3d专家预测最准确最新今天牛彩 | 3d今天开机号试机号码查询 | 福彩3D独胆明日分析最新 | 今日3d藏机图正版藏机图134 | 陈华3d今晚赌独一胆天齐网 | 3d四码直选多少钱一注 | 3d藏机图正版藏机图打印版 | 3d精准预测专家预测 | 今日3d马后炮解太湖字谜 | 三天计划胆十组合 | 今天3d专家预测汇总 | 3d推荐最新最准专家预测 | 3d开机号和试机号金码关注对应号 | 福彩3D独胆大神精准预测 | 3d百位遗漏振幅走势图南方双彩网 | 3d预测专家最准确的专家预测今晚 | 詹天佑最新预测3d | 3d詹天佑推荐号码 | 3d今晚最准专家推荐号 | 于海滨三地杀码 | 3d专家预测最准最新 | 3d最精准独胆王 | 3d开机号和试机号码牛彩网 | 3d最准的预测专家 | 7号电池最建议买的三个型号 | 3d连线走势图表图 | 3D独胆今晚命中率最新 | 三d牛彩网开机号试机号是多少 | 杀码3d杀码图 | 近300期3d和值走势图 | 3d组三一注多少钱 | 孟庆会老师3d预测今天 | 3d太湖钓叟字谜汇总正版藏机图 | 今天3d试机号和开机号 | 3d推荐号今晚专家预测 | 3d钱王点评 | 于海滨点评专家一语定胆保真版 | 中国福彩3D独胆专家推荐最新 | 今天3d开机号试机号牛彩网 | 今天3d金码试机号对应码开机号 | 千禧试机号金码关注码的历史记录 | 3d太湖钓叟字谜三字诀了3d开奖 | 3d今晚专家预测推荐 | 3d预测一注号推荐今晚 | 3d太湖一语定胆字谜论坛 | 免费计划软件 | 个位杀码王 | 3d最新专家预测推荐 | 3d今天专家预测号码 | 《金银胆神》金胆银胆3d最新一期开奖 | 今天三字诀太湖字谜 | 3d最新基本走势图表 | 3d推荐号今日预测 | 3d今天中了多少注直选 | 千禧3d试机号金码关注码杀码今天3d | 今天3d太湖钓叟三字诀字谜 | 3d跨度振幅近100期走势 | 3d晶晶必下一独胆今天 | 詹天佑3d预测号 | 3d白娘子跨度字谜汇总今天牛彩网 | 今天3d开奖号是多少 | 3d今晚预测直选四注 | 3d预测今晚推荐号 | 3d开心毒胆独胆王 | 牛彩网杀码大全 | 福彩3D独胆今日走势最新 | 3d金码开机号和试机号 | 3D独胆专家推荐 | 3d预测专家最准确今天 | 今晚3d预测开奖号码推荐 | 小红人的三天计划今天是什么 | 3d预测今日最新推荐 | 3d詹天佑预测分析牛彩网 | 3d正版太湖字谜图谜 | 3d试机号和开机号牛彩网 | 3d小胆神独胆今天 | 3d独胆专家推荐独胆 | 3d十大专家精准预测汇总 | 于海滨今日杀码图最新 | 福彩3D独胆下一期必中 | 3d独胆专家推荐独胆 | 千禧3d开机号试机号金码 | 于海滨专家预测 | 于海滨今日杀码图最新 | 3d今天开机号和试机号多少 | 3d走势图(带连线版) 试机号 | 今晚3d预测号| 神仙姐姐独胆一个 | 3d机选一注 | 3d今晚预测准确的专家预测 | 3d今晚预测最准确一注 | 3d最全晚间字谜汇总大全 | 唐龙3d预测今日出号点评 | 3d各类和值谜追加汇总 | 中国福彩3D独胆内部走势最新 | 杀码王杀码 | 3d两胆下一稳定方法 | 詹天佑最新预测3d | 3d预测号码最准最新推荐 | 3预测,3d专家预测,最准确今天彩网 | 3d财神爷独胆双胆双飞计划三天 | 3d 今日太湖字谜 | 辽宁独胆王三天计划 | 3d通杀一码 | 3d今天开机号 试机号查询 | 3d预测最准专家 | 福彩3D独胆下一期命中率最新 | 3d杀码高手 | 于海滨3d预测免费 | 3d杀码一定牛 | 今晚3d精准一注直选 | 3d今晚预测最新最准确号码牛彩网 | 中国福彩3D独胆今日精准预测 | 3d彩吧图库手机牛彩网 | 3d今晚专家预测推荐 | 3d预测一注号推荐今晚 | 东北小胆神今晚独胆 | 3d今晚预测最新最准确 | 十拿九稳的最新预测 | 3d今天专家预测最准确 | 于海滨3d预测牛彩网 | 《中国杀码王》3d | 今晚3d专家预测精选一注 | 3d爱心角落试后一注 | 唐龙一胆今天最新 | 试机号千禧关注金码 | 最准3d预测专家推荐号 | 牛彩网杀码 | 《天才计划》三天计划独胆3d | 3d今天晚上预测最准专家 | 今天3d金码试机号对应码开机号 | 3d专家预测最准确最新今天牛彩 | 3d最准确预测专家 | 3d多少钱一注 | 3d试机号今天晚上金码92期 | 3d彩宝贝字谜 | 3d彩宝网开机号和试机号 | 今天3d开机号 试机号是多少 | 3d专家预测最准确最新今晚预测 | 3d字谜解太湖字谜 | 3d最大值走势图彩经网 | 试机号开机号金码关注号对应码3d | 3d最新最准专家预测号码 | 太湖字谜三字诀论坛 | 3d十大专家双胆预测汇总 | 今天3d开机号和试机号多少? | 3d村独胆双胆 | 今日3d预测 | 3d预测最新最准专家 | 3d最精准专家预测汇总今天 | 3d于海滨专家预测 | 3d最小差值振幅走势图 | 3d预测专家推荐 | 3d今天开机号试机号100期 | 3d开机试机号金码号关注号 | 3d研究生双胆王 | 3D独胆下期最新精准预测 | 3d千禧试机号金码关注最近10期 | 3d专家免费预测 | 今晚3d开机号试机号金码关注码 | 3d个位振幅走势图近50期 | 于海滨海3d专家预测今晚一注 | 今晚3d开奖结果是多少 | 3d,胆| 于海滨3d最新预测 | 詹天佑3d点评预测 | 3d小胆神独胆今天 | 3d今天预测最准确专家 | 中国福彩3D独胆今日走势最新 | 3d今天专家预测最新最准 | 福彩3D独胆团队必中 | 今于海滨3d预测彩吧图 | 3d预测汇总| 3d今晚预测最新最准确号码牛彩网 | 3d独胆预测 | 排三专家推荐与预测今天 | 3d预测最准最新准专家预测 | 3d最准一注(单挑王) | 3d陈华今晚就赌一个胆搜索一下 | 3d预测专家汇总预测 | 今日精准预测推荐3d号码 | 3d专家今天推荐号 | 3d开心毒胆独胆王 | 3d直选一注50倍单挑 | 今于海滨3d预测 | 今天最新3d开机号试机号 | 3d专家推荐号| 3d邻孤传复隔中走势图 | 千禧之年3d开机号试机号金码关注 | 3d今晚预测直选四注 | 千禧3d试机号关注码金码试机号 | 3d最精准专家预测汇总今天 | 今日太湖字谜3d字谜太湖钓叟 | 3d最准预测专家推荐 | 3d和值尾振幅走势图带连线图表 | 3d牛彩网今天开机号试机号 | 中国福彩3D独胆最新走势 | 马后炮解3d太湖字谜 | 3d今晚预测最准确一注 | 3d今天专家预测推荐号码 | 3d专家预测最准确今天牛彩网 | 3d预测最准确专家预测 | 3d村独胆双胆3 | 3d最大值走势图彩经网 | 3d最新专家预测推荐 | 3d十大专家独胆 | 铁娘子三天计划独胆必下300 | 3d开机号试机号30期列表彩宝网 | 3d今晚预测直选一注3d一注预测 | 3d预测专家精准推荐 | 3d怎么守号不亏 | 3d村独胆双胆3 | 3d十大专家精准预测汇总 | 太湖字谜3d和值谜 | 今日3d开奖号今晚 | 三天计划3d独胆必出论坛 | 3d下期预测最精准的一注号码 | 3d最准确最新专家预测 | 3d今天最新最准专家预测最 | 福彩3D独胆下期推荐精准预测 | 3d基本走势图表新浪网 | 中国福彩3D独胆今晚走势最新 | 3d今晚专家预测推荐号 | 3d和值最近(500)期走势图 | 3d专家预测最准最新 | 今于海滨最新预测今天 | 3d今晚开奖结果号码是 | 3d试机号关注号金码对应码开机号 | 3d布衣双胆独胆王 | 3d今晚预测直选四注 | 3d今日开机号和试机号及关注码 | 杀码王杀码 | 3d今天专家预测最准确 | 今天3d开机号 试机号是多少 | 今晚3d直选推荐 | 辉煌看胆双胆3d | 3d预测专家最准确的专家预测今晚 | 历史3d开奖结果 | 3d毒胆双胆三胆 | 3D独胆实时必中最新 | 3d今晚开奖号码结果是多少 | 3d今天预测最准确专家 | 3d预测 下一期 3d预测专家 3d预测 | 于海滨点评加专家一语 | 于海滨3d彩吧图库 | 孟庆会点评 专家一语定胆 稳准狠三天计划 | 于海滨今天预测 | 今于海滨3d杀码图 | 3d最新最准专家预测号码 | 3d最新专家预测推荐 | 3d藏机图天齐正版藏机图 | 《天才计划》三天计划独胆3d | 今天3d专家推荐号 | 3d预测最准最新牛彩网 | 3d和走势图 和值尾连线 | 3d机选一注| 今天最新3d开机号试机号关注码 | 3d老炮子直选三注 | 3D独胆大神命中率最新 | 北斗3d今日预测 | 3d走势图基本走势 | 3d近100期试机号和开奖号是多少 | 三地百位振幅3d之家走势图 | 3d今晚中奖号是多少 | 今晚快乐八专家预测推荐号 | 今晚3d推荐号码 | 3d至尊独胆 | 3d牛彩网专家汇总汇总大全 | 3d结果开奖号码今晚 | 3d近500期试机号和开奖号码 | 今日3d专家预测号最准确 | 3d推荐号码今晚预测 | 3d开机号和试机号金码查询 | 3d今日预测推荐号 | 3d十大专家双胆预测汇总 | 今天最新3d开机号试机号 | 三d十拿九稳预测号码 | 3d毒毒毒胆胆胆中中中 | 3d专家预测最准确最新今天牛彩 | 3d谜语今天字谜今天的3d字谜是什么? | 今日精准预测推荐3d号码 | 福彩3D独胆今晚必中最新 | 3d今晚专家免费预测 | 3d开机号试机号码牛彩网 | 3d预测最准最新准专家预测号码 | 今晚3d开奖号多少 | 詹天佑今天3d推荐 | 近50期3d开奖结果 | 三d便民字谜图谜总汇 | 正版真精华布衣天下今天推荐号码 | 3d太湖钓叟字谜三字诀 | 3d专家推荐最精准的号码 | 于海滨海3d专家预测今天 | 3d太湖字谜官网 | 三地百位振幅3d之家走势图 | 正版铁人铁胆3d | 3d白娘子跨度字谜汇总今天牛彩网 | 3d中2个号多少钱 | 于海滨3d预测专家今天 | 3d今日太湖字谜 | 3d预测号最新最准牛彩网 | 3d今晚最准专家推荐号码 | 最准3d专家预测推荐 | 福彩3D独胆下一期推荐最新 | 今晚3d天宇一句定三码字谜 | 今日3d直选一注 | 今日3d大老人预测号 | 詹天佑3d今天最新预测 | 中国福彩3D独胆下期推荐推荐最新 | 3d开机号今天近100期南方查询 | 3d试机号今天开机号查询结果 | 3d今天专家预测最准 | 3d推荐号今晚专家预测 | 推荐一注3d号码 | 于海滨3d预测牛彩网 | 3d精准直选一注 | 3d预测一注精准 | 今晚3d专家推荐重点号码 | 3d试机号和开奖号走势图 | 3d开机号和试机号八仙选号 | 3d布衣独胆双胆必下一 | 于海滨点评专家一语保真 | 3d专家预测推荐 | 藏机图3d正版总汇 | 3d今天晚上精选一注 | 3d今天专家预测号码 | 太湖字谜太湖钓叟三字诀 | 3d预测专家最准确的专家预测今晚 | 3d今晚试机号是多少 | 3d十位胆方法100准确 | 3d预测最准专家预测号码 | 3d最准专家预测号今晚3d试机号 | 3d推荐号今日预测 | 小财神三天计划独胆必下 | 3d字谜总汇今日3d字谜总汇牛彩网 | 近10期3d开奖结果 | 十拿九稳预测 | 3d预测最准最新准专家预测号码 | 3d今晚一注推荐 | 3d今晚专家预测 | 3d今天推荐号码是多少 | 3d预测最新最准专家 | 3d直选一注50倍单挑 | 3d走势图基本走势 | 3d牛彩网专家预测 | 3d今天晚上预测最准专家 | 3d詹天佑最新预测牛彩网 | 3d直选形态走势图彩宝网 | 3d最新最准专家预测号码 | 3d今晚开机号试机号是多少 | 福彩3D独胆本期预测 | 3d预测号码 | 千禧试机号金码关注 | 3d于海滨一语定胆今天 | 3d今天预测最准确专家 | 今晚3d专家推荐号码 | 今天3d必出一注 | 3d下期预测最精准的一注号码 | 今天的3d太湖字谜今天晚上 | 3d今晚开机号试机号金码关注码今天 | 3d走势图带试机号彩宝网 | 3d最新专家预测汇总 | 中国福彩3D独胆当天走势最新 | 陈华今天就赌一个胆3d | 3d今晚预测直选四注 | 今晚3d推荐号码 | 今于海滨3d预测彩吧图 | 3d天宇和值谜字谜一句定三码 | 3d最精准的专家预测精选 | 3d预测今晚推荐号 | 3d预测最准最新牛彩网 | 七爷独胆今晚一个胆 | 3d专家预测最准最新今天 | 3d预测最准确的专家预测软件 | 最准3d专家预测推荐 | 今天3d的开机号和试机号是多少号 | 3d试机号开机号今天查询排五 | 今天最准3d预测号 | 今日3d预测号 | 福彩3D独胆今晚走势最新 | 3d今日预测最准专家预测 | 3d和值25点有哪几注 | 【福星】3d单挑10注组 | 3d预测专家推荐号码 | 3d必下双胆| 3d独胆预测| 福彩3D独胆老师必中 | 3d开奖号今天结果 今晚 | 今天3d专家推荐号 | 3d今晚最准最新专家推荐号 | 无敌胆王独胆双胆 | 3d胆预测天齐网 | 3d必中永久直选500注大底 | 3d谜语太湖钓叟3d谜语今天 | 3d双胆图 | 3d最精准专家预测汇总今天 | 3d个位走势图表 | 今天的3d开机号和试机号中奖号 | 太湖钓叟三字诀字谜更新 | 今天3d牛彩网专家预测 | 千禧3d试机号金码关注码码关注码双彩论六个 | 一名将3d双胆预测 | 宇海滨预测3d | 3d藏机诗藏机图天中图库 | 3d预测专家推荐最准确 | 3d今晚最准专家预测号码145 | 3d预测专家推荐最准确 | 3D独胆高手走势最新 | 今天3d专家预测号码 推荐 | 3d预测最准专家预测号 | 3d专家最新最准专家预测汇总 | 今天龙头凤尾预测 | 福彩3D独胆下期走势最新 | 太湖试机号后一句定三码3d字谜 | 3d条件预测专家专区 | 3d专家预测最准最新今天 | 3d预测今晚推荐号 | 3d今晚开奖号码结果是多少 | 3d近30期开机号试机号开奖号查询 | 3d今晚预测最准确一注 | 3d今晚一注 | 今日3d蓝仙子一句定三码字谜 | 3d今天专家预测号码最准确 | 3d试机号后专家预测推荐汇总 | 3d专家詹詹天佑最新推荐 | 2012099期3d开奖结果 | 福彩3D独胆老师精准预测 | 3d今晚必中一注一注 | 3d预测今日最新推荐 | 十大专家3d预测汇总 | 下期必出号码预测 | 排五预测专家预测 | 3d推荐牛彩网 | 中国福彩3D独胆今日精准预测 | 3d专家预测号码推荐今天 | 3d预测最准专家预测牛彩网 | 于海滨3d专家预测今天 | 于海滨3d预测天齐网 | 3d专家预测最准最新今天 | 3d千禧金码试机号关注码开奖号 | 太湖钓叟3d字谜太湖字 | 3d今晚必下一个胆 | 3d邻孤传复隔中走势图 | 三d十拿九稳预测号码 | 布衣3d独胆双胆王 | 今日3d太湖字谜更新 | 三d十拿九稳预测号码 | 3d今晚最准最新专家推荐号 | 3d今天专家预测号码最准确 | 六鬼神算图3d谜图 | 3d专家预测最准确今天上一期 | 3d谜语解太湖字谜 | 2014年359期3d焰舞字谜 | 今晚3d直选推荐 | 3d村独胆双胆3 | 3d和值和尾走势图带连线图表 | 3d独胆必下一独胆 | 3d的开机号试机号奖号表 | 千禧3d关注码 | 3d栋栋预测牛彩网 | 最新3d预测专家预测 | 3d开机号试机号30期列表彩宝网 | 3d最新专家预测推荐 | 3d开机号和试机号今天 今晚 | 福家老三3d推荐号 | 今于海滨3d预测今天275 | 今日正版藏机图全部汇总239期 | 今天三字诀太湖字谜 | 今晚3d预测最准一注 | 三d预测汇总 | 3d今天专家推荐号码 | 今于海滨3d预测 | 3d专家预测最准确最新今天牛彩 | 3d军长独胆定位 | 3d独胆预测| 3d千禧试机号关注码金码是什么 | 3d最新专家预测精选一注 | 3d今天专家推荐号码 | 3d跨度振幅3d之家走势图 | 3D独胆高手精准预测 | 唐龙点评每日一胆龙 | 老炮子3d直选三注 | 3d精准推荐号 | 孟庆会老师3d分析预测 | 千禧3d今天的试机号 | 于海滨点评专家一注定胆保真版162期 | 3d走势图基本走势图表 | 试机号后牛彩网专家预测3d | 今天彩报中心 3d图库 | 西施姐姐精心推算一独胆146 | 毒胆牛人3天计划 | 十拿九稳预测专家分析 | 开心毒胆王今晚独胆 | 于海滨点评专家一注定胆保真版162期 | 3d专家今天预测汇总 | 三d预测牛彩网汇总 | 今于海滨3d预测今天单线联系 | 3d今天专家预测推荐号码 | 3d千禧试机号关注码金码今天晚 | 3d最新最准专家预测号码 | 3d今晚必下一个胆 | 看彩大亨看独胆双胆预测 | 3d今天最新最准专家预测最 | 3d村独胆双胆 | 3b千喜今天试机号关注金码 | 3d和值走势图表综合版 | 3d直选一注 | 千禧3d今晚的试机号码 | 于海滨杀码图今天最新 | 3d专家预测最准确今天南方双彩网 | 3d今晚十大专家预测汇总 | 3d各类和值谜追加汇总 | 3d今天开机号和试机号是多少 | 牛人独胆三天计划 | 3d双胆独胆 | 3d今天专家预测推荐号码 | 今日3d太湖字谜三字诀洞庭游侠 | 3d正版藏机图天齐网汇总 | 小林3d最新预测今天 | 3d千禧试机号金码关注码对应码 | 今晚3d开机号试机号 | 3d今天试机号开机号关系 | 3d今晚开奖结果走势图 | 于海滨海3d预测牛彩网 | 3d今日预测最准专家预测 | 3d今天专家预测最准确 | 今晚3d出的什么号 | 3d太湖字谜三字诀 | 3d今晚预测最准确一注 | 今日排五专家推荐与预测 | 3d徐文轩今晚推荐号码 | 3d五码复式 | 3d今晚开机试机号 | 3d太湖字谜官网 | 专家3d专家推荐 | 毒胆牛人三天计划必出 | 3d试机号近10期(模拟) | 今天3d专家预测号码 推荐 | 正版真精华布衣天下今天推荐号码 | 3d今晚惊天一注预测 | 今日3d预测 | 3d试机号今晚开机号 | 三字诀3d字谜 | 于海滨预测3d号 | 三地杀码高手 | 3d专家最新最准今天预测 | 3d推荐牛彩网 | 《天才计划》三天计划独胆3d | 3d和值尾振幅走势图近100期 | 3d双飞大师双胆组合 | 三地千禧试机号关注金码对应码 | 3d今天专家预测最准 | 3d精选号码推荐今天最新 | 97654天中图库,今天晚3d试机号 | 小胆神玩毒胆我3d | 马到成功杀两码最新版本更新内容 | 3d太湖一语定胆字谜 | 3d双飞大师双胆组合 | 3d农村小伙子最新预测 | 今天3d精选一注 | 3d试机号后专家预测推荐汇总 | 3d最新专家预测汇总 | 3d专家预测最新最准推荐 | 排三今晚推荐号 | 今天3d专家推荐重点号码 | 3d预测最准的专家预测 | 3d千禧试机号关注号金码牛彩网 | 3d今天开机号和试机号是多少 | 3d彩报图今天的第五版 | 3d开机号和试机号今天 今晚 | 3D独胆明日分析 | 3d农村小伙子最新预测 | 下一期专家预测号码 | 今晚3d最准专家预测号 | 3d专家推荐号最准确的推号 | 3d百位走势图带连线图表专业版 | 千禧p3试机号关注号金胆对应号 | 3d近100期试机号和开奖号是多少 | 3d近500期试机号和开奖号码 | 3d十大专家预测汇总 | 3d直选注| 3d今晚必出号预测 | 我是毒胆王,今晚独胆 | 3d机选一注 | 今天专家推荐号码3d | 3d彩报图今天图库彩吧 | 排五开机号试机号今天查询 | 财神爷独胆三天计划,就这么牛 | 3d最精准的专家预测精选 | 今天3d专家预测汇总 | 张克永专家3d预测 | 3d今晚专家预测推荐 | 福彩3D独胆今晚必中最新 | 3d今晚上专家推荐号 | 3d精准预测最准的专家直选 | 今日3d太湖字谜三字诀 | 3d今于海滨杀码图 | 3d专家推荐号码 | 3d带线走势图牛彩网 | 3d预测最准专家预测牛彩网 | 3d预测最准的专家预测 | 3d天中杀码图专区 | 太湖钓叟三字诀字谜解释总汇 | 财神一语定一注3d字谜 | 3d陈华今晚就赌一胆今天最新消息 | 3d今晚最准三注 | 今天3d专家推荐重点号 | 超级毒胆 | 3d预测今天最准预测号 | 3d今天开机号和试机号是多少 | 今天3d推荐号码今晚预测 | 3d之家双胆独胆预测 | 3d预测最准专家预测号 | 3d预测今晚最准专家预测号码 | 解3d太湖钓叟字谜汇总 | 3d今天最新最准专家预测最 | 3d天中杀码图专区 | 3d走势图的基本走势图 | 3d今晚最准最新专家推荐号 | 3d预测推荐汇总 | 太湖解太湖3d字谜 | 今日3d开机号和试机号关注码千禧 | 万能四码找下期奖号 | 今于海滨3d杀码图 | 千禧3d试机号关注码今天 | 3d专家詹詹天佑最新推荐 | 今日3d太湖字谜三字诀 | 三d走势图基本走势图彩宝网 | 今日精准预测推荐3d号码 | 千禧试机号关注号金码是什么 | 福彩3D独胆下期最新推荐 | 3d试机号后专家预测推荐汇总 | 3d今日专家精准推荐号 | 3d专家最准确推荐最新 | 三d便民字谜图谜总汇 | 3预测,3d专家预测,最准确今天彩网 | 3d开机号试机号奖号 | 3d推荐号| 助赢计划软件官网版下载 | 于海滨3d今晚预测号码 | 今晚精准一注3d | 3d今天试机号开机号关系 | 3d最精准专家预测汇总今天 | 今天3d专家推荐重点号 | 3d之家独胆,双胆 | 今天的3d开机号和试机号查询 | 3d试机号200期历史 | 3d预测专家准确推荐 | 今于海滨3d预测彩吧图 | 给一注今晚3d | 3d专家推荐最新预测 | 3d今天开机号试机号200期 | 3d今日专家推荐 | 中国福彩3D独胆今日走势最新 | 3d今于海滨杀码图 | 3d布衣独胆双胆必下一 | 3d最准专家预测号 | 3d直选一注多少钱 | 3d专家预测最准确今天牛彩网 | 于海滨三地杀码 | 3d试机号历史出现情况天齐网 | 3d最新准专家预测 | 3d的预测号是多少 | 3d跨度振幅近100期走势 | 排三今晚推荐号 | 今天的3d开奖号是多少 | 3d今天专家推荐号码 | 3d牛彩网和值走势图 | 三地百位振幅3d之家走势图 | 3d今天开机号和试机号牛彩网 | 3d预测最准的专家预测 | 今晚钱王点评推荐号 | 太湖钓叟3d字谜三字诀 | 3d百位走势图带连线图表专业版 | 于海滨专家预测3d两吗 | 3d独胆双胆 | 3D独胆大神杀号最新 | 3d晚间字谜总汇大全 | 3d字谜太湖字 | 3d今晚最稳一注 | 3d杀码图谜_专区杀码 | 于海滨3d专家预测 | 千禧之年3d开机号试机号金码关注 | 3d基本走势图表完整版 | 小财神三天计划独胆 | 3d今晚必中一注一注 | 于海滨点评专家一语定胆保真版 | 3d今天开机号和试机号码727 | 3D独胆今晚命中率最新 | 天齐藏机图汇总正版藏机图 | 3d今晚最准专家推荐号码 | 三d三胆 | 3d试机号后专家预测汇总手机网 | 今日3d预测 | 3d走势图专家推荐号码 | 3d开机号,试机号,金码号,对应码100 | 3d今晚推荐号码最新 | 3d预测号码最准最新准专家预测号 | 3d绝杀一码专家 | 于海滨3d预测今天 | 3d中2个号多少钱 | 3d太湖专家预测今晚 | 3d预测专家最准确 | 3d预测最准专家预测号码 | 排3太湖钓叟字谜三字诀 | 3d直选综合走势图表图 | 3d今天专家预测推荐号码 | 今晚上必中一注 | 太湖3d字谜太湖钓叟三字诀 | 3d预测最准确专家 | 3d玩彩老头预测今天号码 | 3d今晚十大专家预测汇总 | 今天3d字谜3d一句定三码3d和值谜 | 财神爷三天计划必下更新 | 3d预测专家最准最新 | 杀码是什么意思 | 顶级胆神双胆下一 | 3d牛彩网试机号后专家预测汇总 | 3d预测专家推荐最准确 | 3d最新专家预测汇总牛部长预测 | 3d精准预测最准的专家 | 三d独胆| 3d今日正版藏机图最新更新内容 | 今天3d开机号和试机号 | 试机号开机号金码关注号对应码3d | 3d千禧今晚试机号码 | 3d今晚和值推荐 | 3d专家预测最准确今天上一期 | 3d今晚专家预测推荐号 | 3d今晚开奖结果号码是 | 今晚3d结果开奖号码 | 3d近50期开奖号码 | 今于海滨3d预测 | 3d专家预测号码手机牛彩网 | 3d今晚专家预测推荐号 | 3d杀码更准确 | 今天3d开机号试机号码 | 全民胆王3d独胆一个 | 成功路上3d双胆独胆 | 3d预测专家推荐 | 3d十大专家推荐号码汇总 | 3d推荐一注 | 3d预测专家推荐号码推荐 | 3d牛彩网专家预测 | 3d今晚专家预测推荐 | 今晚3d精准一注直选 | 3d和值尾振幅走势图带连线图表 | 今晚3d专家预测汇总 | 今晚3d开奖号走势图 | 3d今晚专家预测推荐 | 3d今天专家推荐 | 《中国杀码王》3d | 3d今晚最准专家预测号码145 | 玩胆先生今晚双胆 | 3d今日专家推荐 | 今天3d字谜解太湖字谜 | 3d谜语今天字谜今天的3d字谜是什么? | 3d最准预测专家推荐 | 3d试机号开机号今天查询排五 | 3d今天专家预测推荐号码 | 于海滨最新预测今天 | 3d今天开机号和试机号牛彩网 | 今天的3d太湖字谜图 | 3d北丐七爷独胆 | 3d今晚上专家推荐号 | 3d专家预测最准确最新今晚预测 | 3d预测专家最准最新 | 97654天中图库,今天晚3d试机号 | 3d开机号试机号关注号金码对应码 | 三地千禧试机号关注金码对应码 | 十大专家3d预测汇总 | 铁人真胆一句定三码3d字谜彩搜网 | 3d太湖字谜总汇大全 每天更新 | 于海滨3d今晚预测号码 | 3d走势图基本走势图表 | 3d双胆独胆非常稳 | 廊坊鸿运3d推荐今天 | 3d今晚专家预测 | 3d最准预测专家预测大 | 3d今天开机号和试机号多少 | 3d试机号和开机号牛彩网 | 今天3d专家推荐重点号 | 今晚3d开机号试机号金码关注码 | 3d预测专家推荐最新 | 于海滨3d专家预测今天 | 3d独胆双胆3d之家 | 今晚快乐八专家预测推荐号 | 于海滨今天预测 | 太湖字谜钓叟3d字谜 | 骄子铁鹰解3d字谜今日 | 3d独胆双胆预测推荐 | 3d预测专家最准最新 | 3d专家预测最准确最新今晚预测 | 今天3d开机号,试机号是多少 | 3d专家预测推荐汇总 | 今晚3d专家预测汇总 | 3d专家推荐最新预测 | 3d图谜字谜总汇 | 三d胆 | 今晚3d试机号千禧试机号金码关注 | 今晚3d结果开奖号码 | 专家预测3d号码准确 | 3d最新最准预测号码今天 | 3d开机号今天试机号查询 | 3d专家预测最准确最新今天牛彩 | 3d推荐号今晚专家预测最准确 | 3d跨度5有多少注 | 3d今天走势图表 | 3d今晚最准最新专家推荐号 | 3d专家预测推荐最新 | 3d开机号近30期列表彩宝网 | 3d预测最准专家 | 3d开机号和试机号今天全部 | 今晚上的3d开奖号 | 今日3d专家预测总汇 | 3d基本走势图表新浪网 | 3d晚秋和值谜字谜图 | 今日焰舞3d焰舞字谜汇总大全 | 3d直选综合走势图表图 | 3d独胆必下一独胆 | 3d字谜今日字谜总汇 | 3d今日专家推荐号 | 3d开机号和试机号今天 今晚 | 今天3d的开机号和试机号是多少号 | 3d藏机图正版藏机图打印版 | 今日期3d太湖字谜 | 3d预测今晚最准专家预测号码 | 今天3d专家预测号码 推荐 | 3d谜语今天字谜今天的3d字谜是什么? | 3d今天的推荐号 | 3d彩宝贝试机号今天最新 | 3d专家最新最准专家预测汇总 | 今晚3d的试机号是 | 3d结果开奖号码今晚 | 3d专家预测最准今天 | 于海滨海3d专家预测 | 近30期3d开机号和试机号 | 3d藏机图正版藏机图汇总今天最新 | 3d字图谜总汇 | 3d独胆必下一个胆 | 3d精选号码推荐今天最新 | 千禧3d试机号金码关注码杀码今天3d | 三d试机号后专家预测汇总 于海滨专家3d今天预测 | 于海滨今天杀码 | 牛彩网3d预测汇总大全手机版下载 | 今晚3d开奖号走势图 | 3d预测专家最准确今天 | 3d试机号和开机号牛彩网 | 今天3d太湖钓叟三字诀字谜 | 3d专家推荐号码 | 三d预测汇总 | 今天3d专家推荐重点号码 | 3D独胆高手走势最新 | 3d今天专家预测最准确 | 3d预测专家精准推荐号 | 今日3d钱王点评 | 3d字谜太湖钓叟三字诀17500 | 3d今晚专家推荐预测重点号码 | 3d预测推荐汇总 | 3d今天最新最准专家预测最 | 今晚3d推荐号 | 3d栋栋预测牛彩网 | 排三专家杀码 | 3d预测最准专家预测牛彩网 | 3d最准确最新专家预测 | 3d字谜汇总大全总汇大全 | 于海滨3d杀码预测 | 3d带线走势图连线走势图 | 3D独胆本期命中率 | 今天3d开机号和试机号金码 | 看彩大亨最新独胆预测 | 3d字太湖叟字谜 | 牛彩网3d走势图表 | 3d今天千禧试机号关注号金码 | 3d机选一注 | 3d今天专家推荐号码 | 3d字谜历史记录 | 3d于海滨上的今天预测 | 3d和值尾振幅走势图50期 | 小红人的计划三天计划 | 3d今日开机号和试机号及关注码 | 于海滨点评专家一注定胆保真版162期 | 3d专家今日推荐号码 | 三地千禧开机号试机号金码关注 | 3d独胆王精准100% | 3d海滨点评一语定胆今天最新推荐 | 于海滨海3d预测牛彩网 | 一代女王p3杀两胆独胆 | 3d成功路上人双胆独胆 | 3d十大专家预测汇总 | 3d牛彩网字谜图谜总汇九 | 3d专家预测推荐 | 太湖字谜马后炮3d总汇 | 财神爷三天计划 | 3d长中剑客预测今天 | p3千禧试机号关注金码 | 今天最新3d开机号试机号关注码 | 今于海滨3d预测今天牛彩网 | 今晚3d号码开奖结果多少 | 3d詹天佑3d预测分析 | 3d布衣双胆独胆王 | 3d牛彩网专家预测 | 小薇3d预测今天推荐 | 3d专家预测推荐最新 | 3d千禧试机号金码关注码对应码 | 3d预测最准的专家预测 | 今日3d一句定三码最准和值谜 | 3d预测最准专家预测牛彩网 | 于海滨海3d专家预测今晚一注 | 3d预测专家准确推荐 | 3d最精准专家预测汇总今天 | 3d预测专家推荐号码推荐 | 3d跨度公式98准确率 | 3d预测专家推荐最准确 | 今日3d太湖字谜更新 | 开心毒胆王今晚独胆 | 3d今日预测最准专家预测 | 牛彩预测汇总3d最新 | 3d今晚最稳一注 | 3d精准定位专家预测 | 于海滨预测3d | 3d试机号关注号金码对应码开机号 | 于海滨3d预测牛彩网 | 3d今天开机号和试机号开奖结果 | 今日排三太湖钓叟字谜三字诀 | 3d专家预测最准确最新今晚预测 | 3d预测最准最新准专家预测号码 | 今日3d专家推荐号码 | 3d双胆中中中 | 3d图谜字谜总汇 | 3d和值走势图表综合版 | 正版铁人铁胆3d | 3d图谜字谜总汇 | 3d独胆必下 | 陈华今晚就赌一个胆今天最新更新内容 | 3d于海滨预测预测牛彩网 | 3d今天专家预测推荐号码 | 3d最准专家预测号 | 3d专家预测最准今天 | 福彩3D独胆高手分析 | 3d试机号后专家预测推荐汇总 | 3d北斗专家北斗预测今天079期3d | 3d开奖杀码定胆 | 3d今晚专家预测最准确一注 | 3d最准一个独胆方法 | 3d千禧开机号试机号 | 3d藏机诗藏机图天中图库 | 3d双胆独胆 | 3d谜语字谜太湖天齐网 | 3d十大专家独胆 | 经典小胆王三天计划配组合 | 解太湖3d字谜太湖 | 3d专家预测最新最准推荐 | 3d字太湖字谜 | 3d藏机图正版藏机图全图牛彩网 | 今晚必中一注i | 3d今天预测号 | 3d小龙一句定三码今日字谜天中图 | 3d十大专家预测汇总 | 3d之家独胆,双胆 | 彩坛老顽童3d独胆 | 3d走势图的基本走势图 | 北斗3d今日专家预测推荐 | 3d于海杀码图 | 今晚3d精准一注直选 | 千禧3d试机号关注码今天 | 3d今天推荐号码是多少 | 3d千禧开机号和试机号码 | 今晚3d开奖直选结果 | 3d独胆双胆专家预测网 | 3d今天最新最准专家预测最 | 今天晚上的3d开奖结果 | 今晚最准的一注3d | 今晚的3d试机号是多少 | 3d最准确预测100%一注 | 3d詹天佑最新预测今天 | 3d试机号后专家预测推荐汇总 | 《天才计划》三天计划独胆3d | 3d开奖号今天结果 今晚 | 3d专家预测汇总牛彩网彩摘收集 | 3d预测今晚最准专家预测号码 | 3d开机号和试机号近100期 | 3d预测专家最准确的专家预测昨天 | 3d近100期的开奖号码和试机号 | 三d牛彩网开机号试机号是多少 | 3d专家预测最准今天 | 太湖3d字谜三字诀 | 3d今晚最准专家推荐号 | 3d今晚预测最新最准确号码牛彩网 | 3d北斗专家北斗预测今天079期3d | 3d今晚预测最新最准确号码牛彩网 | 3d今晚专家推荐预测重点号码 | 今日3d太湖字谜更新 | 3d精选号码推荐今天最新 | 3d一语定胆字谜今天 | 3d开机号和试机号金码关注 | 3d牛彩网试机号后专家预测汇总 | 3d今天开机号和试机号是多少 | 于海滨3d今晚预测 | 3d开机号和试机号金码和关注码 | 3d的开机号试机号奖号表 | 3d预测推荐汇总牛彩网采摘收集 | 3d推荐牛彩网 | 3d精准三注直选 | 3d陈华今晚独胆推荐 | 3d走势图专家推荐号码 | 铁人真胆一句定三码3d字谜彩搜网 | 3d双胆独胆推荐 | 3d双胆独胆推荐 | 三d便民字谜图谜总汇 | 今晚必中一注i | 于海滨3d最新预测 | 3d今晚专家预测最准确一注 | 3d中间值振幅走势图之家 | 神龙毒胆王今晚给胆 | 3d今晚预测直选四注 | 3d绝杀三码今天 | 福彩3D独胆下期推荐精准预测 | 陈华今晚3d赌一胆天齐网 | 3预测,3d专家预测,最准确今天彩网 | 3d必出规律胆 | 今日3d十大专家双胆总汇 |